成人高考难度到底如何?25岁就加分?真的可以两年半拿证吗?
添加顾问 立领优惠
很多人对成人高考都存在误解:
要么过度自信,觉得自己轻松就能考过;
要么过度神化,把它当成不用费力的学历提升捷径。
今天就来分析一下成人高考的难度。
更多成人高考资讯,关注公众号「大牛学历职教学堂」
成考难度剖析
成人高考的核心定位是面向在职人员,难度远低于普通高考,全国平均通过率常年稳定在85%以上,广东地区因政策友好,通过率也处于高位。
从考试本身来看,核心特点的是“重基础、低门槛”:
科目少,分值低:
高起专、专升本仅考3科,每科150分,总分450分;高起本考4科,总分600分。录取线宽松,高起专录取线约120分,专升本120-180分,高起本不超过200分,相当于每科仅需达到40分左右就能达标。
试卷侧重基础:
简单题占30%、中等难度题占50%,难题仅20%,命题围绕高中/专科基础知识点,不考偏题怪题。比如语文只要写完作文、贴合题意,就能轻松拿到80+分,是提分主力。
录取规则友好:
只看总分不看单科成绩,对于偏科的同学也能靠优势科目拉分。哪怕数学、英语基础弱,集中靠语文等易提分科目,也能顺利考过线。
年满25岁加分?
答案是:真的加分
加分标准:年满25周岁(报名当年12月31日前满25岁)的考生,录取时直接加20分投档,是否录取由招生院校确定(多数院校会认可加分后的总分)。
申请方式:无需额外提交材料,报名系统会根据考生身份证信息自动甄别,全程无需手动申请,省心又便捷。
注意事项:加分政策不叠加,若同时符合少数民族、退役军人等其他加分条件,仅取最高分。比如25岁+自主就业退役士兵,只能选20分加分(高于退役士兵的10分)。
举个例子:若某院校专升本录取线为140分,25岁以上考生加分后,实际只需考120分就能达标,难度直接降低一档。
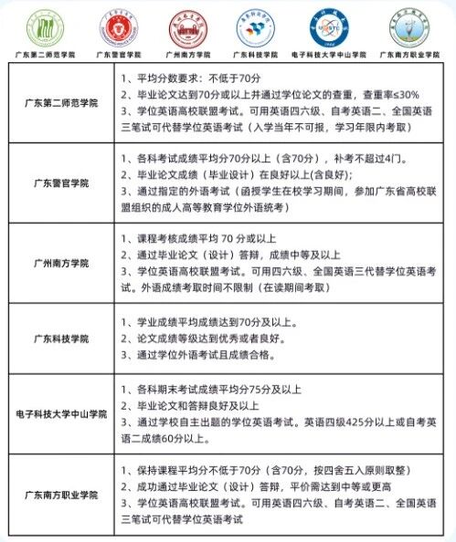
广东2.5年学制院校汇总

粤ICP备18120811号
电子营业执照


