2026年广东4月份自考本科报名报考这些步骤你要去提前了解!
添加顾问 立领优惠
2026年广东自考4月报名报考时间预计2月25日,考试时间在4月11日-12日。想要报名的同学一定提前了解2026年上半年广东自考事项,做好准备。今天小编就整理4个关键点给大家参考参考。
一、26年4月份广东自考专业选择
自考新生报名前,务必结合自身实际情况做好规划。
登录广东省教育考试院官网,即可查询自考专业与对应主考院校,建议大家慎重筛选,选定最适合自己的报考专业。
想降低备考难度,可优先考虑这些热门好考专业:
工商企业管理、教育管理、英语、学前教育、汉语言文学、小学教育、人力资源管理、行政管理等。
这类专业的核心优势在于无需理科基础,知识点以记忆理解类为主,更适合多数考生上手。
但需要注意的是,即便选择了相对容易的专业,也不能掉以轻心。自考本身是所有成人教育形式中考核要求最严格的,想要顺利通关,必须投入时间精力认真复习,切勿抱有 “裸考通关” 等不切实际的想法。
广东省自考停考专业汇总:
1、2023年停考计划
本次停考汉语言文文学等23个专业,其中专科专业7个,本科专业16个。
(一)自2022年10月考试起,停考专业不再接受新生报名;
(二)过渡期内停考专业相关笔试课程将继续安排考试,安排至2025年4月;
(三)实践性学习环节考核(含毕业论文,下同)安排至2025年10月;
(四)毕业手续办理至2025年12月,2026年起停考专业不再受理毕业申请。
也就是以下专业笔试课程如果在25年4月没通过,将无法申请毕业。
2、2024年停考计划
本次停考体育教育本科(专业代码:040201)、护理专科(专业代码:620201)2个专业。
(一)自2024年1月考试起,停考专业不再接受新生报名;
(二)过渡期内停考专业相关笔试课程将继续安排考试,安排至2026年10月;
(三)实践性学习环节考核(含毕业论文)安排至2027年4月;
(四)毕业手续办理至2027年6月
二、准备自考备考工作
敲定专业后,就该正式进入备考阶段啦!
广东自考每期考试最多可报考4门科目,建议考生先对照最新的广东自考开考课程表,结合自身备考进度与科目难度,合理确定本考期的报考科目,再针对性展开复习,避免盲目备考浪费时间。
1月份自考考试计划:
(一)2026年起执行专业调整后新计划45个专业和2024年新开考20个专业





上下滑动查看
(二)2026年起仅调整专业代码、专业名称,暂不调整专业考试计划专业

三、2026年广东自考报考流程
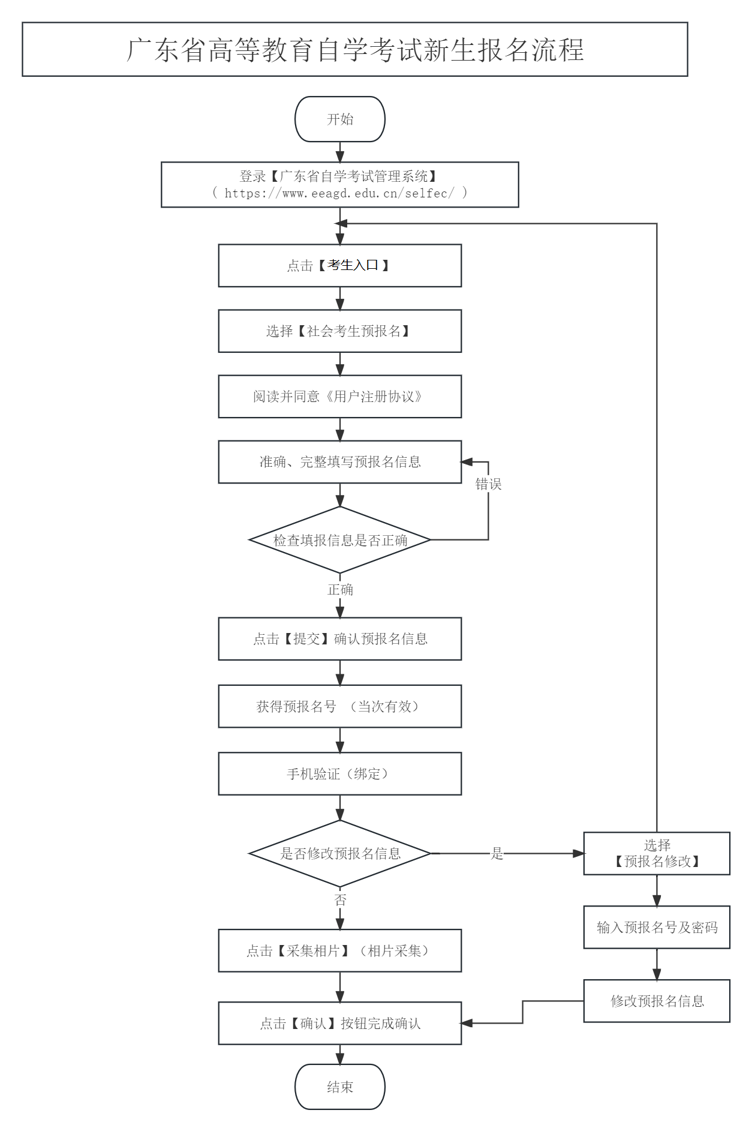
(一)新生报名
①预报名
在自考报名期间,考生需要进入广东省自学考试管理系统,在网站页面的左侧【考生入口】中进行预报名,获得预报名号后绑定好本人手机号码。
②正式报名
考生可以凭借刚获取预报名号,在广东自考管理系统内通过照片上传验证等程序。完成正式报名并获取广东省自考准考证号。
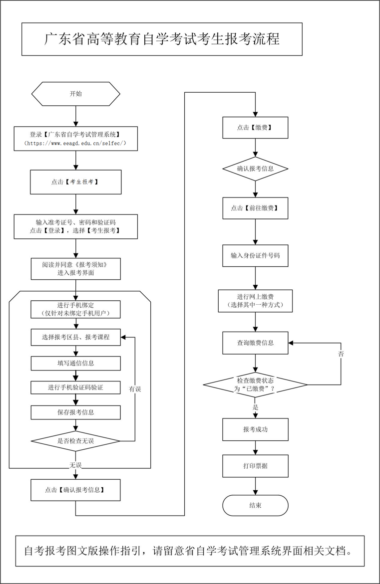
(二)考生报名
新生和老生都需要通过广东省自学考试管理系统的【考生报考】进行课程报考、考区选择。
考生需要进行广东省自学考试缴费,如果考生的交费状态为“已缴费”则视为报名成功,反之,报名未成功。
粤ICP备18120811号
电子营业执照


