2026年广东上半年自考新生报名时间:2026年2月25日10:00—2月28日17:00!
添加顾问 立领优惠
本次考期为2026 年上半年自考主要考期,考试时间定于2026年4月11日 —12日,报名工作将分阶段有序开展。
一、2026年自考新生报考时间安排
新生预报名
2026 年 2 月25 日 10:00—2 月 28 日 12:00
(部分来源提及 2 月 26 日启动,以 “广东省自学考试管理系统” 最终通知为准)
新生正式报名
2026 年 2 月 25 日 10:00—2 月 28 日 17:00
(需按要求上传合格照片,照片将用于准考证、毕业证)
所有考生报考课程
2026 年 3 月 4 日 14:00—3 月 7 日 17:00
(老生凭已有准考证登录,新生完成预报名后需先注册正式账号)
报名缴费
2026 年 3 月 5 日 10:00—3 月 8 日 17:00
(支持网上在线支付,缴费后不可修改报考科目或退费)
二、2026年广东自考报考流程
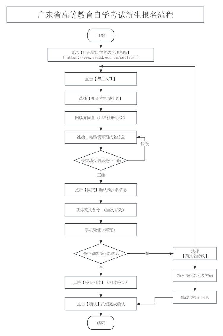
(一)新生报名
①预报名
在自考报名期间,考生需要进入广东省自学考试管理系统,在网站页面的左侧【考生入口】中进行预报名,获得预报名号后绑定好本人手机号码。
②正式报名
考生可以凭借刚获取预报名号,在广东自考管理系统内通过照片上传验证等程序。完成正式报名并获取广东省自考准考证号。
(二)考生报名
新生和老生都需要通过广东省自学考试管理系统的【考生报考】进行课程报考、考区选择。
考生需要进行广东省自学考试缴费,如果考生的交费状态为“已缴费”则视为报名成功,反之,报名未成功。
资料费?:
自考过程中,考生需要购买一些复习资料。这些资料费用通常不高,但也需要考虑在内。
一些机构会提供内部资料或辅导书,考生可以询问机构工作人员,了解资料的具体情况和费用。
三、自考报班好处
①系统学习,提高效学习?
自考学习需要考生具备较强的自律性和学习能力。然而,对于很多考生来说,自学往往难以把握重点,容易陷入盲目学习的困境。而报班则可以让考生在专业老师的指导下,系统学习考试内容,掌握考试重点和难点,从而提高效学习。
②获取最新考试信息?
自考政策、考试内容以及考试形式等都会随着时间的推移而发生变化。报班可以让考生及时获取最新的考试信息,了解考试动态,为备考做好充分准备。
③建立人脉与交流平台?
自考学习是一个相对孤独的过程。而报班则可以让考生与来自不同领域和行业的同学相互交流和学习,分享经验和心得。这不仅可以增强考生的自信心和动力,还可以为考生未来的职业发展打下良好的基础。
④提供个性化辅导?
每个考生的学习能力和基础都有所不同。报班可以让考生在专业老师的个性化辅导下,针对自己的薄弱环节进行有针对性的学习,从而提高学习效率。
粤ICP备18120811号
电子营业执照


