2026年全国多个省份公布4月自考计划以及报考费用!附上2026年广东自考时间安排表
添加顾问 立领优惠
2026年全国自考时间正式确定!
上半年统考时间为4月11日-12日,下半年统考时间是10月24日-25日,
考生要提前做好规划。目前多个省份已经公布2026年4月自考报名时间了,我们一起来看看有没有你的省份。
一、2026年全国自考时间
| 2026年4月报考时间&报考费用 | ||
| 省份 | 报考时间 | 费用 |
| 广东 | 2026年2月26日-3月1日 | 52元 |
| 天津 | 2025年12月1日至5日(已结束) | 40元 |
| 山东 | 2025年12月18日至24日(每天8:30至17:00) | 45元 |
| 湖北 | 注册时间:2026年1月5日至2月6日网上报考时间:2026年上半年3月2日至6日 | 40元 |
| 河北 | 2026年2月26日-3月7日 | 35元 |
| 云南 | 2026年2月27日9:00至3月5日17:00 | 32元 |
| 重庆 | 2026年3月2日9:30-3月16日15:00 | 40元 |
| 甘肃 | 社会型专业新考生注册时间:2026年3月3日至6日(8:30-18:00)所有参加网报考生选课缴费时间:2026年3月3日至9日(8:30-18:00) | 40元 |
| 安徽 | 预计3月初(具体时间待公布) | 30元 |
| 青海 | 预计3月初(具体时间待公布) | 37元 |
| 山西 | 2月下旬(具体时间待公布) | 35元 |
| 浙江 | 预计1月初(具体时间待公布) | 50元 |
| 江苏 | 预计3月初(具体时间待公布) | 43元 |
| 福建 | 预计2月中旬(具体时间待公布) | 40元 |
| 湖南 | 预计2月中旬(具体时间待公布) | 50元 |
| 上海 | 预计3月初(具体时间待公布) | 65元 |
| 北京 | 预计2月下旬(具体时间待公布) | 35元 |
| 陕西 | 预计3月初(具体时间待公布) | 26元 |
| 海南 | 预计1月初(具体时间待公布) | 50元 |
| 吉林 | 预计2月下旬-3月初(具体时间待公布) | 45元 |
数据来源:各省教育考试院
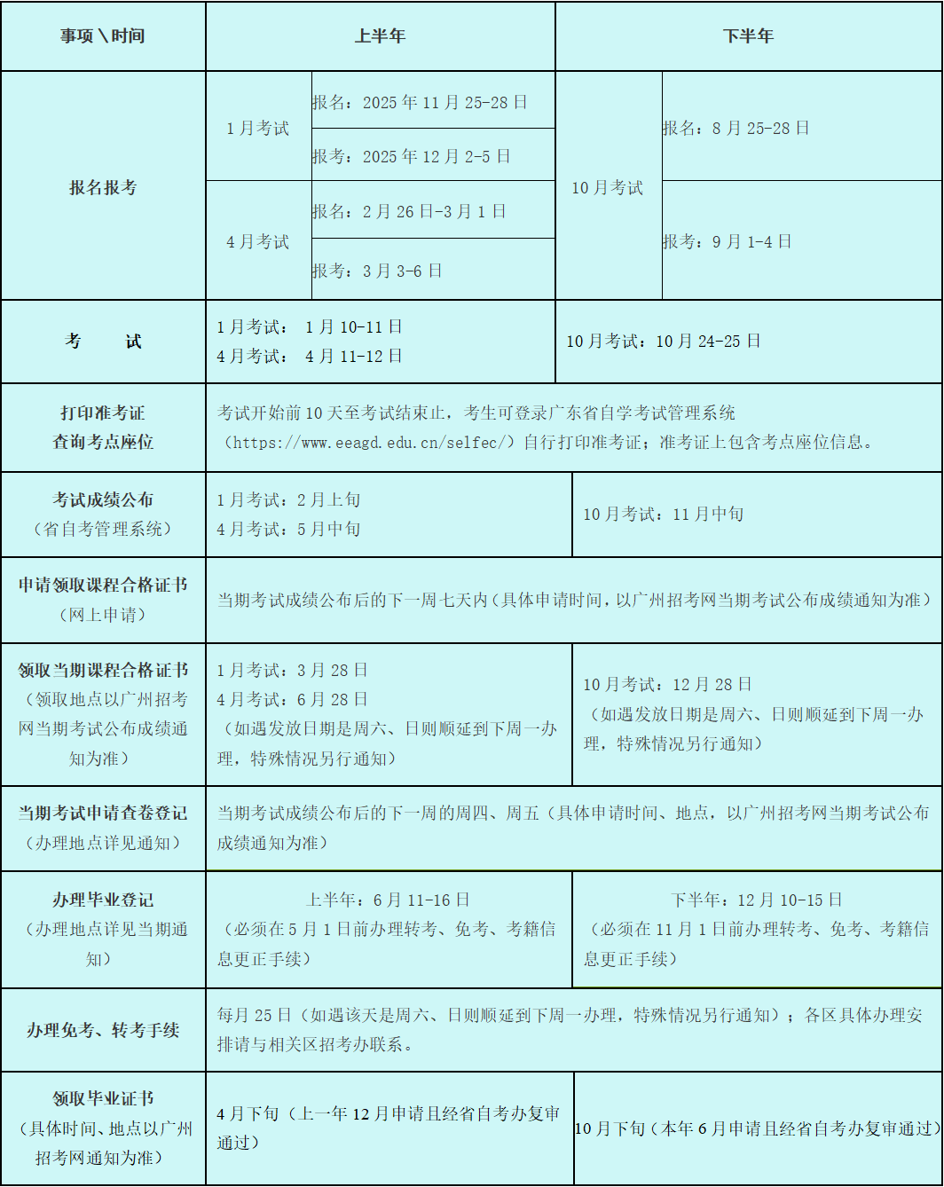
二、2026年广东自考时间安排
说明:
1.以上各项工作的具体时间如有变动,以最新公布通知为准。
2.目前考生在办理申请毕业登记等相关手续时不再需要提供纸质的单科课程合格证书,考试成绩、考籍数据等信息均以广东省自学考试管理系统中的记录为准。如考生确有需要纸质课程合格证书,请考生在规定时间内、按要求在网上进行申请(具体详见当期的成绩发布通知),各区招考办根据申请记录发放当期的《广东省高等教育自学考试课程合格证书》,逾期不予办理。
三、自考备考攻略
一、自学模式:
自考自学模式核心就是全程由考生个人自理,从报考报名、考点选择、复习规划,到材料提交、毕业申请等全流程,均需要考生自行查询政策、安排进度、完成操作。
这种模式所有费用很低。全部自理的话,只需要报考费、材料费以及后期的实践课、自考毕业论文答辩费用。
优点:费用低,适合预算有限的考生。
缺点:流程繁琐,需自行梳理政策、规避误区,缺乏专业指导易走弯路,整体拿证周期相对较长。
适配人群:自律性强、学习时间充裕,愿意主动钻研政策和备考方法的考生。
二、自考报班模式:
报班即通过正规教育机构/补习班报考自考,考生无需操心繁琐流程,专注备考即可。报考提醒、复习规划、政策解读、材料准备等环节均有老师全程辅助指导,助力快速完成学业。
优点:拿证速度更快,全流程省心省力,老师专业指导可少走弯路,大幅度降低备考压力。
缺点:相比自学费用更高;
适配人群:上班族、业余时间碎片化,追求高效拿证、希望减少流程繁琐的考生。
建议:
很多考生因工作繁忙,容易错过报名、毕业申请等关键时间,导致备考节奏混乱。如果你基础比较差,加之平时工作比较忙,建议可以选择正规的自考助学点报名,比如大牛教育自考助学点,成立已经有17年,本土品牌值得信赖,帮你省心备考:
节点实时提醒:班主任通过微信、短信等渠道同步官方最新通知,报名、打印准考证、成绩查询、毕业申请等关键时间点提前预警,避免遗漏。
报名报考指导:新生手把手指导预报名、正式报名流程,避免因操作失误导致报名失败;老生根据剩余科目,推荐最优报考搭配,提高通关效率。
毕业 / 学位申请辅助:协助考生自查毕业条件,指导前置学历登记、材料准备等流程;针对学位申请,提供外语考试规划、成绩达标指导,提高学位获取率。
定制备考计划:结合全年时间轴,为考生制定分阶段备考计划(如1月考期冲刺计划、4月科目基础复习计划),搭配真题解析、考点手册等资料,让备考更高效。
自考热门专业以及主考院校推荐
粤ICP备18120811号
电子营业执照


