2026年华南理工大学4月和10月自考报考时间和报考流程!
添加顾问 立领优惠
华南理工大学,
作为“985工程”、“211工程”及“双一流”A类建设高校,
其学术实力与教学质量有口皆碑。2025年自考招生,是对社会人士开放的一扇提升学历的窗,那么一起来了解下华南理工大学2025年自考招生专业及学位授权条件。
一、华南理工大学简介
华南理工大学,简称“华工”,由中华人民共和国教育部直属,是教育部与广东省人民政府共建的全国重点大学,位列国家“双一流”,“211工程”,“985工程”,是以工见长,理工结合,管、经、文、法、医等多学科协调发展的综合性研究型大学。
ps:2026年4月自考报考即将开启,很多考生抢不到考位,有想要提升学历的同学,可以长按下方二维码获取专报考指导,拿证更速度!
二、华南理工自考报考流程
1.报考条件
凡在广东省居住和工作的中华人民共和国公民,不受性别、年龄、民族、种族和已受教育程度的限制,均可参加我省自学考试。港澳和台湾同胞、海外侨胞及外籍人士,也可按规定参加我省自学考试。
值得注意的是,对有特殊要求的专业比如护理学,考生须按有关规定报名;自考本科报名时没有前置学历要求,但在申请毕业的时候需要有国家认可的专科毕业证书。
2.报考时间
| 事项\时间 | 上半年 | 下半年 | ||
| 报名报考 | 1月考试 | 报名:2025年11月25-28日 | 10月考试 | 报名:8月25-28日 |
| 报考:2025年12月2-5日 | ||||
| 4月考试 | 报名:2月26日-3月1日 | 报考:9月1-4日 | ||
| 报考:3月3-6日 | ||||
| 考 ?试 | 1月考试: 1月10-11日4月考试: 4月11-12日 | 10月考试:10月24-25日 |
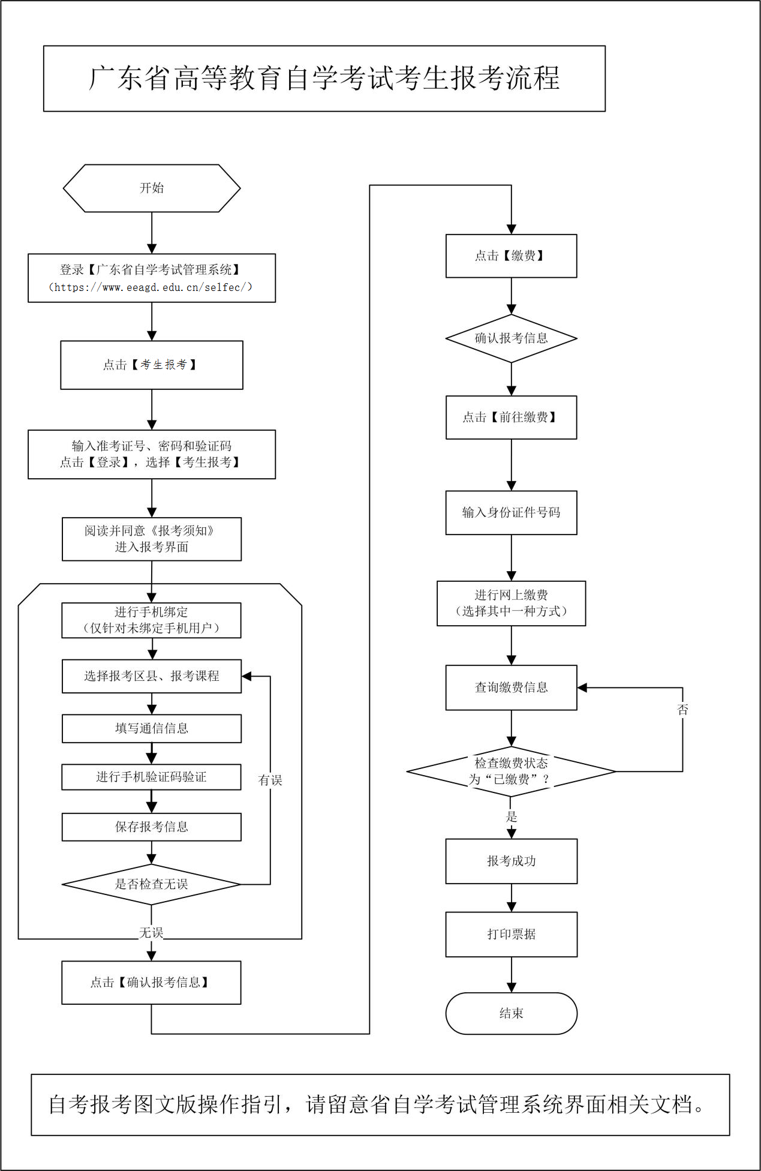
3.报考流程
(一)新生报名
①预报名
在自考报名期间,考生需要进入广东省自学考试管理系统,在网站页面的左侧【考生入口】中进行预报名,获得预报名号后绑定好本人手机号码。
②正式报名
考生可以凭借刚获取预报名号,在广东自考管理系统内通过照片上传验证等程序。完成正式报名并获取广东省自考准考证号。
(二)考生报名
新生和老生都需要通过广东省自学考试管理系统的【考生报考】进行课程报考、考区选择。
考生需要进行广东省自学考试缴费,如果考生的交费状态为“已缴费”则视为报名成功,反之,报名未成功。
三、华南理工大学自考学位要求
1.遵纪守法,遵守学校管理规定,品行端正,恪守学术道德,坚持学术诚信;
2.本科毕业论文(设计)成绩良好(含良好)以上;
3.学位外语成绩合格。认可考生参加如下类型考试之一所取得的相应成绩:
(1)2021年之前(含2021年)参加广东省成人高等教育学士学位外国语统考(仅限华南理工大学考点及授权考点)取得合格成绩继续有效。
(2)参加成人学士学位广东高校联盟外语水平考试(仅限华南理工大学考点及授权考点)取得合格成绩。
(3)针对非外语专业的本科毕业生:
①参加全国英语等级考试(PETS)三级或以上,笔试成绩合格;
②参加全国大学英语四级或以上考试,成绩达到425分。
(4)针对外语专业的本科毕业生:
①参加全国英语等级考试(PETS)四级或以上,笔试成绩合格;
②参加全国大学英语六级考试,成绩达到425分;
③通过全国外语水平考试除专业外的其他语种(法语、德语、日语和俄语)的考试。
自考热门专业以及主考院校推荐
粤ICP备18120811号
电子营业执照


