【注意】2026年4月广东自考考生报考在3月开始!附详细报考流程
添加顾问 立领优惠
经过了10年的中断,能否再次参加自学考试呢?自学考试没有学制上的限制,考生在完成报考科目并通过考试后即可申请毕业。申请本科毕业证需要取得大专学历并完成毕业论文考核。
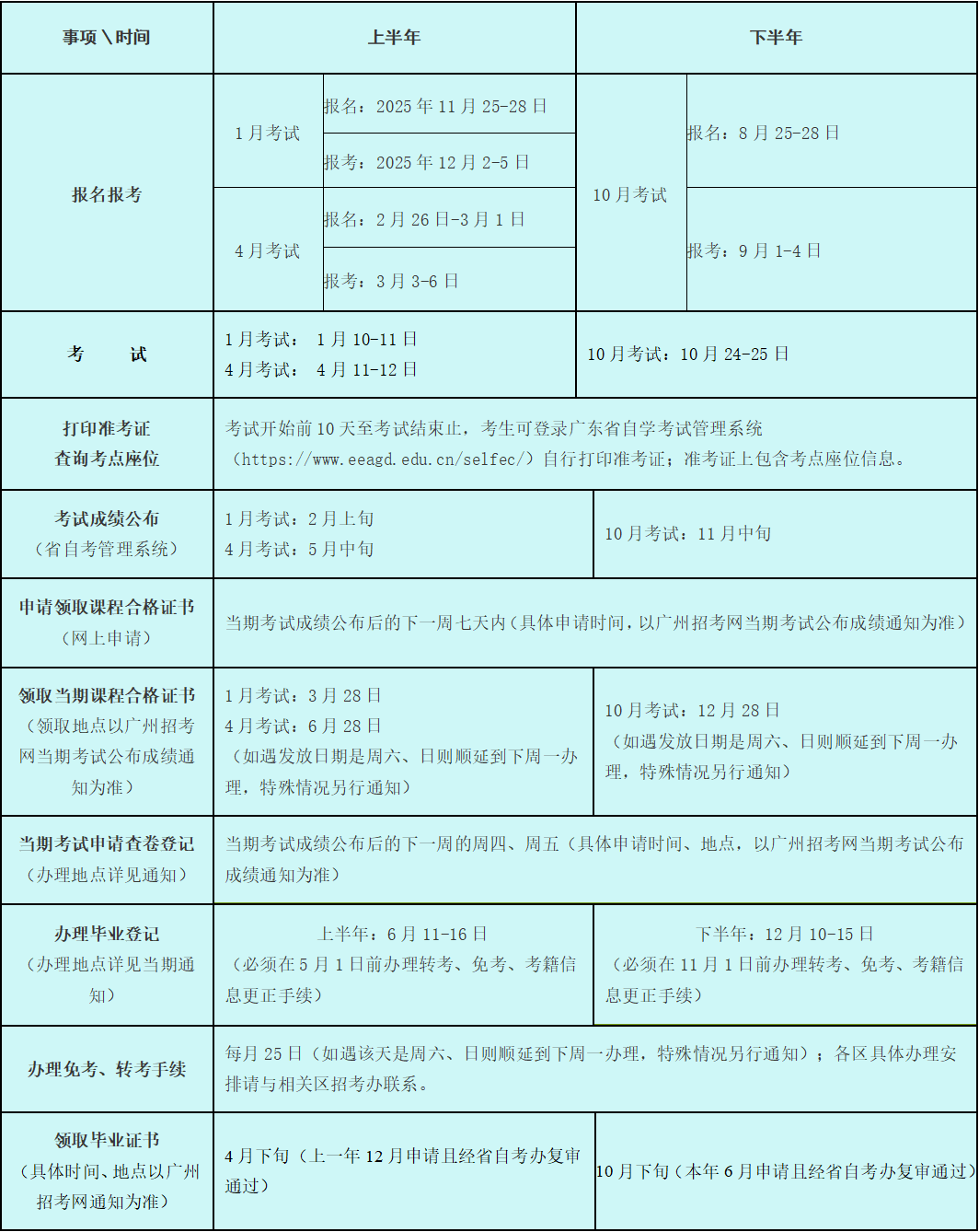
一、广东4月自考报考时间

二、广东4月报考流程
报考入口:
1.登录广东省自学考试管理系统,点击【考生报考】—输入【准考证号】【考生密码】和【系统验证码】—点击【登录】按钮,成功登录管理系统。

2.点击【考生报考】,往下滑点已阅读

3.选择【考试地区】
考生根据自身情况选择考试县区因部分县区考场紧张,若报考较晚可能会导致在该县区无法报考,考生可选择在其他县区报考。
4.输入报考的【科目代码】
在“报考科目信息”栏按照提示输入科目代码,点击“输入报考科目”按钮即可选择该报考科目系统会根据开考时间安排,自动将报考科目填入对应时间节点。
5.获取验证码,点击【保存】,保存信息
考生在未确认报考前可以通过点击“保存报考信息”按钮保存当前填报的科目也可随时点击“删除科目”按钮删除该按钮前对应的已选课程。
6.检查无误之后,确认【报考信息】
当考生确定所填报的科目信息无需再更改时,点击“确认报考信息”按钮,对所报考课程进行确认,(注意:确认报考科目才算锁定考场,一旦确认,不得增加、删减或者更改。
7.检查是否已经确认报考信息
8.点击【缴费】
三、自考报考注意事项
1.核对报考资格:提前查阅招生简章,确认学历、专业限制(如本科需专科基础,部分专业有前置要求)。新生完成注册核验后再报考,老生确认学籍信息无误。
2.严守报考时间:关注教育考试院通知,精准锁定报名、缴费截止时间,建议提前1-2天完成操作,避免网络拥堵或系统延迟,缴费后截图留存凭证。
3.理清课程规则:2026年新计划执行后,新生按新计划报考;老生先完成新旧课程顶替(旧成绩有效),再报剩余科目,杜绝重复报考。
4.核对报考信息:提交前确认科目、考区、考场等信息,缴费后无法修改,确保信息准确无误。
5.备好考试材料:考前1-2周打印准考证(建议备份),带齐身份证、2B铅笔等文具。提前熟悉考场路线,预留充足时间,避免迟到(开考15分钟后禁入)。
6.关注后续通知:及时了解成绩查询、准考证打印等信息,按报考科目制定备考计划,衔接实践考核或论文答辩节点。
粤ICP备18120811号
电子营业执照


