紧急提醒!2026年4月自考,这2个省份自考报名即将开启!
添加顾问 立领优惠
自考生注意!重磅消息来袭!全国2026年高等教育自学考试时间已正式确定:
4月11日 - 12日。
海南、江西两省的自考报名工作即将启动
,想报考的宝子们务必密切关注官方通知!
一、各省份2026年4月时间
| 各地2026年4月自考报名时间汇总 | ||
| 地区 | 报名时间 | 报名费用 |
| 海南 | 2026年1月5-14日 | 50元/科次 |
| 浙江 | 2026年1月12-16日 | 50元/科次 |
| 辽宁 | 2026年3月2-9日 | 45元/科次 |
| 江西 | 2026年1月6-25日 | 40元/科次 |
| 新疆 | 2026年3月2-6日 | 35元/科次 |
| 云南 | 2026年2月27-3月5日 | 32元/科 |
| 湖北 | 2026年3月2-6日 | 40元/科次 |
| 河北 | 2026年2月26-3月7日11月25-30日(实践课) | 45元/科次 |
| 甘肃 | 2026年3月3日-9日 | 40元/科次 |
| 重庆 | 2026年3月2-16日 | 40元/科次 |
| 山西 | 预计2026年2月 | 35元/科次 |
| 北京 | 预计2026年2月28日-3月10日 | 30元/科次 |
| 广东 | 预计2026年3月上旬 | 52元/科次 |
| 江苏 | 预计2026年3月上旬 | 43元/科次 |
| 上海 | 预计2026年3月上旬 | 65元/科次 |
| 四川 | 预计2026年2月21日-23日2月28日至3月2日 | 35元/科次 |
| 河南 | 预计2026年3月上旬 | 15元/科次 |
| 湖南 | 预计2026年2月18日-22日2月21日-25日 | 48元/科次 |
| 安徽 | 预计2026年3月3日-7日 | 30元/科次 |
| 广西 | 预计2026年3月上旬 | 40元/科次 |
| 福建 | 预计2026年2月14日-3月2日 | 60元/科次 |
| 陕西 | 预计2026年3月上旬 | 26元/科次 |
| 吉林 | 预计2026年2月底 | 45元/科次 |
| 重庆 | 预计2026年3月1日-15日 | 40元/科次 |
| 宁夏 | 预计2026年2月底 | 报名费10元/科考务费40元/科 |
| 青海 | 预计2026年3月上旬 | 无 |
| 西藏 | 预计2026年3月上旬 | 36元/科 |
| 黑龙江 | 预计2026年3月上旬 | 45元/科次 |
| 内蒙古 | 预计2026年3月1日-5日 | 45元/科次 |
| 贵州 | "贵州自考"微信小程序 | 37元/科次 |
| 山东 | https://www.sdzk.cn/ | 45元/科 |
| 天津 | 2025年12月1-5日报名入口:http://www.zhaokao.net/ | 50元/科次 |
二、广东1月备考攻略
攻略一:情报先行——获取官方“装备”
1、找到考试计划:在广东省教育考试院官网,查询你所报专业的 “专业考试计划表” 。这是你的“行军地图”,明确了你需要考的所有课程。
2、购买指定教材:根据考试计划表里的课程代码、课程名称和教材版本,务必购买正版教材。切勿使用旧版,以免知识点偏差。
攻略二:科学规划——制定专属学习方案
目标分解:将一本厚厚的教材分解成每日/每周的学习任务。例如,“本周学完第一章并做完课后习题”。
时间管理:利用好碎片化时间。通勤路上用APP刷选择题,晚上抽出1-2小时进行系统性学习。持之以恒是关键。
攻略三:高效学习法——四步循环,稳扎稳打
泛读教材:快速通读一章,了解大致内容和框架,不做深究。
精读与笔记:第二遍细读,结合辅导资料(如一考通、自考通),画出重点,制作自己的思维导图或笔记。
习题巩固:完成章节练习题,检验学习成果,将错题整理成集。
复盘与冲刺:考前一个月,主攻历年真题(至少做近5年的10套真题)和错题本。真题能让你精准把握考点和题型。
三、报考指南
(一)新生报名
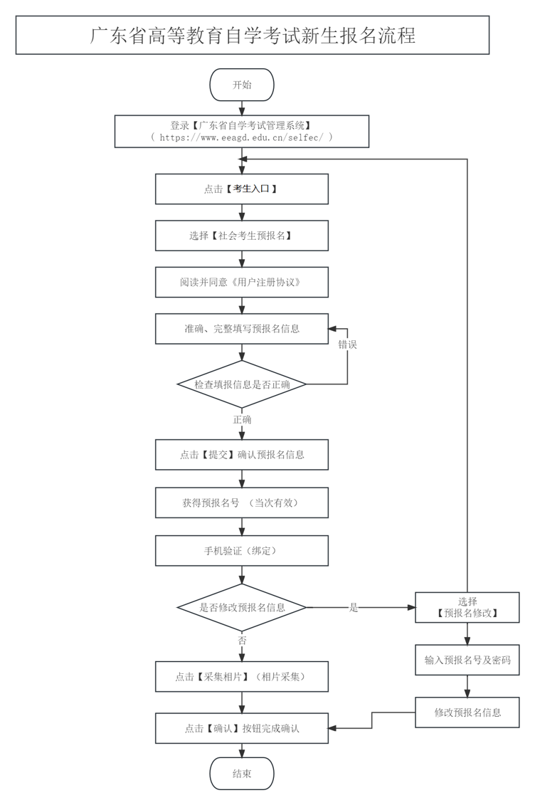
①预报名
在自考报名期间,考生需要进入广东省自学考试管理系统,在网站页面的左侧【考生入口】中进行预报名,获得预报名号后绑定好本人手机号码。
②正式报名
考生可以凭借刚获取预报名号,在广东自考管理系统内通过照片上传验证等程序。完成正式报名并获取广东省自考准考证号。
(二)考生报名
新生和老生都需要通过广东省自学考试管理系统的【考生报考】进行课程报考、考区选择。
考生需要进行广东省自学考试缴费,如果考生的交费状态为“已缴费”则视为报名成功,反之,报名未成功。
粤ICP备18120811号
电子营业执照


