2026年4月广东自考本科报名官方入口!附上报考流程
添加顾问 立领优惠
2026年广东省自学考试4月考期预计在2月26日开始,要参加报考同学提前了解自考相关事项。下面我们一起来看看具体内容吧。
一、广东自考官网入口
各位新生要在报名的时候有一定要进行预报名才可以正式报考。在广东省自考考试管理系统上,点击考生入口进行预报名。
广东省自学考试管理系统网址:https://www.eeagd.edu.cn/selfec/
广东省自学考试一年三考,分别是1月、4月、10月,上半年的报名时间已过,2026年广东第一期自考考期,把握好机会,早考完早毕业。一月自考即将要考试了(1月10-11日)还有5天就要考试了,考试前记得下载打印准考证了。
4月考期的报名报考预计在2月26日-3月6日。现阶段打算报名的考生要做的就是:
(1)留意4月自考的报考简章,不要错过报名机会;
(2)了解报考条件、流程、开设专业/院校、开考课程设置等等。
二、广东自考报名报考流程
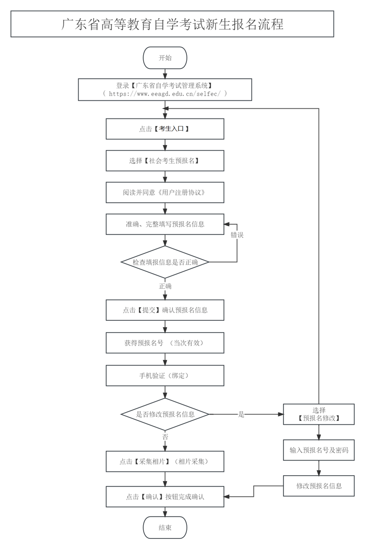
1、新生预报名流程:
1、登录广东省自学考试管理系统!
2、进入下方页面选择【考生入口】,在网页端完成预报名信息录入,获取预报名号,并牢记预报名时设置的密码。
3、新生注册点击“考生预报名”按钮
4、填写个人信息
5、提交信息
6、采集照片
在广东省教育考试院官方小程序上选择报名相片采集选择“考生端”进入。




上下滑动查看
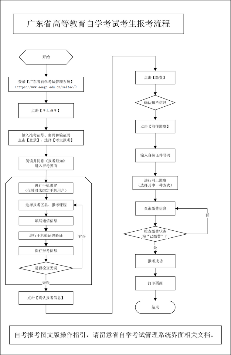
(2)正式报名
本次正式报名全部网上进行,考生须凭当次预报名号,在规定时间内进行确认操作,完成正式报名(相片采集)。正式报名成功后将获得唯一准考证号,所有考生务必牢记。
(3)考生报考。
所有考生须通过广东省自学考试管理系统的【考生报考】通道报考课程,并进行网上缴费。考生报考时如未绑定联系手机,则须先完成本人手机绑定方可报考,需要修改已绑定手机的也可通过报考菜单栏的【手机绑定】功能进行解绑和重新绑定。无法自行解绑手机的,可到考区所在地市自学考试办公室或其指定单位解绑。
三、报名时间、流程
1、信息填写需严谨
报名时务必如实、准确填写各项信息,提交前务必仔细核对,避免错漏!系统生成准考证号后,姓名、性别、民族、出生年月、证件类型、证件号码6项核心信息将无法线上修改,若确需修改,需携带相关证明材料到报考地市考办现场办理。
2、证件照符合规范
按报名公告要求上传近期免冠证件照(尺寸、背景色等需严格遵循规定),照片将用于准考证、学籍档案等,务必保证清晰、合规,避免因照片问题影响报名审核。
3、密码妥善保管
注册时设置的密码,将用于登录报名平台修改信息、选报课程及缴费,建议牢记并做好记录。若忘记密码,可通过平台登录界面的 “找回密码” 功能,凭预留手机号或身份信息重置。
4、按时完成缴费
报考课程后,需在规定时间内完成缴费,逾期未缴费将视为自动放弃考试资格!缴费成功后,本次报名才算正式完成,建议缴费后截图留存凭证。
5、课程修改
有通道课程报考成功(已缴费)后,若需调整报考课程,可通过报名系统 “修改报考课程” 功能操作,修改后无需重复缴费,建议在报名截止前完成调整,避免错过时间
粤ICP备18120811号
电子营业执照


