最新消息|2026年4月广东自考时间安排及各专业调整列表!
添加顾问 立领优惠
目前2026年4月广东自考考试时间已公布。有意向报名报考4月广东自考的同学需注意时间安排。今天给大家分享2026年4月广东自考报名指南,一起来看看吧!
一、广东自考指南
根据广州市招生考试办公布了《2026年广州市自学考试常规工作时间安排表》,可以看到2026年4月广东自考报名时间预计是2月26日-3月6日,具体以考试院最新公布为准。
4月考期的报名报考预计在2月26日-3月6日。现阶段打算报名的考生要做的就是:
(1)报名条件:凡在广东省居住和工作的中华人民共和国公民,不受性别、年龄、民族、种族和已受教育程度的限制,均可参加广东省自学考试。港澳和台湾同胞、海外侨胞及外籍人士,也可按规定参加广东省自学考试。
(2)学历要求:报考专科层次专业:无特定条件要求。报考本科层次专业:申请毕业时须提供国家承认的专科及以上学历证书(以学信网的查询结果为准)。
(3)报名入口:
广东省自学考试管理系统:https://www.eeagd.edu.cn/selfec/
二、广东自考报名报考流程
(1)报名流程
①预报名
在自考报名期间,考生需要进入广东省自学考试管理系统,在网站页面的左侧【考生入口】中进行预报名,获得预报名号后绑定好本人手机号码。
②正式报名
考生可以凭借刚获取预报名号,在广东自考管理系统内通过照片上传验证等程序。完成正式报名并获取广东省自考准考证号。
(2)报考流程
新生和老生都需要通过广东省自学考试管理系统的【考生报考】进行课程报考、考区选择。
考生需要进行广东省自学考试缴费,如果考生的交费状态为“已缴费”则视为报名成功,反之,报名未成功。
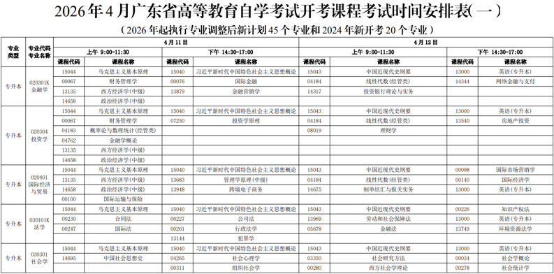
三、4月开考课程
1、2026年起执行专业调整后新计划45个专业和2024年新开考20个专业







上下滑动查看
2、2026年起仅调整专业代码、专业名称,暂不调整专业考试计划专业

四、广东自考专业汇总
1、主考院校开考专业汇总











上下滑动查看
2、自考改革专业调整
专科:
本科:
粤ICP备18120811号
电子营业执照


