2026年4月广东华南理工大学自考工程管理报名信息已公布!
添加顾问 立领优惠
随着2026年4月的临近,今年华南理工大学的自考工程管理4月报名信息已经发布。具体的信息小编已经整理好放下面了。
一、2026年自考时间安排表
广州市招生考试办公布了
《2026年广州市自学考试常规工作时间安排表》;
由此我们可以看到2026年4月广东自考报名时间是2月26日-3月6日,打算报名这次自考的考生可以留意考试院公布的报考简章;

二、2026年4月华工自考报名时间
根据官方最新公告,2026年4月华南理工大学自考工程管理报名时间已正式确定。具体安排如下:
⑴新生预报名时间:8月27日10:00至8月30日12:00。
⑵正式报名时间:8月27日10:00至8月30日17:00。
⑶考生报考时间:9月3日14:00至9月6日17:00。
⑷缴费时间:9月4日10:00至9月7日17:00。
⑸考试时间:10月26-27日。
考生需要在规定时间内完成报名手续,否则将无法参加本次考试。建议考生提前准备好相关资料,以免错过报名时间。
(1)新生预报名流程:
1、登录广东省自学考试管理系统!
2、进入下方页面选择【考生入口】,在网页端完成预报名信息录入,获取预报名号,并牢记预报名时设置的密码。
3、新生注册点击“考生预报名”按钮
4、填写个人信息
5、提交信息
6、采集照片
在广东省教育考试院官方小程序上选择报名相片采集选择“考生端”进入。




上下滑动查看
(2)正式报名
本次正式报名全部网上进行,考生须凭当次预报名号,在规定时间内进行确认操作,完成正式报名(相片采集)。正式报名成功后将获得唯一准考证号,所有考生务必牢记。
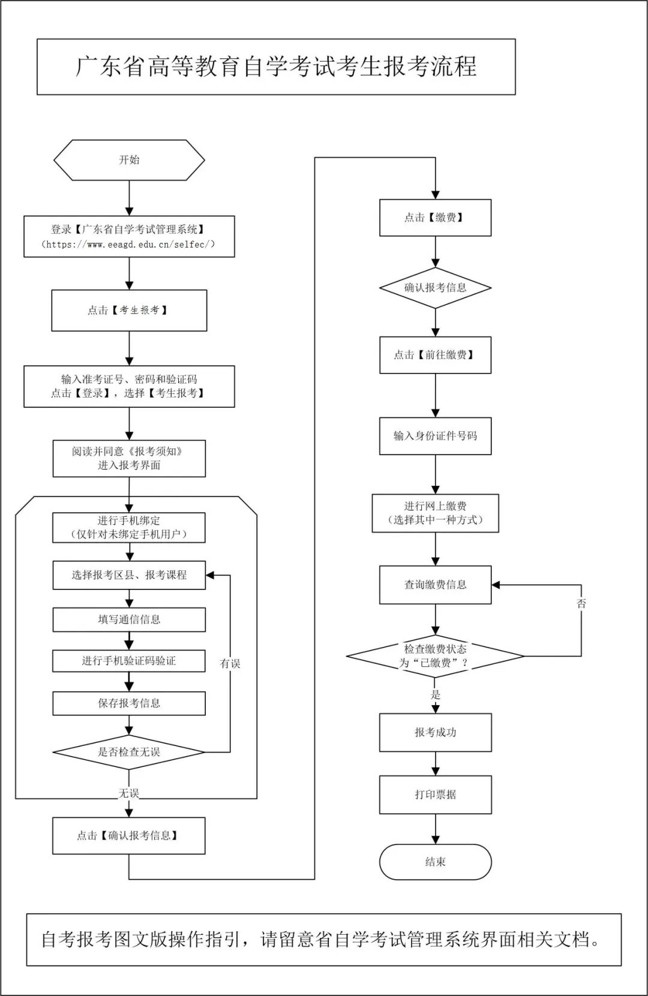
(3)考生报考。
所有考生须通过广东省自学考试管理系统的【考生报考】通道报考课程,并进行网上缴费。考生报考时如未绑定联系手机,则须先完成本人手机绑定方可报考,需要修改已绑定手机的也可通过报考菜单栏的【手机绑定】功能进行解绑和重新绑定。无法自行解绑手机的,可到考区所在地市自学考试办公室或其指定单位解绑。
三、工程管理科目表
自考工程管理专业的考试科目设置较为全面,涵盖了工程管理学的核心内容。以下是2024年10月华南理工大学自考工程管理科目的具体安排:
| 类型序号 | 课程代码 | 课程名称 | 学分 | 类型 | 考试方式 |
| 001 | 03708 | 中国近现代史纲要 | 2 | 必考 | 笔试 |
| 002 | 03709 | 马克思主义基本原理概论 | 4 | 必考 | 笔试 |
| 003 | 04184 | 线性代数(经管类) | 4 | 必考 | 笔试 |
| 004 | 00054 | 管理学原理 | 6 | 必考 | 笔试 |
| 005 | 06087 | 工程项目管理 | 5 | 必考 | 笔试 |
| 006 | 08262 | 房地产开发与经营 | 3 | 必考 | 笔试 |
| 007 | 08263 | 工程经济学与项目融资 | 5 | 必考 | 笔试 |
| 008 | 03303 | 建筑力学与结构 | 4 | 必考 | 笔试 |
| 009 | 06936 | 建筑法规 | 4 | 必考 | 笔试 |
| 010 | 04037 | 施工技术与组织 | 4 | 必考 | 笔试 |
| 011 | 03823 | 建筑制图 | 4 | 必考 | 笔试 |
| 012 | 06289 | 工程招标与合同管理 | 5 | 必考 | 笔试 |
| 013 | 06962 | 工程造价确定与控制 | 8 | 必考 | 笔试 |
| 014 | 06999 | 毕业论文 | 不计学分 | 必考 | 实践考核 |
| 101 | 00015 | 英语(二) | 14 | 选考 | 笔试 |
| 102 | 00321 | 中国文化概论 | 5 | 选考 | 笔试 |
| 103 | 00144 | 企业管理概论 | 5 | 选考 | 笔试 |
| 104 | 06393 | 土木工程概论 | 4 | 选考 | 笔试 |
| 课程设置:必考课14门58学分,选考课4门28学分。 | |||||
| 说明:1.101至104课程中须选考不少于14学分。2.本专业仅接受国民教育序列专科(或以上)毕业生申办毕业。 |
粤ICP备18120811号
电子营业执照


