2026年4月广东自考报考常见问题汇总!附上报名详细流程
添加顾问 立领优惠
2026年4月广东自考报名临近,不少考考生已经提前准备好相关事宜。今天整理2026年广东自考报考常见问题汇总,赶紧收藏啦!
一、2026年自考时间安排表
广州市招生考试办公布了
《2026年广州市自学考试常规工作时间安排表》;
由此我们可以看到2026年4月广东自考报名时间是2月26日-3月6日,打算报名这次自考的考生可以留意考试院公布的报考简章;
。
二、新生报名流程
1、新生预报名?
时间:通常预报名时间在考试前几个月进行,2025年10月自考的预报名时间请关注广东省教育考试院发布的官方公告,预计为8月中下旬。
操作:新生需登录广东省自学考试管理系统进行预报名,填写个人信息并设置个人密码,预报名成功后将获得唯一的预报名号。
2、正式报名?
时间:紧接着预报名之后,考试可以进行正式报名了。
操作:考生凭预报名号在规定时间内完成正式报名,正式报名时需采集照片,审核通过后生成准考证号。
3、报考课程并缴费?
时间:正式报名后,考生需在规定时间内通过系统报考课程并进行网上缴费,缴费成功才代表报名成功。
操作:考生登录系统后,选择报考的课程,确认报考信息无误后进行缴费操作。缴费后务必再次登录系统检查交费状态是否为“已缴费”。
4、打印准考证
时间:考试前10天内,考生需登录系统打印准考证。
操作:考生凭网上自行打印的准考证及有效身份证原件参加考试。
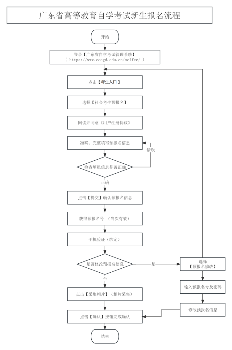
5、新生预报名流程:
1、登录广东省自学考试管理系统!
2、进入下方页面选择【考生入口】,在网页端完成预报名信息录入,获取预报名号,并牢记预报名时设置的密码。
3、新生注册点击“考生预报名”按钮
4、填写个人信息
5、提交信息
6、采集照片
在广东省教育考试院官方小程序上选择报名相片采集选择“考生端”进入。




上下滑动查看
(2)正式报名
本次正式报名全部网上进行,考生须凭当次预报名号,在规定时间内进行确认操作,完成正式报名(相片采集)。正式报名成功后将获得唯一准考证号,所有考生务必牢记。
(3)考生报考。
所有考生须通过广东省自学考试管理系统的【考生报考】通道报考课程,并进行网上缴费。考生报考时如未绑定联系手机,则须先完成本人手机绑定方可报考,需要修改已绑定手机的也可通过报考菜单栏的【手机绑定】功能进行解绑和重新绑定。无法自行解绑手机的,可到考区所在地市自学考试办公室或其指定单位解绑。
不同学历层次/专业/院校
报名自考的费用/拿证时间不同
在线测评适合你的专业
查询专业费用/拿证时间
三、自考报考答疑
1、广东自考本科报考费用多少?
根据《广东省发展改革委 广东省财政厅关于规范全省教育部门教育考试行政事业性收费及有关问题的通知》(粤发改价格 [2022] 442号)文件规定,广东自考本科收费标准如下:
笔试课程:
每人每科次52元;
非毕业论文(设计)类实践学习环节考试:
每人每科次150元;
毕业论文(设计)类实践性学习环节考试:
每人每科次270元。
2、什么时候打印准考证?
当次广东自考本科准考证打印要求如下:
打印时间:
一般在考试开始前10天开放打印;
特殊情况需按省考办规定时间段打印;
打印规范:
须使用普通A4纸打印
,准考证信息严禁擅自涂改,否则视为无效。
3、考试不合格可以重考吗?
根据《广东省自学考试实施细则》第二十条规定:考试不合格的课程
不设补考环节
,但考生可直接报名参加该课程的
下一次考试
,直至成绩合格为止。
4、忘记自学考试管理系统的密码怎么办?
考生如果忘记广东省自学考试管理系统的登录密码,可通过以下两种方式找回:
第一种自助找回:直接登录系统,使用自带的 “密码找回” 功能,按提示操作即可快速重置;
第二种协助找回:若因更换手机号码等原因无法自助找回,可联系当地自学考试办公室,提供相关身份信息后由工作人员协助找回。
5、如何更换自学考试管理系统的手机号码?
考生如需变更广东省自学考试管理系统中绑定的手机号码,可以登录系统后,直接操作 “解绑原手机号和重新绑定新手机号”;第二种若因更换手机号等原因无法自行解绑,可联系当地自学考试办公室,由工作人员协助解绑后,再自行绑定新号码。
6、广东自考本科实践考核如何报考?
根据《广东省自学考试实施细则》,广东自考实践考核由主考学校全权负责。考生需按对应主考学校公布的实践考核要求报考,如有报名流程、考核标准等疑问,直接联系主考学校咨询。
7、报考重复缴费了?费用能退吗?
自考报考过程中,如果不小心重复缴费,无需担心!重复缴纳的费用待银行核对确认后,将通过原缴费途径自动退回。
8、无法参加本次考试,会记入诚信档案吗?
在开展建立自学考试诚信报考档案试点的地市(广州、深圳、清远),有相关规定:考生若违背《广东省自学考试诚信报考承诺书》,当期考试缺考2门及以上,将被认定为无故缺考,记入考生诚信报考档案。具体细则可登录广东省教育考试院官网,查阅《关于做好建立广东省自学考试考生诚信报考档案试点工作的通知》。
9、系统无本人相片,无法报考怎么办?
根据《关于加强我省高等教育自学考试考生信息采集工作的通知》要求,自学考试管理系统中无照片的准考证号,将无法完成报考!考生在规定时间内,携带相关材料到当地自考办办理补齐照片及考籍信息变更手续,完成后即可正常报考,避免影响考试安排。
10、在线正式报名失败?如何正式报名?
因面容特征变化等原因无法完成在线正式报名的考生,请在规定时间内,前往当地市自考办(或其指定渠道)办理现场正式报名,确保顺利完成报名流程。
11、每期考试能选两个考区报考吗?
不行!每个考生每期考试仅能报考一次,且只能选择一个考区参加考试(可根据考位供给情况选择考区)。考区和报考课程一经确认,无法增加、删减或更改,报考前务必谨慎规划!
12、已确认的报考课程还能修改吗?
不能!考生在确认报考信息前,务必仔细核对考区和报考课程是否正确!一旦确认提交,考区及课程无法修改,且已缴纳的报考费不予退还。
13、已保存但未确认的报考信息,能修改吗?
可以!报考期间,考生在点击【确认报考信息】前,可随时登录系统修改已保存的报考信息(如调整报考课程、更换考区等),确认前务必反复核对。
14、如何确认报考缴费成功?
完成缴费后,务必再次登录【广东省自学考试管理系统】,检查交费状态是否显示【已缴费】—— 显示已缴费即为报考成功!若状态异常,及时联系当地市自考办咨询处理。
15、电子身份证能参加考试吗?
不可以!考生必须凭证件原件参加考试,电子身份证无效,当次考试准考证(自行打印)和本人有效身份证原件(含临时身份证、公安机关出具的带照片考试专用身份证明);军人、港澳和台湾同胞、海外侨胞及外籍人士,可持考籍登记的对应证件原件参考。
粤ICP备18120811号
电子营业执照


