2026年4月广东自考报名时间&26年1月自考成绩查询时间!
添加顾问 立领优惠
1
4月自考报名报考时间
2026年4月广东自学考试将于4月11-12日进行,有计划参加本次考期的同学要抓紧时间了,错过又要等半年!
一、报名报考时间
近期广州市招生考试办公布了《2026年广州市自学考试常规工作时间安排表》;由此我们可以看到2026年4月广东自考报名时间是2月26日-3月6日,打算报名这次自考的考生可以留意考试院最新报名通知!
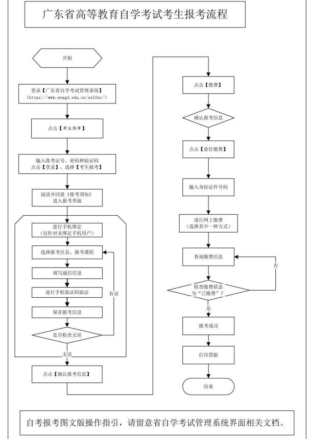
报考入口:https://www.eeagd.edu.cn/selfec/
二、报名条件
凡在我省居住和工作的中华人民共和国公民,不受性别、年龄、民族、种族和已受教育程度的限制,均可参加我省自学考试。港澳和台湾同胞、海外侨胞及外籍人士,也可按规定参加我省自学考试。
三、报名报考手续
首次参加自学考试须先办理新生报名手续,然后才可选择课程报考。已进行过新生报名,取得准考证号且个人信息完整的考生可直接报考(操作流程见附件1)。对于个人信息资料不完整,如身份证号和姓名为空、缺相片等情况的考生,将不能报考,请考生提前联系所在地市自学考试办公室,及时完善个人相关信息,以免影响报考。

(上下滑动查看)
1
26年1月自考成绩查询时间
广东省2026年1月自考成绩将于2月上旬公布,考生可通过以下3种方式查询考试成绩:
(一)官微小程序查询
关注广东省教育考试院微信公众号(ID:gdsksy),在页面底部选择“小程序”栏,点击进入“广东省教育考试院”小程序,按栏目指引查询考试成绩。
(二)百度小程序查询
通过百度App搜索“广东省教育考试院”,打开“广东省教育考试院—智能小程序”,按栏目指引查询考试成绩。
(三)系统查询
登录广东省自学考试管理系统(https://www.eeagd.edu.cn/selfec/)查询考试合格成绩和当次考试违规处理情况。
粤ICP备18120811号
电子营业执照


