2026年4月自考报名详细指南!附上开考科目以及自考答疑
添加顾问 立领优惠
2026年4月广东自考的脚步越来越近,想要通过自考提升学历的同学来说,提前了解相关安排十分重要。接下来为大家分享2026年4月广东自考报名指南,一起来看看吧!
一、4月自考时间安排
2026年广东4月自学考试时间已经确定了,4月考期将于4月11-12日举行,报名时间广东教育考试院暂未官宣,根据广州招考公布的2026年广州自学考试常规工作时间安排表,预计在2月下旬开始报名报考。
1、2026年4月自考时间安排:
报名时间:2026年2月26日-3月1日(预计)
报考时间:2026年3月3-6日(预计)
准考证打印时间:考前10天内
考试时间:2026年4月11-12日
2、自考报名入口:
广东省自学考试管理系统
网址:https://www.eeagd.edu.cn/selfec/
3、开考课程
1、2026年起执行专业调整后新计划45个专业和2024年新开考20个专业







上下滑动查看
2、2026年起仅调整专业代码、专业名称,暂不调整专业考试计划专业

上下滑动查看
4、报考条件:
凡在广东省居住和工作的中华人民共和国公民,不受性别、年龄、民族、种族和已受教育程度的限制,均可参加广东省自学考试。港澳和台湾同胞、海外侨胞及外籍人士,也可按规定参加广东省自学考试。
但在申请自考本科毕业时,
必须交验国家承认的专科及以上学历证书原件,否则不予办理毕业手续。
(以学信网的查询结果为准)。
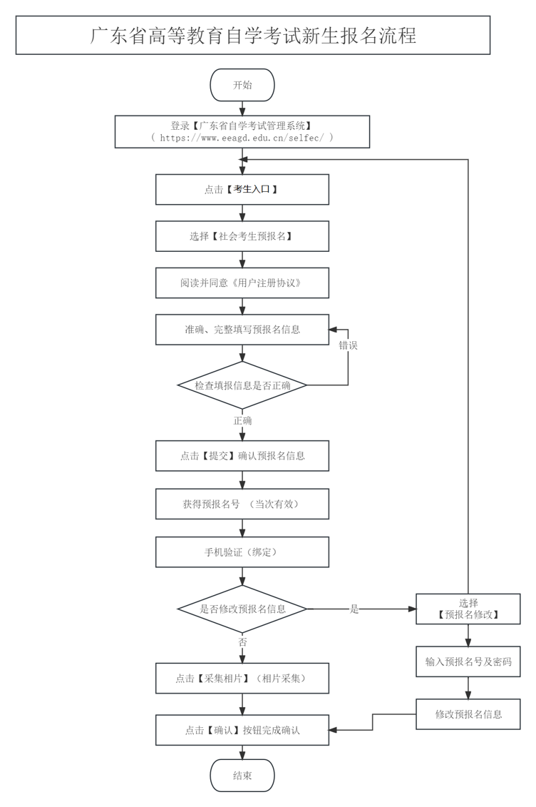
5、新生报名流程:
①预报名
在自考报名期间,考生需要进入广东省自学考试管理系统,在网站页面的左侧【考生入口】中进行预报名,获得预报名号后绑定好本人手机号码。
②正式报名
考生可以凭借刚获取预报名号,在广东自考管理系统内通过照片上传验证等程序。完成正式报名并获取广东省自考准考证号。
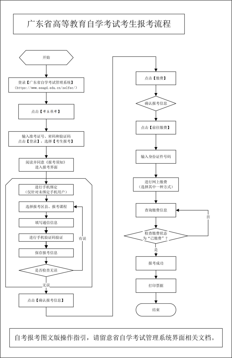
6、考生报名
1.考生报考。所有考生须在规定时间内通过省教育考试院官网进入广东省自学考试管理系统的【考生报考】通道报考课程,并进行网上缴费。考生报考时如未绑定联系手机,则须先完成本人手机绑定方可报考。如忘记准考证号、密码(已更换或无绑定手机号码,无法通过自考系统的【考生入口】通道登录界面“找回准考证号或密码”功能找回),考生可使用“省统一平台认证登录”进行人脸识别功能重置密码并绑定手机,查询准考证号。通过“省统一平台认证登录”仍无法登录系统的,请联系当地市考办协助。
考生需要进行广东省自学考试缴费,如果考生的交费状态为“已缴费”则视为报名成功,反之,报名未成功。
PS:如果对自考报名时间、报考流程、考试安排、专业介绍、院校选择、课程顶替、成绩记录等问题,可以识别下方二维码向在线老师咨询。
二、自考报考流程
(1)确定报考专业
依据兴趣、职业规划选合适专业。
(2)报名流程
1、网上注册报名:在规定时间进入所在省份教育考试院自考报名系统注册。三个阶段:预报名→正式报名→科目报考
2、选报科目:在报名系统选本次考试要考的课程,每次最多可以报4科。
如下汉语言文学专业(华师)4月报考科目:注意选考课程考试时间需不冲突。
3、缴费:选科目后按系统提示完成缴费,缴费成功才算报名成功。
(3)注意事项
1、记住考试时间、打印准考证时间等。
准考证打印时间一般在考试前10天,考试时间参考报考科目表。
注意:打印准考证后,记得核对个人信息是否正确(有些同学把准考证打印错了,直到考试前才发现,就来不及了)。
2、报名成功后制定学习计划,准备教材资料,认真备考争取好成绩。
3、携带当次考试的准考证、本人有效身份证原件、考试文具参加考试。
如果你有想报自考的想法
那么建议先了解一下自考助学班
点击下方小卡片
↓在线了解自考助学点详情吧↓
三、自考报名答疑
1、想快速拿证怎么选?
想要高效拿证小自考是首选,小自考最快可以在1.5至2年内拿到证书。
2、自考要怎么报名?
大自考直接在省考试院官网直接报名,小自考需在助学点或机构报名。
3、自考需要去学校上课吗?
自考没有入学考试,所以不用去学校上课。
4、小学。初中。高中可以自考吗?
可以。自考报名是没有条件的,可以先升专科再升本科。
5、自考有户籍限制吗?
自考是没有户籍限制的,任何省份都是可以相互报考的,大多数省份都只有大自考,没有小自考,所以大家可以采取跨省报考的方式参加小自考。
6、专本套读是认可的吗?
专本套读是专科和本科同时进行,都需要符合规定的毕业条件!
7、自考有没有时间和次数限制?
自考是没有时间限制和次数限制的,什么时候考完,什么时候毕业!并且最后采取的是你考试时的最高成绩。
8、大自考太难,想转小自考可以吗?
当然可以,如果觉得大自考坚持不下去,太耽误时间都可以考虑往小自考走!而且已经考过的科目代码一致的符合要求免考要求的,可以申请免考!
粤ICP备18120811号
电子营业执照


