2026年10月广东自考报名时间安排、报考流程及热门专业推荐!
添加顾问 立领优惠
2026年4月广东自考报名已经结束,考试将于4月11-12日 进行。错过本次报名的同学需要注意下,下次报名是10月考期了,考生一定要留意报名时间和10月考期考试科目,不要再错过了!
一、2026年10月广东自考报名时间
根据广州招考公布的2026年广州市自学考试常规工作时间安排表,26年10月自考报名报考时间为:8月25日-9月4日;考试时间为:10月24-25日,
如有调整,具体时间以考试院最新公布为准。
二、广东自考报名方式
广东自考报名方式主要有个人报考和通过助学机构报考两种,具体如下:
个人报考:适用于大自考考生。考生需通过广东省教育考试院官网进入广东省自学考试管理系统(https://www.eeagd.edu.cn/selfec/)进行报名。
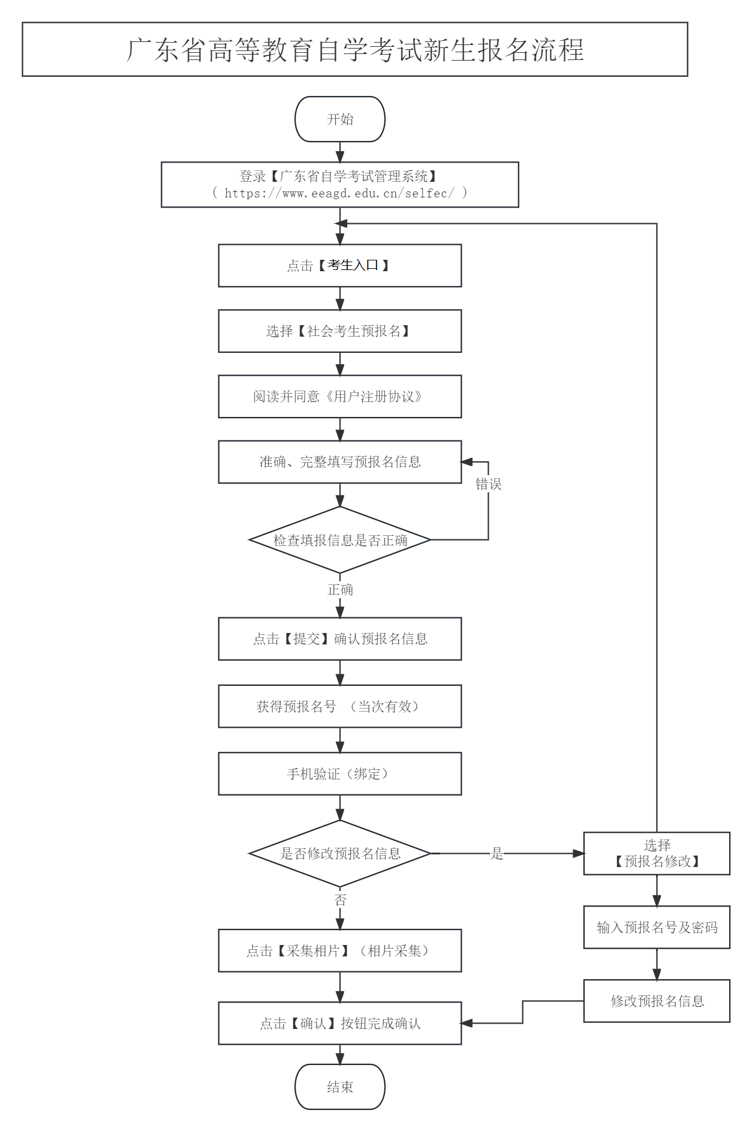
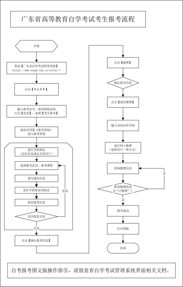
新生报名分预报名和正式报名两个阶段,预报名时需录入个人信息并设置密码,获得预报名号,之后完成手机绑定及相片采集且审核通过后,凭预报名号进行正式报名,正式报名成功后将获得唯一准考证号。已取得准考证号且个人信息完整的考生可直接登录系统报考课程,并进行网上缴费。
自考报名步骤:
进入广东省自学考试管理系统→新生注册点击“考生预报名”按钮→按提示填写考生姓名、报考专业等基本信息→采集照片→考生新生进入报考→选择“考试县区”→输入报考科目→保持报考信息→确认报考信息→缴费→查询缴费信息。
新生报名流程:
老生报考流程图:
通过助学机构报考:适用于小自考考生。小自考的校考科目由主考院校组织,不向社会考生开放,所以考生必须通过经院校授权备案的正规助学点进行报名。考生在选择助学点时,应核实其是否持有教育部门颁发的办学许可证,是否在相关主考院校官网公示的助学点名单中。
三、广东自考开考专业汇总
| 广州大学 | |
|---|---|
| 学历层次 | 专业名称 |
| 本科 | 工程管理 |
| 华南师范大学 | |
| 学历层次 | 专业名称 |
| 专科 | 计算机信息管理 |
| 金融管理 | |
| 商务管理 | |
| 视觉传播设计与制作 | |
| 环境艺术设计 | |
| 动漫设计 | |
| 学前教育 | |
| 心理健康教育 | |
| 文秘 | |
| 法律事务 | |
| 公共关系 | |
| 人力资源管理 | |
| 行政管理 | |
| 汉语言文学 | |
| 本科 | 金融学 |
| 法学 | |
| 教育学 | |
| 艺术教育 | |
| 学前教育 | |
| 体育教育 | |
| 汉语言文学 | |
| 英语 | |
| 日语 | |
| 计算机科学与技术 | |
| 网络工程 | |
| 工商管理 | |
| 人力资源管理 | |
| 行政管理 | |
| 公共关系学 | |
| 视觉传达设计 | |
| 环境设计 | |
| 教育管理 | |
| 心理健康教育 | |
| 暨南大学 | |
| 学历层次 | 专业名称 |
| 专科 | 食品营养与卫生 |
| 金融管理 | |
| 会计 | |
| 工商企业管理 | |
| 商务管理 | |
| 市场营销 | |
| 电子商务 | |
| 旅游管理 | |
| 物业管理 | |
| 法律事务 | |
| 汉语言文学 | |
| 本科 | 金融学 |
| 法学 | |
| 汉语言文学 | |
| 新闻学 | |
| 食品卫生与营养学 | |
| 工商管理 | |
| 会计学 | |
| 物业管理 | |
| 公共事业管理 | |
| 电子商务 | |
| 旅游管理 | |
| 广东财经大学 | |
| 学历层次 | 专业名称 |
| 专科 | 计算机应用技术 |
| 专科应用日语 | |
| 计算机应用技术 | |
| 金融管理 | |
| 国际贸易实务 | |
| 工商企业管理 | |
| 商务管理 | |
| 市场营销 | |
| 电子商务 | |
| 物流管理 | |
| 旅游管理 | |
| 商务英语 | |
| 法律事务 | |
| 专科行政管理 | |
| 本科 | 税收学 |
| 金融学 | |
| 国际经济与贸易 | |
| 法学 | |
| 商务英语 | |
| 计算机科学与技术 | |
| 工商管理 | |
| 市场营销 | |
| 会计学 | |
| 公共事业管理 | |
| 行政管理 | |
| 物流管理 | |
| 电子商务 | |
| 视觉传达设计 | |
| 环境设计 | |
| 数字媒体艺术 | |
| 广东外语外贸大学 | |
| 学历层次 | 专业名称 |
| 专科 | 计算机应用技术 |
| 金融管理 | |
| 国际贸易实务 | |
| 商务管理 | |
| 电子商务 | |
| 采购与供应管理 | |
| 旅游管理 | |
| 商务英语 | |
| 应用日语 | |
| 文秘 | |
| 汉语言文学 | |
| 英语 | |
| 本科 | 税收学 |
| 金融学 | |
| 国际经济与贸易 | |
| 教育学 | |
| 汉语言文学 | |
| 秘书学 | |
| 英语 | |
| 日语 | |
| 商务英语 | |
| 计算机科学与技术 | |
| 网络工程 | |
| 工程管理 | |
| 采购管理 | |
| 旅游管理 | |
| 深圳大学 | |
| 学历层次 | 专业名称 |
| 专科 | 计算机信息管理 |
| 护理 | |
| 金融管理 | |
| 会计 | |
| 国际贸易实务 | |
| 工商企业管理 | |
| 商务管理 | |
| 市场营销 | |
| 物流管理 | |
| 广告设计与制作 | |
| 本科 | 金融学 |
| 国际经济与贸易 | |
| 广告学 | |
| 计算机科学与技术 | |
| 护理学 | |
| 工商管理 | |
| 市场营销 | |
| 会计学 | |
| 物流管理 | |
| 数字媒体艺术 | |
| 华南理工大学 | |
| 学历层次 | 专业名称 |
| 专科 | 金融管理 |
| 会计 | |
| 电子商务 | |
| 建筑工程技术 | |
| 本科 | 金融学 |
| 国际经济与贸易 | |
| 商务英语 | |
| 广告学 | |
| 汽车服务工程 | |
| 计算机科学与技术 | |
| 网络工程 | |
| 土木工程 | |
| 工程管理 | |
| 会计学 | |
| 行政管理 | |
| 电子商务 | |
| 旅游管理 | |
| 环境设计 | |
| 数字媒体艺术 | |
| 华南农业大学 | |
| 学历层次 | 专业名称 |
| 专科 | 机电一体化技术 |
| 金融管理 | |
| 会计 | |
| 工商企业管理 | |
| 商务管理 | |
| 视觉传播设计与制作 | |
| 服装与服饰设计 | |
| 环境艺术设计 | |
| 行政管理 | |
| 环境工程技术 | |
| 本科 | 金融学 |
| 社会工作 | |
| 服装设计与工程 | |
| 环境生态工程 | |
| 市场营销 | |
| 会计学 | |
| 行政管理 | |
| 视觉传达设计 | |
| 环境设计 | |
| 区域经济开发与管理 | |
| 广东工业大学 | |
| 学历层次 | 专业名称 |
| 专科 | 行政管理 |
| 本科 | 投资学 |
| 国际经济与贸易 | |
| 自动化 | |
| 工程造价 | |
| 工商管理 | |
| 行政管理 | |
| 视觉传达设计 | |
| 环境设计 | |
| 广东金融学院 | |
| 学历层次 | 专业名称 |
| 专科 | 金融管理 |
| 会计 | |
| 本科 | 金融学 |
| 国际经济与贸易 | |
| 会计学 | |
| 公共事业管理 | |
| 物流管理 | |
| 佛山科学技术学院 | |
| 学历层次 | 专业名称 |
| 本科 | 学前教育 |
| 动物医学 | |
| 护理学 | |
| 工商管理 | |
| 会计学 | |
| 广州美术学院 | |
| 学历层次 | 专业名称 |
| 专科 | 视觉传播设计与制作 |
| 环境艺术设计 | |
| 动漫设计 | |
| 本科 | 视觉传达设计 |
| 环境设计 | |
| 南方医科大学 | |
| 学历层次 | 专业名称 |
| 专科 | 食品营养与卫生 |
| 护理 | |
| 本科 | 食品卫生与营养学 |
| 护理学 | |
| 广东技术师范大学 | |
| 学历层次 | 专业名称 |
| 专科 | 机械制造与自动化 |
| 电气自动化技术 | |
| 本科 | 机械设计制造及其自动化 |
| 广东科技学院 | |
| 学历层次 | 专业名称 |
| 专科 | 会计 |
| 工商企业管理 | |
| 本科 | 工商管理 |
| 广东理工学院 | |
| 学历层次 | 专业名称 |
| 本科 | 国际经济与贸易 |
| 机械设计制造及其自动化 | |
| 物流管理 | |
| 广州工商学院 | |
| 学历层次 | 专业名称 |
| 专科 | 会计 |
| 工商企业管理 | |
| 本科 | 会计学 |
| 汕头大学 | |
| 学历层次 | 专业名称 |
| 专科 | 动漫设计 |
| 本科 | 工商管理 |
| 行政管理 | |
| 中山大学新华学院 | |
| 学历层次 | 专业名称 |
| 本科 | 金融学 |
| 国际经济与贸易 | |
| 会计学 | |
| 惠州学院 | |
| 学历层次 | 专业名称 |
| 专科 | 服装与服饰设计 |
| 本科 | 服装设计与工程 |
| 广州航海学院 | |
| 学历层次 | 专业名称 |
| 本科 | 金融学 |
| 电子商务 | |
| 广东第二师范学院 | |
| 学历层次 | 专业名称 |
| 本科 | 学前教育 |
| 广东石油化工学院 | |
| 学历层次 | 专业名称 |
| 本科 | 化学工程与工艺 |
| 广东药科大学 | |
| 学历层次 | 专业名称 |
| 本科 | 药学 |
| 江门职业技术学院 | |
| 学历层次 | 专业名称 |
| 专科 | 模具设计与制造 |
| 广东岭南职业技术学院 | |
| 学历层次 | 专业名称 |
| 专科 | 护理 |
| 广东省外语艺术职业学院 | |
| 学历层次 | 专业名称 |
| 专科 | 学前教育 |
自考的专业选择建议:
选择专业可以以目的为导向,简单来说,首先看自己报考自考的目的是什么,根据自考目标,大致可以将大牛教育群分为 3 类:拿证为主、工作需要、考公考研。
1.拿证为主
如果只是单单不满足于停留在专科以下学历,想把自己提升到本科。那么可以考虑考选择难度较低的专业,例如:视觉传达设计、环境设计等下自考专业,难度都不大,最快1.5年毕业。
2.为了就业
如果提升学历是为了找工作、好就业的话,可以选择能学到专业知识的专业。例如计算机、会计、英语等等。能学到一些技能,也能拥有更多的就业机会。
3.为了考公考研
想要考公务员的同学,可以选择汉语言文学、行政管理、法学等专业,这些专业都是历年公务员考试能报考岗位最多的专业。如果是想考研,研究生专业和自考的专业最好一致。
粤ICP备18120811号
电子营业执照


