最新消息|2026年广东自考本科华南师范大学报名报考须知!
添加顾问 立领优惠
想要冲刺华南师范大学自考
本文将整理好华师
招生简章和报名报考须知
请相关同学注意时间
一、华南师范大学简介
(1)华师简介
华始建于1933年,前身是广东省立勷勤大学师范学院。1996年进入国家“211工程”重点建设大学行列,2015年成为广东省人民政府和教育部共建高校,同年进入广东省高水平大学整体建设高校行列,2017年学校进入国家“世界一流学科”建设高校行列,是广东最好的重点师范本科大学。
(2)华师优势
1.名校品牌与含金量高
华南师范大学是国家“双一流”建设高校、“211工程”重点建设大学,自考毕业证书由广东省自考委和华南师范大学联合盖章,国家承认、学信网可查,社会认可度高,尤其在教育、文化等领域更具优势。
2.专业设置实用且对口
开设教育学、小学教育、学前教育、汉语言文学、人力资源管理等专业,师范类专业无高数科目,适合想从事教育行业或考教师编的人群;部分专业如人力资源管理、金融学等也兼顾就业市场需求。
3.考试难度相对友好
师范类专业科目以理解型为主,英语可申请免考(符合政策条件下)。
部分专业享受学习过程性考核政策,统考成绩占70%,过程性考核占30%,降低考试压力。无“线性代数”“概率论与数理统计”等传统自考瓶颈科目。
4.教学资源与支持丰富
作为主考院校,拥有优质师资和教学资源,部分专业提供校内全日制教学或辅导班,帮助学员提升学习效果。
学校被教育部授予“全国高等教育自学考试示范助学组织”称号,教学质量和毕业率较高。
5.就业与升学支持
与多家教育机构、企业合作,提供实习、就业推荐机会,尤其适合想进入教育行业或提升职业竞争力的人群。
自考本科毕业生可继续报考研究生,部分专业在考研时具有一定优势。
二、华师报名指南
1.报考时间
2.报考条件
中华人民共和国公民(包括港澳台居民、海外侨胞及外籍人士),不受性别、年龄、民族、种族和已受教育程度的限制,均可报名参加自学考试。
报考专科层次:
无前置学历要求,初中、高中、中专等学历均可报考。
报考本科层次:
报考时无需提供前置学历,但申请毕业时须提供国家承认的专科及以上学历证书(如自考大专、成人高考、开放大学等学历)。
3.报考入口
www.eeagd.edu.cn/selfec/
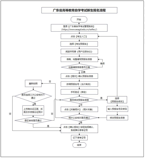
4.新生报名
预报名:
登录广东省自学考试管理系统
[https://www.eeagd.edu.cn/selfec/],通过【考生入口】进行预报名。
录入个人信息并设置密码,获取预报名号。
完成手机绑定及照片采集(照片用于毕业证照比对等业务)。
正式报名:
凭预报名号在规定时间内完成正式报名,获取准考证号。
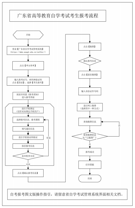
5. 老考生报考
登录广东省自学考试管理系统,通过【考生报考】通道选择课程并缴费。
每次考试只能选择一个考区,最多报考4门课程。
缴费后需再次登录系统确认缴费状态为“已缴费”。
三、华师学位申请条件
学业成绩要求:
在读期间该专业所有课程平均成绩达到70分及以上。
在学习年限内通过学校指定的学士学位外国语水平考试,可通过以下考试之一并获得规定的通过成绩:
全国大学英语四级(或六级)考试425分及以上(非英语类专业学生);
全国英语等级考试三级笔试成绩合格(非英语类专业学生);
广东省成人高等教育学士学位外国语水平统一考试成绩合格;
高等教育自学考试英语(二)或英语(专升本)课程(外语类专业教学计划规定的第二外语课程)统考成绩合格;
毕业论文(设计)要求:2025年9月之后获颁毕业证书的学生,其毕业论文或毕业设计须通过答辩且总评成绩达到70分及以上。
粤ICP备18120811号
电子营业执照


