26年10月深圳市自考本科新生指南:报名时间、流程和开考课程!
2026-04-28 09:52:30 大牛学历网
添加顾问 立领优惠
本文将为大家详细梳理
深圳自考的报名时间、流程和开考课程,
帮助大家少走弯路,顺利备考。
一、2026年10月报考时间
考试时间安排
考试时间:10月24、25日
报名时间
2026年10月自考报名时间暂未正式公布,报名预计在8月下旬开始,报考在9月上旬开始
报名条件
凡在广东省居住和工作的中华人民共和国公民,不受性别、年龄、民族、种族和已受教育程度的限制,均可报名。
报考网址:
https://www.eeagd.edu.cn/selfec/
二、报名流程
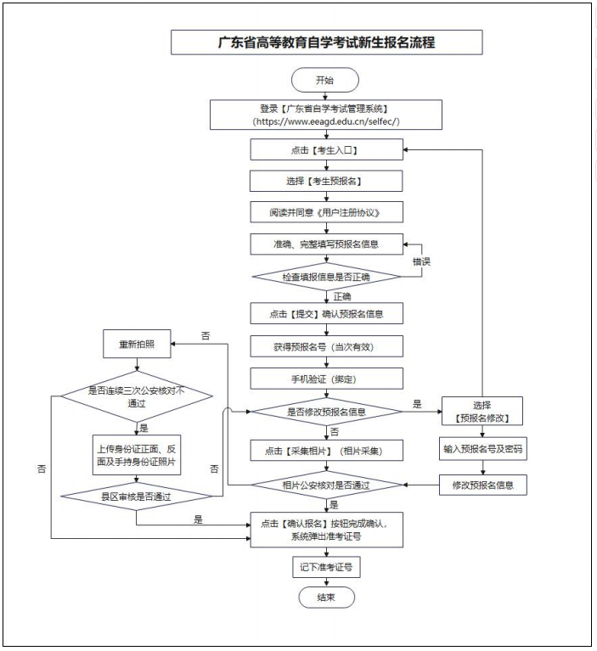
1.新生报名
预报名:
登录广东省自学考试管理系统
[https://www.eeagd.edu.cn/selfec/],通过【考生入口】进行预报名。
录入个人信息并设置密码,获取预报名号。
完成手机绑定及照片采集(照片用于毕业证照比对等业务)。
正式报名:
凭预报名号在规定时间内完成正式报名,获取准考证号。
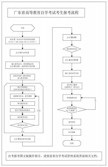
2. 老考生报考
登录广东省自学考试管理系统,通过【考生报考】通道选择课程并缴费。
每次考试只能选择一个考区,最多报考4门课程。
缴费后需再次登录系统确认缴费状态为“已缴费”。
三、10月开考课程
(2026年起执行专业调整后新计划45个专业和2024年新开考20个专业)

(2026年起仅调整专业代码、专业名称,暂不调整专业考试计划专业)

下一篇: 暂无数据
距离26年自考报名还剩
1
1
9
天
考试辅导
报考咨询
精彩推荐
【通知】江西省2026年上半年自学考试报考简章(报名时间、流程)
2025-12
广东1月自考现在还有必要报班吗?报班有什么好处?
2025-12
阳江性价比很高的10大自考助学点排行榜2026(盘点)
2025-12
佛山靠谱的10大自考助学机构排名 哪个实力强
2026-01
【注意】高等教育自学考试新旧课程对比,这些政策不要错过!
2026-01
【广东省】2026年自考院校汇总,报名条件/学位要求/专业推荐
2026-01
成考报名!自己报VS教学点报的区别!2026年广东成人高考报考必看!
2026-01
2026年广东成人高考报名专业院校汇总!报名必看
2026-01
选对院校少走弯路!2026年广东自考院校以及开考课程全部梳理
2026-01
上班族想冲刺2026年自考,助学点是刚需吗?
2026-02
最新文章
26年10月深圳市自考本科新生指南:报名时间、流程和开考课程!
2026-04
本科结业可以直接报名成考本科或自考本科吗?
2026-04
2026广东自考本科一年考几次?报名入口+条件+时间安排
2026-04
2026年广东自考本科报名条件和报考条件全攻略
2026-04
2026年广东自考大改革!新计划下,小自考还值得报考吗?
2026-04
真的假的!广东自考本科通过率不足30%,还要不要报考?
2026-04
2026年广东自考本科报名条件和报考须知!
2026-04
最新发布 | 广东小自考《视觉传达设计》最新考试科目和拿证时间!
2026-04
最新发布|2026年10月广东自考最新时间整理和注意事项
2026-04
2026年广东10月自学考试最新报名资讯
2026-04
粤ICP备18120811号
电子营业执照


