自考安排|2026年4月广东自考计算机科学与技术考试计划安排!
添加顾问 立领优惠
近几年互联网的的快速发展,使与计算机有相关的专业都变成热门自考专业,所以通过自考提升学历选择计算机专业的人越来越多。今天来说说2026年4月自考本科计算机科学与技术专业考试计划安排。
一、4月自考计算机考试安排
专业代码:080901
主考院校:华南理工大学
二、报名报考步骤
报名条件:1.凡在广东省内居住和工作的中国公民,不受性别、年龄、民族、种族和已受教育程度的限制,均可报考自学考试。港澳台同胞、海外侨胞及外籍人士,也可依照相关规定参加报考。
2.要申请自学考试本科毕业的考生,须已获得国家承认的国民教育系列专科或以上层次毕业证书。
报名时间与方式:自考通常在考试前1-2个月报名。报名方式为网上报名,通过广东省教育考试院官网进入广东省自学考试管理系统进行操作。官网:https://eea.gd.gov.cn/bmbk/index.html
也可以直接进入广东自学考试管理系统:https://www.eeagd.edu.cn/selfec/
考试安排:了解考试时间,在广东省一年有三次考试机会,分别在1月、4月和10月,考生可根据自己的情况选择考区。
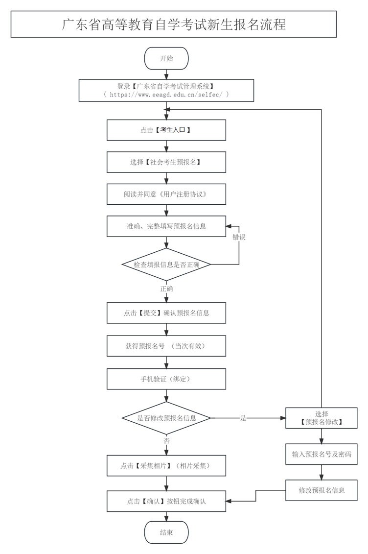
新生预报名:
系统操作:在规定时间内,新生登录省教育考试院官网进入广东省自学考试管理系统,从【考生入口】通道进行预报名。官网:https://www.eeagd.edu.cn/selfec/
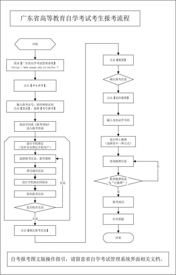
老生报考流程图:
四、拿证时间
合理的备考规划是缩短拿证时间的关键。以下是针对不同情况考生的时间规划建议:
1. 理想情况(2左右年拿证)
适合人群:学习时间充足、有一定计算机基础、自律性强的考生
备考规划:
第一年:完成大部分的自考课程(广东省一年考3次,一次最多报4门)
第二年:继续完成剩余的课程,准备毕业论文并答辩,然后申请毕业。
2. 一般情况(2.5-3年拿证)
适合人群:在职考生、学习时间有限、需要从基础学起的考生
备考规划:
第一年:完成一半以上的自考课程
第二年:继续考完剩余的科目
第三年:完成剩余课程和选修课,准备毕业论文并答辩,然后申请毕业。
3. 备考策略建议
科目搭配:每期报考3-4门,难易结合,均衡负担
备考顺序:先基础后专业,先理论后实践
关键节点:关注每年1月、4月、10月的考试报名时间,提前规划
实践课程:尽早完成,避免拖到最后影响毕业时间
粤ICP备18120811号
电子营业执照


