2026年自考:全年考试时间以及新生报考指南!
添加顾问 立领优惠
2026年10月自考考试时间是什么时候?新生报考自考需要提前了解什么?下面一起来看看吧。
一、2026年考试时间
报名时间:关注各地区教育考试院发布最新的报考通知,一般是考前的2~3个月开放报名。
面向社会开考的自考大部分地区一年只开考2次,分别是4月和10月,广东开考3次。
| 考期 | 考试日期 | 考试时间 | 开考地区 |
| 4月 | 4月11日~12日 | 上午(9:00-11:30)下午(14:30-17:00) | 全国统考 |
| 10月 | 10月24日~25日 | 上午(9:00-11:30)下午(14:30-17:00) | 全国统考 |

(来源:广州招生)
二、报考指南
1、自考报名条件:
凡在我省居住和工作的中华人民共和国公民,不受性别、年龄、民族、种族和已受教育程度的限制,均可参加我省自学考试。港澳和台湾同胞、海外侨胞及外籍人士,也可按规定参加我省自学考试。
2、自己报名入口:
所有自考报名均通过广东省自学考试管理系统进行。请务必通过官方渠道操作,谨防上当受骗。网址:https://www.eeagd.edu.cn/selfec/
3、自考报名费用:
根据《广东省发展改革委广东省财政厅关于规范全省教育部门教育考试行政事业性收费及有关问题的通知》,广东省自学考试笔试课程收费标准为每科52元。此外,非毕业论文(设计)类实践学习环节考试每人每科次150元;毕业论文(设计)类实践性学习环节考试每人每科次270元。
三、新生报考流程
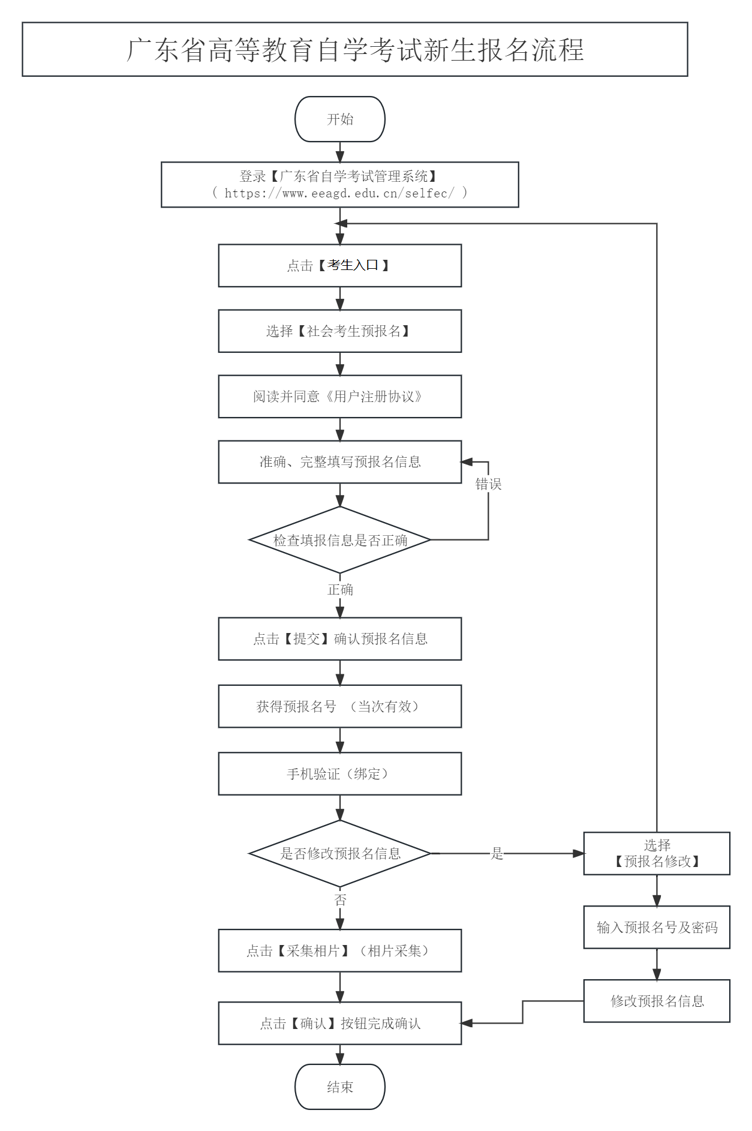
广东自考新生第一次报名广东自考需要进行预报名、获取准考证后才能进行报考,而老生可以直接进入考生报考通道直接进行报名。
(一)新生报名
①预报名
在自考报名期间,考生需要进入广东省自学考试管理系统,在网站页面的左侧【考生入口】中进行预报名,获得预报名号后绑定好本人手机号码。
②正式报名
考生可以凭借刚获取预报名号,在广东自考管理系统内通过照片上传验证等程序。完成正式报名并获取广东省自考准考证号。
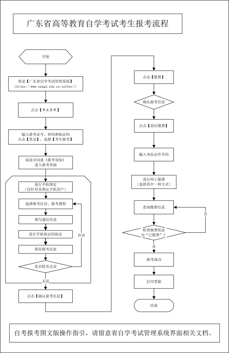
(二)考生报名
新生和老生都需要通过广东省自学考试管理系统的【考生报考】进行课程报考、考区选择。
考生需要进行广东省自学考试缴费,如果考生的交费状态为“已缴费”则视为报名成功,反之,报名未成功。
粤ICP备18120811号
电子营业执照


