2026年下半年自学考试时间已定!附上26年新政策解读
2026-04-21 17:14:53 大牛学历网
添加顾问 立领优惠
2026下半年考试时间已定:10月24-25日
专业调整、教材变动...
这份10月避坑指南请收好!
一、报名报考时间
2026下半年考试时间正式发布,根据广东省教育考试院及各省统考安排,2026年下半年自考时间已敲定:
考试时间:
2026年10月24日(周六)- 10月25日(周日)
二、新变化
2026年自考的三大“新变化”
今年下半年报考,你必须注意以下几点,否则可能白忙活一场:
1. 专业计划深度调整
2026年起,广东省自考全面启用新专业代码、新专业名称。如果你还在按照老计划埋头苦读,一定要核对你的专业是否在调整范围内,确保报考科目正确。
2. 思政课要求更新
所有专业毕业时将执行调整后的思政课要求。《习概》(习近平新时代中国特色社会主义思想概论)已成为必修重头戏,还没考的同学建议优先安排在10月。
3. 部分教材版本更迭
2026年起,部分科目启用了新版教材及大纲(如截图所示,部分科目内容有变)。

三、10月考试准备
从今天到10月考试,看似还有190多天,但扣除工作、生活和节假日,真正能用来读书的时间不足400小时。
| 时间 | 事件 | 具体内容 |
|---|---|---|
| 5月 | 4月自考成绩查询 | 自考成绩查询预计5月下旬 |
| 6月 | 上半年毕业申请上半年学位申请 | 申请时间:预计6月中旬符合条件考生可按规定提交申请 |
| 7月 | 确定专业及院校 | 选专业:热门、难度低、科目少选院校:知名度高、学位申请门槛低 |
| 8月 | 10月考期报名报考 | 新生报名:预计8月中下旬老生报考:预计9月上旬 |
| 9月 | 10月考期准考证打印 | 打印时间:考前10天 |
| 10月 | 10月自学考试上半年毕业证领取 | 考试时间:10月25日-26日 毕业证领取:预计10月中旬 |
| 11月 | 10月考期成绩查询 1月考期报名报考 | 成绩查询:预计11月下旬1月考期报考:预计11月(10月考期成绩一般会在1月考期报考前公布,方便考生规划下个考期科目) |
| 12月 | 下半年毕业申请 下半年学位申请 | 毕业申请:预计12月中旬 学位申请:预计12月中旬 |
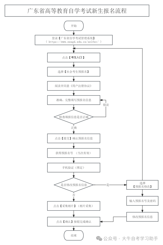
1.新生报名流程
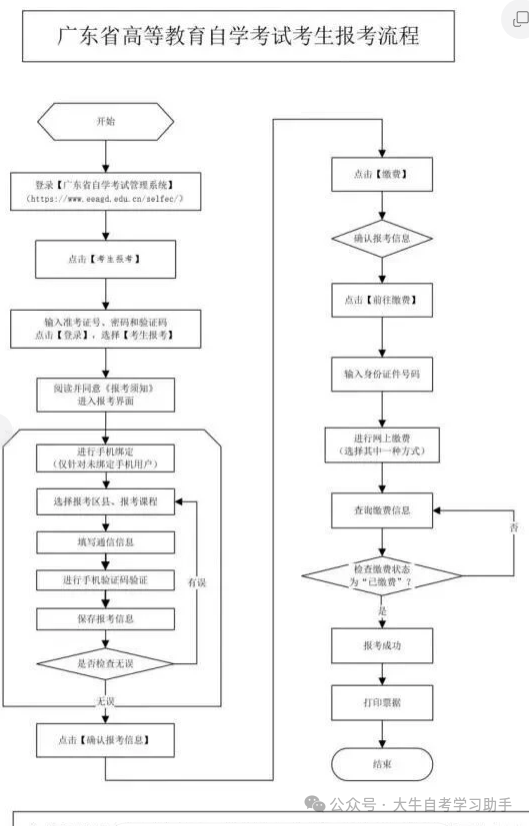
2.老生报名流程
下一篇: 暂无数据
距离26年自考报名还剩
1
2
6
天
考试辅导
报考咨询
精彩推荐
广东2026年4月开考课程已公布,附上4月的报考指南!
2025-12
自考英语|2026年上半年全国英语等级考试广东考区报考简章
2025-12
【注意】佛山市2026年1月自学考试考前温馨提示
2026-01
辽宁省2026年上自学考试新开考专业考试安排
2026-01
权威解答:广东自考考试可以提前交卷吗?要不要提前交卷呢?
2026-01
2026年4月自考公共课备考笔记!附上自考章节练习题以及答案解析
2026-01
【最新】2026年广东学位英语备考全攻略!附上考试注册报名时间
2026-01
学位英语报考通知!2026广东省高校联盟学位英语报考指南(事关学位证)
2026-01
2026广东高校联盟学位外语考试内容/报考条件/联盟高校名单!
2026-01
重要通知!2026年广东高校联盟学位外语报考注意事项汇总
2026-01
最新文章
2026年下半年自学考试时间已定!附上26年新政策解读
2026-04
2026年10月广东自考考试教育学专业开考和安排表!
2026-04
西南财经大学开展自学考试应用型专业部分课程综合评价改革试点工作的通知
2026-04
2026年上半年天津市高等教育自学考试考前注意事项
2026-04
天津自考生请注意:邀您查收考前注意事项及考场分布示意图
2026-04
北京市2026年上半年高等教育自学考试考前提醒
2026-04
2026年上半年高等教育自学考试考前提醒
2026-04
26年自考本科要学多少年才能毕业 一共考几门
2026-03
关于公布北京2026年上半年自学考试非笔试及实践类课程考核安排的通知
2026-03
河北自学考试2026年上半年实践课程考试安排
2026-03
粤ICP备18120811号
电子营业执照


