2026年广东成人自考开考专业汇总表!附4月自考报名指南
添加顾问 立领优惠
有计划参加2026年自考的同学需先了解具体时间安排,做好报名及备考准备。小编为大家整理了2026年广东自考专、本科的招生专业以及下次考期4月自考的报名详细流程,帮助大家顺利报考早日上岸!
一、广东自考招生专业院校汇总
给大家整理了广东2026年自考的主考院校汇总,还包含院校开设的专业(仅作为参考,具体以考试院公布为准),需要的同学建议收藏起来。
·


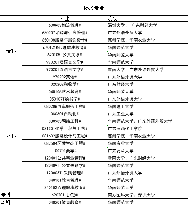
注意:
2024年10月考期起新增了20个专业,具体专业及对应主考院校如下:
如果对自考报名时间、报考流程、考试安排、专业介绍、院校选择、报考费用、考试复习等问题,可以识别下方二维码向在线老师咨询!
注意:
在报名选择专业时要留意部分专业有限制报考的要求!!
二、简单好考专业推荐
要是考生不知道怎么选择自考,小编整理了3个较好的专业类型以及主考院校,如下:
(1)管理类专业
报考专业:
工商管理、商务管理、行政管理、人力资源管理
推荐院校:
暨南大学、华南农业大学、华南师范大学
毕业后,可从事管理类的工作,顾名思义,需要懂得如何管理,是一个综合性岗位,基于技术专业能力,运用管理技巧,让手中的各种资源最大化运转。
这个岗位就是越老越吃香,知识、见识随着年龄的增长而增长。同时也很稳定,前期上手难度不高。
(2)会计类专业
报考专业:
会计学、金融学
推荐院校:
暨南大学
毕业后可在任一经济体工作,只要涉及到钱的问题,会计就必不可少。这个专业不愁找不到工作,不管是民营企业、国企外企都需要。尤其是在国企或机关单位,是名副其实的铁饭碗。
(3)教育类专业
报考专业:
学前教育、教育学、汉语言文学、小学教育
推荐院校:
华南师范大学、暨南大学、广东外语外贸大学
教师就业范围较广,而且假期多,还是带薪休假。随着教龄的增加,收入也会提高。
在专业选择上,建议同学们根据自身实际情况,如
就业需求、兴趣爱好、学习能力等,选择合适的专业
。这样才能稳妥拿证,并最大化地发挥学历的作用。
如果想要了解自考的专业、课程以及费用等信息,可以扫码咨询老师。
三、26年广东4月自考报名指南
2026年4月自考报名时间暂未公布,据广州市招生考试办公布了《2026年广州市自学考试常规工作时间安排表》,4月自考报名时间预计是2月26日-3月6日,打算报名这次自考的考生可以留意考试院的最新通知!
考试时间为:4月11-12日
自考报名入口:
广东省自学考试管理系统
网址:https://www.eeagd.edu.cn/selfec/
如果大家还有其它自考
疑问,可以直接扫码在线咨询专业老师!
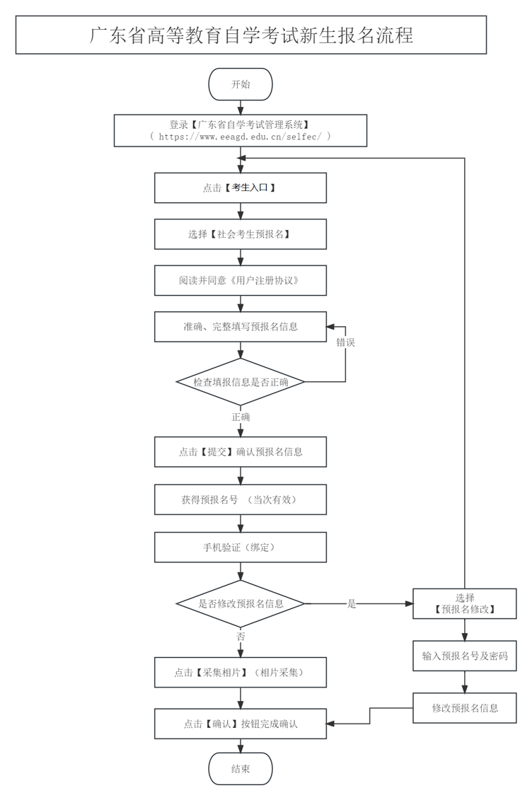
新生报名流程:
粤ICP备18120811号
电子营业执照


