2026年广东自考专业调整相关文件及资料答疑!附上1月备考攻略
添加顾问 立领优惠
2026年广东自52个专业换新、新考试计划正式启动!广东省自学考试管理系统发布了
2026年专业调整相关文件以及材料。
今天小编就给大家来整理一下改革常见问题吧,大家赶紧收藏起来!
2026年广东自考改革
(来源:广东自学考试管理系统)
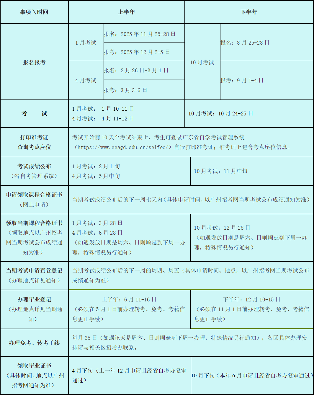
2026年自考时间安排

广东自考改革问题
以下结合官方政策,针对考生最关心的核心问题逐一解答,助力大家精准适配新政策、避免影响备考与毕业!
一、专业调整包含哪些情况?
本次自考专业调整共分为3种类型,具体如下:
1、仅调整专业考试计划,专业代码、专业名称保持不变:包含30个现开考本科专业;
2、调整专业考试计划与专业代码,专业名称保持不变:包含15个专科专业;
3、仅调整专业代码与专业名称,专业考试计划保持不变:包含7个专科专业。
各专业具体调整详情,可查阅《关于广东省高等教育自学考试专业调整有关事项的通知》(粤考委〔2023〕5 号)附件1。
二、如何区分新旧专业考试计划?
本次调整以年度为界限明确新旧计划:
旧计划:2026 年前执行的专业考试计划;
新计划:2026 年起正式执行的专业考试计划。
需注意,各专业新旧计划的课程设置差异较大,考生需按对应阶段计划备考。
三、本次专业调整过渡期的时间及要求?
过渡期时间:自2023年11月1日起,至2025年12月31日截止;
过渡期要求:
各专业统一使用旧专业代码、旧专业名称,开考旧计划课程;
专科专业按旧计划要求办理毕业;
本科专业(含停考过渡期内专业)不再设置加考课程(港澳台考生加考课程除外),按 没有加考课程和其他条件不变的旧计划要求办理毕业;
过渡期内使用的《专业考试计划简表》,可登录广东省自学考试管理系统(https://eeagd.edu.cn/selfec/)公告栏,查询《广东省自学考试专业考试计划简表》(2023 年 10 月修订版)。
四、过渡期结束后,开考的课程有什么变化?
2026年1月1日过渡期结束后,涉及调整的专业将仅安排新计划课程开考,具体课程设置与学分要求,详见《关于广东省高等教育自学考试专业调整有关事项的通知》(粤考委〔2023〕5 号)附件2中各专业考试计划的 “课程设置与学分” 部分。
五、过渡期结束后,申请毕业执行什么专业考试计划?
2026 年1月1日起,所有涉及调整的专业需按照新计划要求办理毕业,具体毕业条件与相关说明,可查阅《关于广东省高等教育自学考试专业调整有关事项的通知》(粤考委〔2023〕5号)附件2对应专业考试计划。
六、执行新专业考试计划后,已取得的合格课程成绩还有效吗?
有效!2026年前已取得的自学考试合格课程成绩将永久保留,考生可按《关于广东省高等教育自学考试专业调整有关事项的通知》(粤考委〔2023〕5号)中《广东省自学考试新旧专业考试计划课程顶替表》及《广东省自学考试新旧专业考试计划课程顶替说明》的规定,用旧计划合格课程顶替新计划对应课程,毕业时按新计划课程学分计算总学分。
七、专业调整后,同一专业代码、名称是否只对应一个考试计划?调整前一个专业含有多个考试计划如何处理?
调整后规则:同一专业代码、专业名称仅对应一个专业考试计划;而且之前承担专业考试计划的主考学校同时成为改专业的主考学校。
八、课程顶替的基本规则是什么?
课程顶替指用已取得的旧计划完整合格课程,按规则顶替新计划课程,核心规则如下:
(1)仅限同一专业内使用,不同专业的顶替规定不同,不可跨专业顶替;
(2)2018年专业名称调整后,少数旧专业中一个专业含多个考试计划的,此类专业分别按专业考试计划设置不同的顶替办法,不可跨分计划顶替。对于一个专业含有多个考试计划的,在《顶替表》中 “旧计划课程” 栏会用原专业名称区分;
同一专业或分计划内,一门完整课程若有多种顶替办法,仅能选择一种,不可重复使用(《顶替表》中一个序号对应一门完整课程)。
广东自考备考攻略
攻略一:情报先行——获取官方“装备”
1、找到考试计划:在广东省教育考试院官网,查询你所报专业的 “专业考试计划表” 。这是你的“行军地图”,明确了你需要考的所有课程。
2、购买指定教材:根据考试计划表里的课程代码、课程名称和教材版本,务必购买正版教材。切勿使用旧版,以免知识点偏差。
攻略二:科学规划——制定专属学习方案
目标分解:将一本厚厚的教材分解成每日/每周的学习任务。例如,“本周学完第一章并做完课后习题”。
时间管理:利用好碎片化时间。通勤路上用APP刷选择题,晚上抽出1-2小时进行系统性学习。持之以恒是关键。
攻略三:高效学习法——四步循环,稳扎稳打
泛读教材:快速通读一章,了解大致内容和框架,不做深究。
精读与笔记:第二遍细读,结合辅导资料(如一考通、自考通),画出重点,制作自己的思维导图或笔记。
习题巩固:完成章节练习题,检验学习成果,将错题整理成集。
复盘与冲刺:考前一个月,主攻历年真题(至少做近5年的10套真题)和错题本。真题能让你精准把握考点和题型。
粤ICP备18120811号
电子营业执照


