自考|广东4月自考汉语言文学专业考试计划!
添加顾问 立领优惠
距离广东4月自考报考不到两个月。今天,小编拆解自考本科汉语言文学这一热门专业考试计划,助力大家精准备考、顺利上岸。
一、4月汉语言文学考试安排
专业代码:050101
主考院校:华南农业大学
PS:如果对自考报名时间、报考流程、考试安排、专业介绍、院校选择、课程顶替、成绩记录等问题,可以识别下方二维码向在线老师咨询。
二、汉语言文学科目表
自考汉语言文学专业科目表:
核心变化解读:
思政课 “三课并考”:新增《习近平新时代中国特色社会主义思想概论》,与调整后的两门经典思政课共同构成 3 门必考思政课,总学分从6分增至9分;
新增专业基础课:《古代汉语》从选考改为必考,强化语言文字功底考核,为教育、编辑等岗位打基础;
选考灵活性提升:保留英语选考选项,同时新增5门文学类专题课程,考生可结合就业方向选择(如想当语文老师可选《唐宋诗词专题》)。
注:以上学位申请条件仅供参考,具体以主考院校最新规定为准。
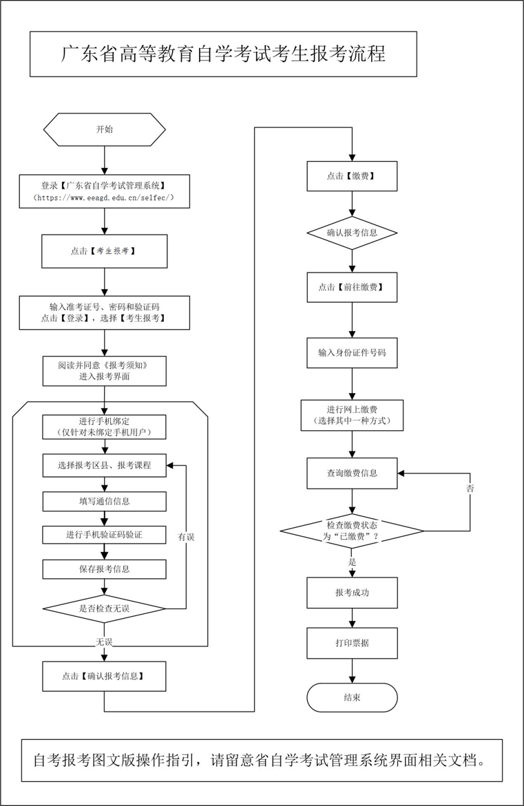
三、自考报考流程
(一)新生报名
①预报名
在自考报名期间,考生需要进入广东省自学考试管理系统,在网站页面的左侧【考生入口】中进行预报名,获得预报名号后绑定好本人手机号码。
②正式报名
考生可以凭借刚获取预报名号,在广东自考管理系统内通过照片上传验证等程序。完成正式报名并获取广东省自考准考证号。
(二)考生报名
1.考生报考。所有考生须在规定时间内通过省教育考试院官网进入广东省自学考试管理系统的【考生报考】通道报考课程,并进行网上缴费。考生报考时如未绑定联系手机,则须先完成本人手机绑定方可报考。如忘记准考证号、密码(已更换或无绑定手机号码,无法通过自考系统的【考生入口】通道登录界面“找回准考证号或密码”功能找回),考生可使用“省统一平台认证登录”进行人脸识别功能重置密码并绑定手机,查询准考证号。通过“省统一平台认证登录”仍无法登录系统的,请联系当地市考办协助。
考生需要进行广东省自学考试缴费,如果考生的交费状态为“已缴费”则视为报名成功,反之,报名未成功。
粤ICP备18120811号
电子营业执照


