速看!2026年广东自考专升本05722公共经济学考试大刚刚出炉!
2026-01-23 10:56:05 大牛学历网
添加顾问 立领优惠
重要通知!2026年
广东省自考专升本
05722
公共经济学考试大刚刚出炉!
今天就来说说行政管理的公共经济学考试大纲,需要备考的同学赶紧拿走。
一、核心内容
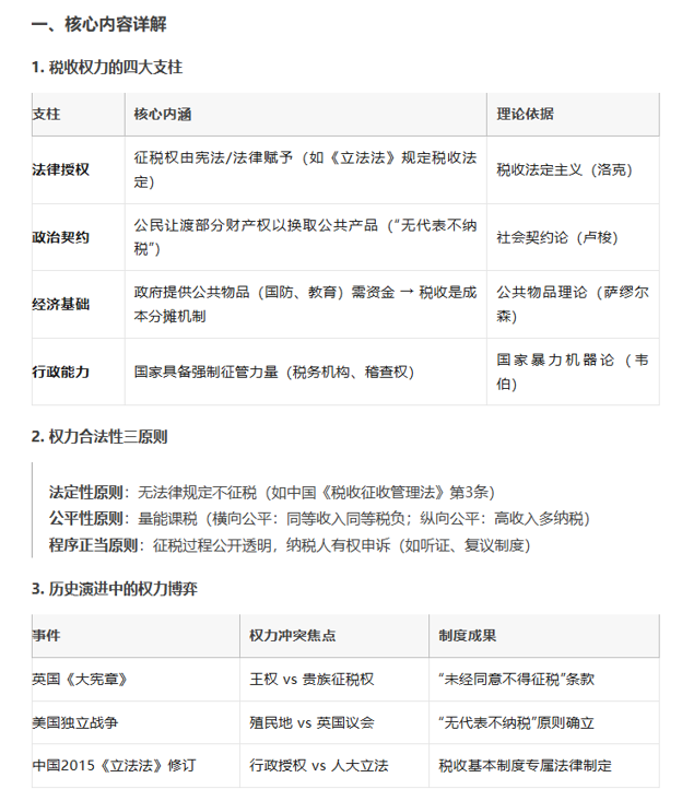
1、税收的起源
2、
税收的权力基础
3、税收权的分配
4、地方政府存在的必要性
5、一次总付税的特征
PS:如果对自考报名时间、报考流程、考试安排、专业介绍、院校选择、课程顶替、成绩记录等问题,可以识别下方二维码向小姚老师咨询↓↓↓
二、行政管理科目表
1、科目表
2、顶替表
如果你有想报自考的想法
那么建议先了解一下自考助学班
点击下方小卡片
↓在线了解自考助学点详情吧↓
三、2025年4月考卷








距离26年自考报名还剩
0
2
5
天
考试辅导
报考咨询
精彩推荐
2026年广东成人自考开考专业汇总表!附4月自考报名指南
2025-12
2026年广东自考本科中途换专业/院校吗?那又怎么换呢?
2025-12
今年开考!2026年广东小自考专业科目一览表!
2026-01
【改革后最新】2026年广东自考本科工商管理专业考试课程科目
2026-01
【通知】2026年起辽宁自学考试开考公共事业管理等六个专升本专业
2026-01
2026年4月自考专业选择:人力资源管理!附上最新科目表
2026-01
2026年新政策!广东自考本科工程管理专业改革后科目表
2026-01
2026年4月广东小自考视觉传达与设计专业招生啦!最快1.5拿证
2026-01
考生注意|2026年自考本科十大热门专业以及各专业备考指南
2026-01
2026年广东小自考哪些专业统考最少?有没有加分呢?
2026-01
最新文章
2026年广东小自考哪些专业统考最少?有没有加分呢?
2026-01
想要考护理学本科?2026年广东自考报考条件来啦!
2026-01
考生注意|2026年自考本科十大热门专业以及各专业备考指南
2026-01
2026年广东工业大学自考本科报考指南!附上专业推荐!
2026-01
速看!2026年广东自考专升本05722公共经济学考试大刚刚出炉!
2026-01
自考专业|2026年广东自考视觉传达设计(130502)专业开考科目安排表!
2026-01
内蒙古自学考试计算机科学与技术专业和法学专业变更主考学校的公告
2026-01
内蒙古2026停考自学考试网络工程、信息系统与信息管理以及城市管理专业的通知
2026-01
关于上海市自学考试2026年启用新专业考试计划的工作提示
2026-01
自考专业停考了?之前通过的成绩会作废吗?
2026-01
粤ICP备18120811号
电子营业执照


