全国4月自考本科考试计划已公布,附上2026年广东自考流程安排!
2025-12-23 14:09:39 大牛学历网
添加顾问 立领优惠
| 各地2026年4月自考报名时间汇总 | ||
| 地区 | 报名时间 | 报名费用 |
| 山东 | https://www.sdzk.cn/ | 45元/科 |
| 贵州 | "贵州自考"微信小程序 | 37元/科次 |
| 江西 | 2026年1月6-25日 | 40元/科次 |
| 新疆 | 2026年3月2-6日 | 35元/科次 |
| 云南 | 2026年2月27-3月5日 | 32元/科 |
| 湖北 | 2026年3月2-6日 | 40元/科次 |
| 河北 | 2026年2月26-3月7日11月25-30日(实践课) | 45元/科次 |
| 甘肃 | 2026年3月3日-9日 | 40元/科次 |
| 重庆 | 2026年3月2-16日 | 40元/科次 |
| 山西 | 预计2026年2月 | 35元/科次 |
| 辽宁 | 预计2026年3月4日-13日 | 45元/科次 |
| 北京 | 预计2026年2月28日-3月10日 | 30元/科次 |
| 广东 | 预计2026年2月26日-3月1日 | 52元/科次 |
| 江苏 | 预计2026年3月上旬 | 43元/科次 |
| 浙江 | 预计2026年1月10日-14日 | 50元/科次 |
| 上海 | 预计2026年3月上旬 | 65元/科次 |
| 四川 | 预计2026年2月21日-23日2月28日至3月2日 | 35元/科次 |
| 河南 | 预计2026年3月上旬 | 15元/科次 |
| 湖南 | 预计2026年2月18日-22日2月21日-25日 | 48元/科次 |
| 安徽 | 预计2026年3月3日-7日 | 30元/科次 |
| 广西 | 预计2026年3月上旬 | 40元/科次 |
| 福建 | 预计2026年2月14日-3月2日 | 60元/科次 |
| 陕西 | 预计2026年3月上旬 | 26元/科次 |
| 吉林 | 预计2026年2月底 | 45元/科次 |
| 重庆 | 预计2026年3月1日-15日 | 40元/科次 |
| 宁夏 | 预计2026年2月底 | 报名费10元/科考务费40元/科 |
| 海南 | 预计2026年3月上旬 | 50元/科次 |
| 青海 | 预计2026年3月上旬 | 无 |
| 西藏 | 预计2026年3月上旬 | 36元/科 |
| 黑龙江 | 预计2026年3月上旬 | 45元/科次 |
| 内蒙古 | 预计2026年3月1日-5日 | 45元/科次 |
| 天津 | 2025年12月1-5日报名入口:http://www.zhaokao.net/ | 50元/科次 |
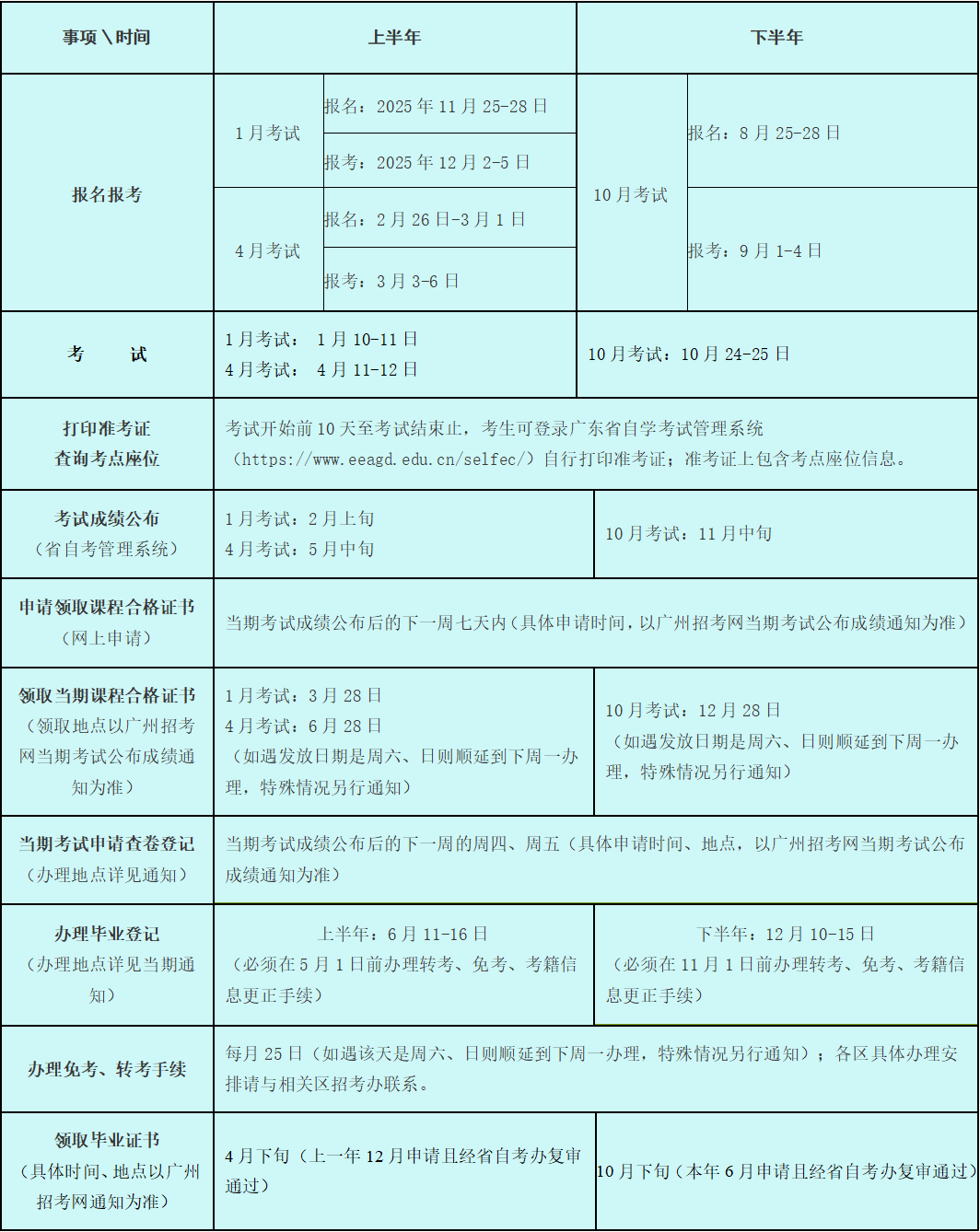
广东26年自考考试时间

大自考转小自考
不少同学陷入自考备考困境:大自考科目多、平时工作忙没精力复习,还急需快速拿证。大家最关心的问题 ——大自考能转小自考吗?答案是:当然可以!
小自考的优势:
(一)统考科目少,备考压力大减负
小自考多数专业仅需统考4-6门,剩余科目均为校考。校考由主考院校自主命题,难度相对更低,且配备专属校考复习资料,能帮助考生大幅减轻备考压力。
如小自考视觉传达设计专业,最少可考6门科目:
(二)备考精力更集中,降低考试难度
大自考部分科目的统考难度较高,而转为小自考后,考生可将精力集中在少数统考科目上,大幅降低整体考试的挑战性。
(三)考试机会增加,拿证节奏更快
广东地区自考每年安排3次统考,时间为1月、4月和10月。小自考在此基础上,额外增设校考环节,通常在7月底、12月底各组织一次,每年累计多达5次考试机会,助力考生加快考试进程。
距离26年自考报名还剩
0
2
3
天
考试辅导
报考咨询
精彩推荐
广东自考2026年报名拿证流程公布,附报考费用!
2025-12
【重要提醒】2026年1月广东自考考试和准考证打印关键节点不要错过!
2025-12
广东2026年自考科目安排和使用教材已公布!附上4月报名报考指南
2025-12
汕头性价比很高的10大自考助学点排行榜2026(盘点)
2025-12
广东2026年小自考专业科目一览表!
2025-12
最新消息|2026年各省4月自考报名报考时间已曝光!
2026-01
最后87天|4月自考备考指南就放在这里了!
2026-01
建议收藏!2026学位英语常见问题汇总!
2026-01
2026年4月广东自考本科报名时间|报名条件、报名流程及专业选择技巧!
2026-01
2026年自考改革开始:实行什么新规定?自考生如何应对?
2026-01
最新文章
学历提升必看!2026年成人高考和自考有何区别,看看自己适合哪一种
2026-01
2026年广东成人高考报名已开启,报考流程、报名院校专业全汇总!
2026-01
【官方通知】2026年广东省更等教育自学考试报名报考时间已公布!
2026-01
2026年广东自考学位英语变难了?学位英语通过率只有20%?
2026-01
一次教你搞定2026年自考毕业论文!选题到答辩全程干货
2026-01
2026年自考改革开始:实行什么新规定?自考生如何应对?
2026-01
2026年4月广东自考报名时间公布了吗?1月考期成绩怎么查询?
2026-01
2026年广东小自考:哪些专业统考最少?有没有加分呢?
2026-01
错过大学学位证不用愁!这个几个补救方法帮你拿学位证
2026-01
2026年自考新政策:实行哪些新规定?又该如何高效应对?
2026-01
粤ICP备18120811号
电子营业执照


