2026年广东自考本科报名指南:报名条件、流程及热门院校专业一览!
添加顾问 立领优惠
随着职场竞争日益激烈,提升学历已成为许多人的刚需,而自考本科作为灵活性高、社会认可度强的学历提升方式,吸引了越来越多的在职考生。想要顺利完成2026年广东自考本科报考并高效备考,提前了解报名条件、流程及专业选择尤为重要。
一、广东自考报名须知
(1)报名条件:
凡在我省居住和工作的中华人民共和国公民,不受性别、年龄、民族、种族和已受教育程度的限制,均可参加我省自学考试。港澳和台湾同胞、海外侨胞及外籍人士,也可按规定参加我省自学考试。
PS:申请自考本科毕业时,必须具备国家承认的专科或以上学历方可办理。
(2)报名入口:
报名报考开放期间同学们可进入广东省自学考试管理系统进行网上注册报名!
官网网址:https://www.eeagd.edu.cn/selfec/
如果对自考报名时间、报考流程、考试安排、专业介绍、院校选择、报考费用、考试复习等问题,可以识别下方二维码向在线老师咨询!
(3)报名费用:
广东自考考试费用是52科/门,一般考试科目在11~16门不等。
(4)考试时间:
广东1月自考报名已经结束,将于1月10-11日进行考试。4月和10月考期是全国统考,所以可以参照其他省份公布的时间而知:
4月考试:2026年4月11日至12日。
10月考试:2026年10月24日至25日。
小自考现在报名,最快1.5年毕业!立马扫码查看招生专业及院校详情
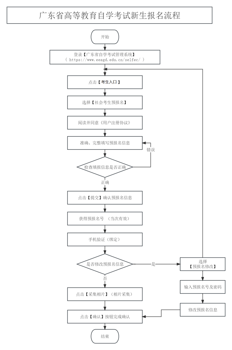
二、广东自考报名流程
考生第一次报名广东自考需要进行预报名、获取准考证后才能进行报考,而老生可以直接进入考生报考通道直接进行报名。
(一)新生报名
①预报名
在自考报名期间,考生需要进入广东省自学考试管理系统,在网站页面的左侧【考生入口】中进行预报名,获得预报名号后绑定好本人手机号码。
②正式报名
考生可以凭借刚获取预报名号,在广东自考管理系统内通过照片上传验证等程序。完成正式报名并获取广东省自考准考证号。
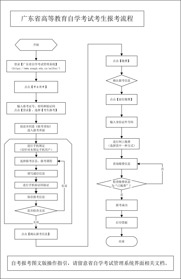
(二)考生报名
新生和老生都需要通过广东省自学考试管理系统的【考生报考】进行课程报考、考区选择。
考生需要进行广东省自学考试缴费,如果考生的交费状态为“已缴费”则视为报名成功,反之,报名未成功。
三、广东自考院校及热门专业
(一)暨南大学
暨南大学是中国第一所由政府创办的华侨学府,是中国历史最悠久的大学之一。学校目前是中央统战部、教育部、广东省共建的国家“双一流”建设高校,直属中央统战部管理。
暨南大学自考热门专业:汉语言文学、工商管理。
(二)华南师范大学
华南师范大学始建于1933年,前身是广东省立勷勤大学师范学院。是国家“211工程”重点建设大学、省部共建高校、广东省高水平大学整体建设高校和国家“一流学科”建设高校。学校现有广州石牌、广州大学城、佛山南海和汕尾4个校区。
华南师范大学自考热门专业:小学教育、汉语言文学
(三)广东外语外贸大学
广东外语外贸大学是一所具有鲜明国际化特色的广东省属重点大学,是华南地区国际化人才培养和外国语言文化、对外经济贸易、国际战略研究的重要基地。
广东外语外贸大学自考热门专业:商务英语。
(四)华南农业大学
华南农业大学是广东省和国家农业部共建的省部共建大学,国家重点建设大学,也是首批广东省“九五”和“十五”期间自主重点建设的10所省级211--广东省“211工程”高校和广东高水平大学重点建设高校、国家卓越农林人才教育培养计划改革试点高校。
华南农业大学自考热门专业:行政管理、会计学。
(五)华南理工大学
华南理工大学由中华人民共和国教育部直属,是教育部与广东省人民政府共建的全国重点大学,位列国家“双一流”(A类)、“211工程”、“985工程”。
华南理工大学自考专业:工程管理。
(六)广东财经大学
广东财经大学现由广东省人民政府与国家司法部共同建设,是一所以法律和商科为教学特色的高等学府,广东省重点建设大学之一,是国家教育部《1+2+1中美人才培养计划》定点高校之一。
广东财经大学自考热门专业:金融学。
(七)南方医科大学
南方医科大学是广东省高水平大学重点建设高校中唯一的医学院校,全国首批、广东省唯一一所“部委省”共建高校,全国首批开设八年制本硕博连读临床医学专业的8所高校之一,全国首批卓越医生教育培养计划试点高校。
南方医科大学热门专业:护理学。
(八)深圳大学
深圳大学,简称“深大”,华南区排名前十高等院校,深圳排名第一高等院校。位于广东省深圳市,是经国家教育部批准设立,由广东省主管、深圳市人民政府主办的综合性大学;具有推荐免试研究生资格高校。
深圳大学自考热门专业:计算机科学与技术。
(九)汕头大学
汕头大学是1981年经国务院批准成立的广东省属综合性大学,是教育部、广东省、李嘉诚基金会三方共建的省部共建大学,也是全球唯一一所由私人基金会——李嘉诚基金会持续资助的公立大学。
汕头大学自考热门专业:视觉传达设计、环境设计
粤ICP备18120811号
电子营业执照


