速看:广东2026年4月自考时间安排、考试科目及报名流程详解!
2025-12-25 15:14:59 大牛学历网
添加顾问 立领优惠
2026年4月自考考试时间、开考课程时间安排以及使用教材都已经公布了!有计划参加4月考期的同学可以开始进行备考复习了!
一、2026年4月广东自考时间
2026年4月自考考试时间为:4月11-12日,报名时间预计2月下旬,具体时间以考试院最新公布为准!
二、广东自考报名方式
考生需通过广东省教育考试院官网进入广东省自学考试管理系统(https://www.eeagd.edu.cn/selfec/)进行报名。
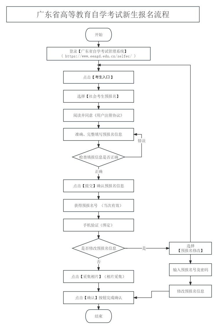
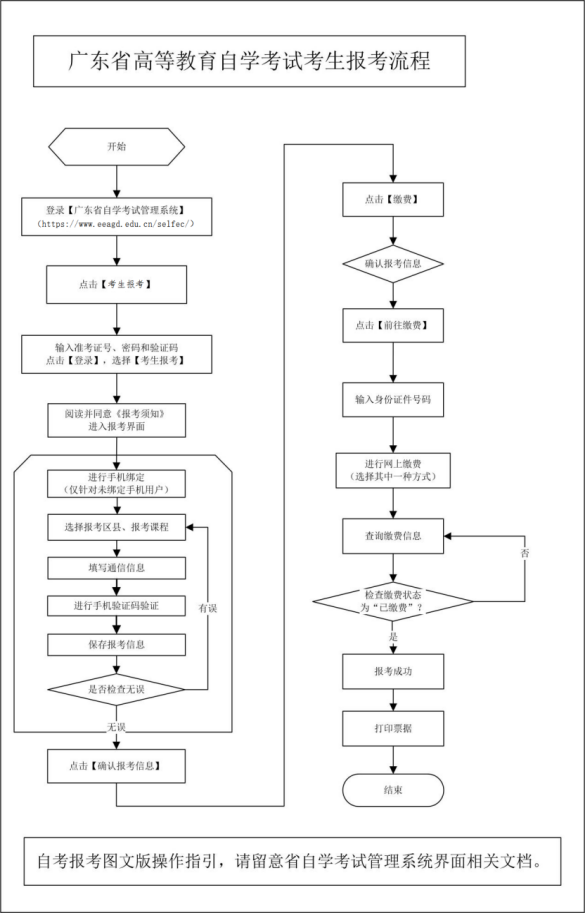
新生报名分预报名和正式报名两个阶段,预报名时需录入个人信息并设置密码,获得预报名号,之后完成手机绑定及相片采集且审核通过后,凭预报名号进行正式报名,正式报名成功后将获得唯一准考证号。已取得准考证号且个人信息完整的考生可直接登录系统报考课程,并进行网上缴费。
自考报名步骤:
进入广东省自学考试管理系统→新生注册点击“考生预报名”按钮→按提示填写考生姓名、报考专业等基本信息→采集照片→考生新生进入报考→选择“考试县区”→输入报考科目→保持报考信息→确认报考信息→缴费→查询缴费信息。
新生报名流程:
老生报考流程图:
三、4月自考开考课程时间安排
(一)考试时间:2026年4月11-12日。
(2026年起执行专业调整后新计划45个专业和2024年新开考20个专业)








上下滑动查看
(2026年起仅调整专业代码、专业名称,暂不调整专业考试计划专业)

距离26年自考报名还剩
0
2
4
天
考试辅导
报考咨询
精彩推荐
【通知】新疆维吾尔自治区2026年自学考试时间、报考时间
2025-12
贵州省正在报考2026年4月自考!抓紧报考抢占考位!
2025-12
【好文分享】自学考试,真挺折磨人的!
2025-12
广东靠谱的10大自考助学机构排名 哪个实力强
2025-12
惠州靠谱的10大自考助学机构排名 哪个实力强
2026-01
最新整理|2026年4月自学考试各省报考时间以及官网汇总!
2026-01
2026年广东自考本科院校有哪些可以选择?附上4月自考时间
2026-01
注意|2026年4月广东自考报考最新攻略!
2026-01
陕西省2026年自学考试报名工作的通知(3月5号报名)
2026-01
初/小学学历想要考公考研?先把学历提升这条路走通!
2026-01
最新文章
学历提升必看!2026年成人高考和自考有何区别,看看自己适合哪一种
2026-01
2026年广东成人高考报名已开启,报考流程、报名院校专业全汇总!
2026-01
【官方通知】2026年广东省更等教育自学考试报名报考时间已公布!
2026-01
2026年广东自考学位英语变难了?学位英语通过率只有20%?
2026-01
一次教你搞定2026年自考毕业论文!选题到答辩全程干货
2026-01
2026年自考改革开始:实行什么新规定?自考生如何应对?
2026-01
2026年4月广东自考报名时间公布了吗?1月考期成绩怎么查询?
2026-01
2026年广东小自考:哪些专业统考最少?有没有加分呢?
2026-01
错过大学学位证不用愁!这个几个补救方法帮你拿学位证
2026-01
2026年自考新政策:实行哪些新规定?又该如何高效应对?
2026-01
粤ICP备18120811号
电子营业执照


