广东2026年自考科目安排和使用教材已公布!附上4月报名报考指南
添加顾问 立领优惠
2026年广东自考考试计划已经更新了!1月考试即将到来,4月自考报名报考也快了
。那么打算冲刺4月自考的,我们先确定专业和院校,看看专业科目选择,现在开始复习备考2-3门科目。
今天小编就帮大家整理一份2026年4月报考指南,赶紧来接收!
一、广东自考时间安排
1、自考重要时间节点
| 事项\时间 | 上半年 | 下半年 | ||
| 报名报考 | 1月考试 | 报名:2025年11月25-28日 | 10月考试 | 报名:8月25-28日 |
| 报考:2025年12月2-5日 | ||||
| 4月考试 | 报名:2月26日-3月1日 | 报考:9月1-4日 | ||
| 报考:3月3-6日 | ||||
| 考 ?试 | 1月考试: 1月10-11日4月考试: 4月11-12日 | 10月考试:10月24-25日 |
考试时间:
2026年4月11日—12日(周六、日) 。
打印准考证: 考前10天内登录系统打印。
ps:2026年4月自考报考即将开启,很多考生抢不到考位,有想要提升学历的同学,可以长按下方二维码获取专报考指导,拿证更速度!
二、26年广东4月份自考报考流程
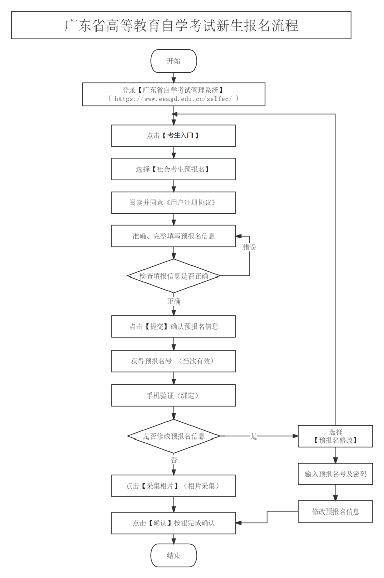
(一)新生报名
①预报名
在自考报名期间,考生需要进入广东省自学考试管理系统,在网站页面的左侧【考生入口】中进行预报名,获得预报名号后绑定好本人手机号码。
②正式报名
考生可以凭借刚获取预报名号,在广东自考管理系统内通过照片上传验证等程序。完成正式报名并获取广东省自考准考证号。
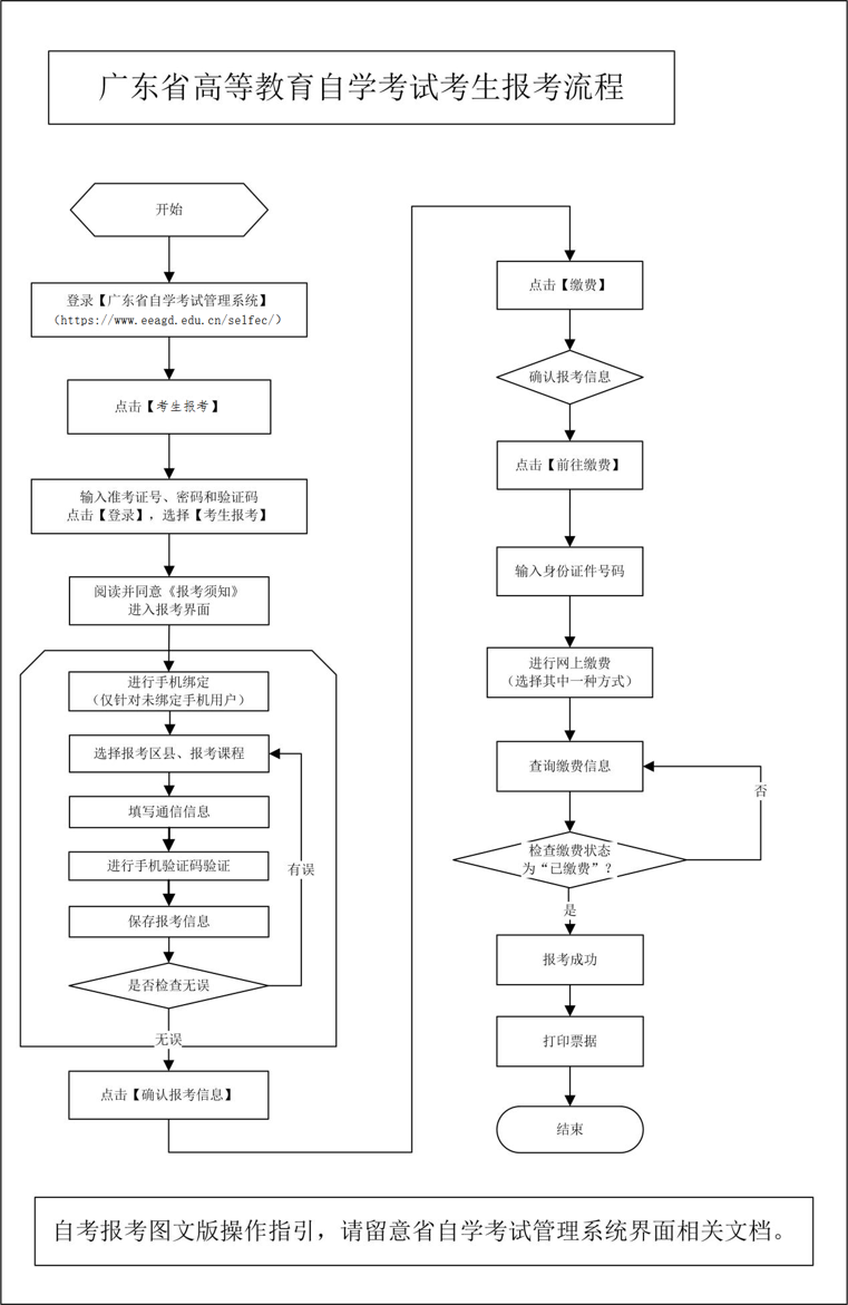
(二)考生报名
新生和老生都需要通过广东省自学考试管理系统的【考生报考】进行课程报考、考区选择。
考生需要进行广东省自学考试缴费,如果考生的交费状态为“已缴费”则视为报名成功,反之,报名未成功。
(三)报考费用
笔试科目: 每科52元(报多少科就交多少钱,比如说:报来了2门,52*2=104元);实践考核科目: 每科150元 ;记住缴费成功才算报考完成哦!
不同学历层次/专业/院校
报名自考的费用/拿证时间不同
点击下方小卡片
在线测评适合你的专业
↓查询专业费用/拿证时间↓
三、广东自考科目安排
1、2026年起执行专业调整后新计划45个专业和2024年新开考20个专业








上下滑动查看
2、2026年起仅调整专业代码、专业名称,暂不调整专业考试计划专业

三、广东4月自考报考指南
1、首考核心目标
保证首考有科目通过,筑牢后续学习基础,把控备考压力,避免中途放弃。
2、科目搭配建议
参考 “3+1” 难易混搭原则(2门公共课+1门专业课),但新生首考优先报 2 门,适应节奏后再增量。
3、新生报3门的合理性
学习量适中,每日复习压力小;不会因贪多导致精力分散,能避免复习不到位影响通过率。
4、优先选公共课的三大优势
通用性强:几乎所有专业必考,早过可集中精力攻克专业课;
转考灵活:成绩在转专业、转考地区时均可通用,不浪费考试成果;
资料易找:教材、真题等复习资源丰富,降低新手备考难度。
5、搭配“相对轻松”的科目
根据你选择的专业,搭配一门相对侧重记忆、理解,历年通过率稍高或你比较感兴趣的科目
粤ICP备18120811号
电子营业执照


