2026年要考广东自考的同学,先搞懂专业调整,再选专业!
添加顾问 立领优惠
2026年快到了,同时2026年自考也随之而来,而且广东自考不停该给,让我们对未来考试内容很迷茫,今天我们给大家带来一份最新政策的解读吧!赶紧收好。
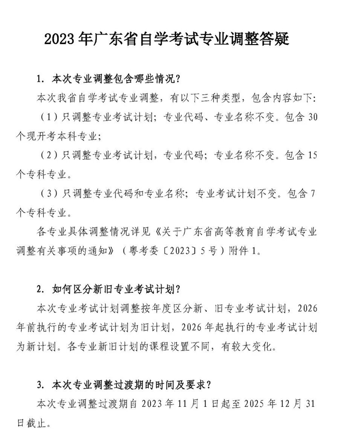
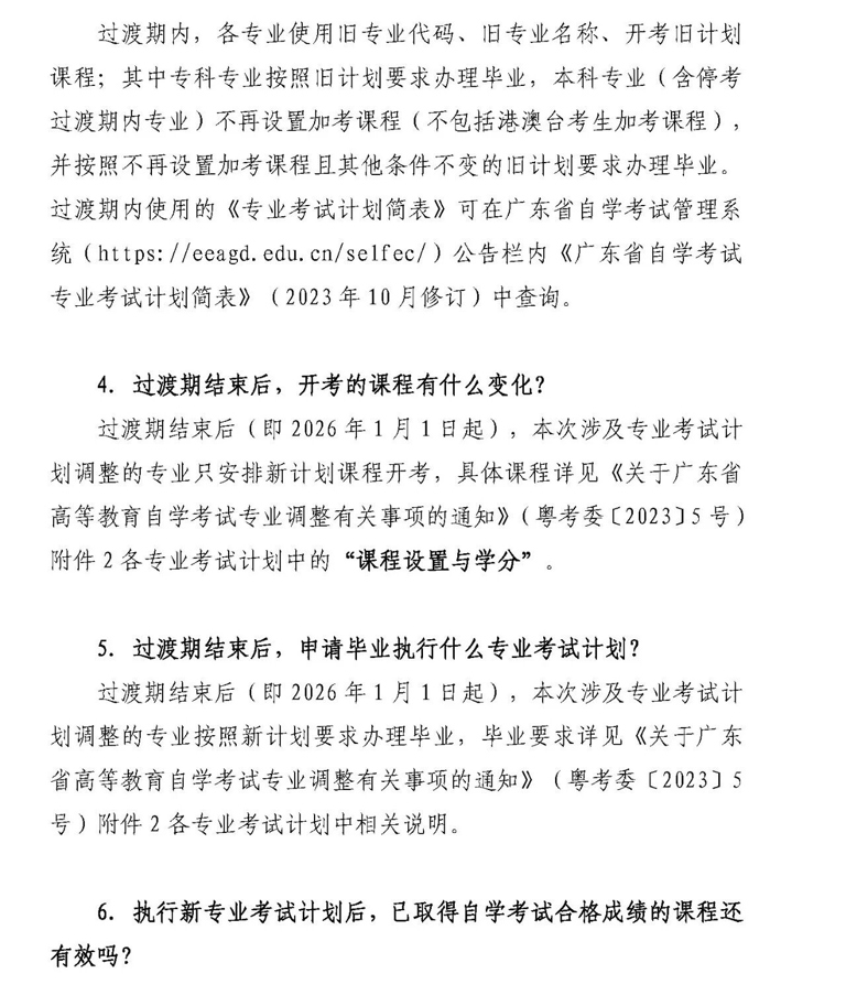
一、广东自考专业调整相关文件
在2025年11月25日广东省自学考试管理学院系统就已经发布自考专业的调整文件。
最大的文件就是:
专业调整文件:
《关于广东省高等教育自学考试专业调整有关事项的通知》(粤考委〔2023〕5号)
;
里面其实就已经是包含了:
五、广东省自学考试新旧专业考试计划课程顶替表 。 六、广东省自学考试新旧专业考试计划课程顶替说明
这两份文件的了。
就是顶替的规则适用,2025年的下半年的毕业资料全部都是收集完毕了的,
剩余未提交申请毕业,并且考过一些旧科目的同学
,就都是看这几份文件为准的了。
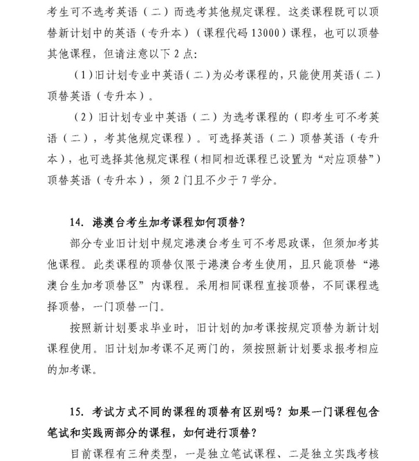
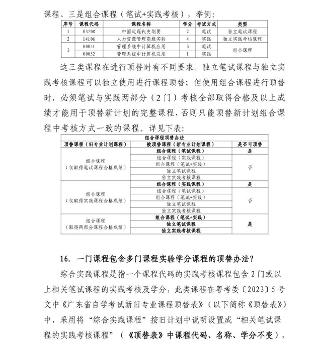
课程顶替表的核心价值,是帮你清晰梳理两大关键信息:一是已通过的科目可对应顶替新计划中的哪些课程,二是顶替后还需完成哪些剩余科目的考试。
只有提前明确剩余备考科目,才能在4月考期报考时精准选择要考的课程,避免盲目报考,高效规划备考节奏。
PS:如果对自考报名时间、报考流程、考试安排、专业介绍、院校选择、课程顶替、成绩记录等问题,可以识别下方二维码向在线老师咨询。
二、广东省自考专业调整答疑
官方为了让你更加清晰顶替规则的使用,也是提供了官方的调整答疑文件,可以帮助你了解顶替规则的使用!








三、26年广东自考科目调整
除课程顶替规则需重点关注外,2026年广东自考的思政课设置也迎来重大变化。此前自考思政课通常仅需考核2门,而新规实施后,所有专业均需在原有基础上加考《习近平新时代中国特色社会主义思想概论》(简称《习概》),思政课考核科目正式扩容为3门。
与此同时,旧有课程的代码、考试大纲及课程名称也同步进行了调整。值得注意的是,2026年广东省内所有在考专业的考试科目均有不同程度的更新,目前报考需以最新发布的全省专业科目表为唯一依据。
从调整内容来看,多个专业新增英语、数学为必考科目,且组合类科目的占比明显提升,整体考试难度较以往有显著增加,建议考生提前对照新科目表规划备考,做好充分准备。
粤ICP备18120811号
电子营业执照


