广东2026年自考本科拿证全流程,从选专业到学士学位一次讲清楚!
添加顾问 立领优惠
想报考2026年广东自考本科的新生,是不是都在好奇:从报名到最终拿证,整个流程到底要怎么走?不同专业的拿证速度又有何差异?别着急!
本文为大家详细梳理了广东自考本科从报名、考试到毕业拿证的完整流程!
一、广东自考本科全流程
一、确认报考条件:
广东省没什么报考的限制,无非就是部分专业有特殊的报考要求。
二、确定报考专业
报考专业可以广东省教育考试官网可以查询专业的具体信息。也可以参考参考1月的考试计划。
自考考试主要是三类:拿证快的、实用性的、考公考研的
1、想要拿证快的同学建议报考科目少、难度低、不考数学英语的专业,如汉语言文学、行政管理等专业。
2、想要实用性的强的同学建议找一些技术含量高的,高质量的专业,如计算机、视觉传达设计、会计等专业。
3、要考公考编的同学建议选择一些文科类的专业,岗位选择比较多而且上岸概率也大。
三、广东省考试官网新生注册
当你确定好报考的专业和院校后,等待广东省教育考试院报名开始,登录报名系统完成注册与科目报考。
需要特别注意的是,自考报名只是
注册考籍
,并非注册学籍,自考是没有学籍的。报名流程分为新生注册和老生注册两类,完成注册后需等待系统审核通过。
此外,
报名与报考是分开的环节
:报名是完成考籍注册,报考则是选择当期要参加的专业课程,二者的时间节点也不同,需分别关注官方通知,避免遗漏。
四、报名缴费
根据个人报考科目进行缴费,广东省自考报考科目费用是52元/科。你报考多少门就交多少门。
五、自考考试备考
我们可以在广东省教育考试院的通知准备备考教材,然后就开始认真学习备考。
六、准考证打印
广东省自考准考证是提前10天左右就可以下载打印了,记得多打几份备用喔。考试当天只需要带准考证+身份证+个人文具袋就可以了。
七、成绩查询
成绩一般在考试结束一个月左右公布,具体的时间要以官方通知为准。
八、学位英语考试
广东省学位英语考试是一年一次的,如果你是想要拿到学位证的话,学位英语是必不可少的,按照主考院校的学位外语要求去参加学位英语考试即可。
注意:
1、报考学位英语考试不需要考完所有科目
2、学位英语成绩一般3-4年都有效,考过后期方便申请学位证
3、学位英语可以一直考,直至考过
九、自考本科毕业论文
你所有科目考完后可以去主考院校继续教育官网了解你的专业论文要求(以个人主考院校为准)。
十、申请毕业
自考专科:考完所有科目并且每个科目都及格就可以申请毕业了;
自考本科:考完所有的科目并且每个科目及格还要通过毕业论文和答辩才能申请毕业。
| 办理毕业登记 (办理地点详细见当期通知) | 上半年:6月11-16日 (必须在5月1日前办理转考、免考、考籍信息更正手续) | 下半年:12月10日-15日 (必须在11月1日前办理转考、免考、考籍信息更正手续) |
十二、申请学位证
学位证的申请条件每个院校是不一样的,这个要自己去看主考院校的学位要求通知。
PS:如果对自考报名时间、报考流程、考试安排、专业介绍、院校选择、课程顶替、成绩记录等问题,可以识别下方二维码向在线老师咨询。
二、广东报名报考流程
(一)新生报名
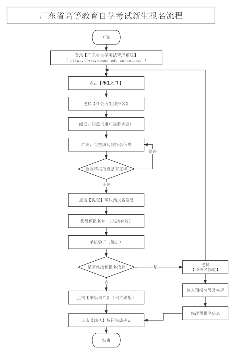
①预报名
在自考报名期间,考生需要进入广东省自学考试管理系统,在网站页面的左侧【考生入口】中进行预报名,获得预报名号后绑定好本人手机号码。
②正式报名
考生可以凭借刚获取预报名号,在广东自考管理系统内通过照片上传验证等程序。完成正式报名并获取广东省自考准考证号。
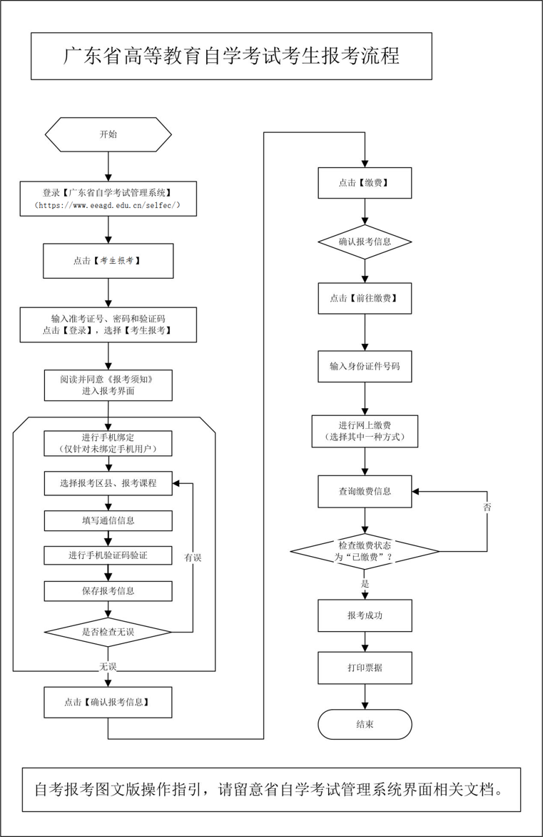
(二)考生报名
新生和老生都需要通过广东省自学考试管理系统的【考生报考】进行课程报考、考区选择。
考生需要进行广东省自学考试缴费,如果考生的交费状态为“已缴费”则视为报名成功,反之,报名未成功。
(三)报考费用
笔试科目: 每科52元(报多少科就交多少钱,比如说:报来了2门,52*2=104元);实践考核科目: 每科150元 ;记住缴费成功才算报考完成哦!
三、广东自考热门专业
根据考试难度、就业前景和适用广度,推荐以下四个热门专业:
1. 行政管理
优势:
考试科目相对简单,不考数学和英语(部分院校)
就业面广,各行各业都需要行政人才
适合考公务员,对口岗位多
适合人群:希望快速拿证、计划考公、从事管理类工作的人群
2. 汉语言文学
优势:
纯文科专业,以记忆为主,难度较低
就业方向广泛,如文案、编辑、教师、新媒体等
考研深造的选择多样
适合人群:喜欢阅读写作、文字功底较好、想从事文教类工作的人
3. 会计学
优势:
专业性强,就业稳定,越老越吃香
职业发展路径清晰,可考取各类资格证书
各行各业都需要财务人员,需求量大
适合人群:耐心细致、数学基础较好、追求稳定职业的人群
4. 学前教育
优势:
随着二胎三胎政策放开,人才需求持续增长
工作环境相对简单,适合喜欢孩子的人群
考试内容实用有趣,难度适中
适合人群:有爱心和耐心、喜欢儿童、想从事教育行业的人群。
粤ICP备18120811号
电子营业执照


