【华工自考】2026年广东自考4月报考华南理工大学一览表!
添加顾问 立领优惠
华南理工大学,
作为“985工程”、“211工程”及“双一流”A类建设高校,
其学术实力与教学质量有口皆碑。2025年自考招生,是对社会人士开放的一扇提升学历的窗,那么一起来了解下华南理工大学2025年自考招生专业及学位授权条件。
1.报考条件
凡在广东省居住和工作的中华人民共和国公民,不受性别、年龄、民族、种族和已受教育程度的限制,均可参加我省自学考试。港澳和台湾同胞、海外侨胞及外籍人士,也可按规定参加我省自学考试。
值得注意的是,对有特殊要求的专业比如护理学,考生须按有关规定报名;自考本科报名时没有前置学历要求,但在申请毕业的时候需要有国家认可的专科毕业证书。
2.报考流程
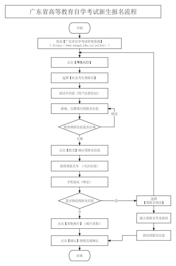
(一)新生报名
①预报名
在自考报名期间,考生需要进入广东省自学考试管理系统,在网站页面的左侧【考生入口】中进行预报名,获得预报名号后绑定好本人手机号码。
②正式报名
考生可以凭借刚获取预报名号,在广东自考管理系统内通过照片上传验证等程序。完成正式报名并获取广东省自考准考证号。
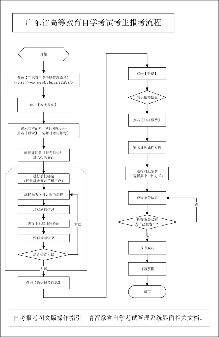
(二)考生报名
新生和老生都需要通过广东省自学考试管理系统的【考生报考】进行课程报考、考区选择。
考生需要进行广东省自学考试缴费,如果考生的交费状态为“已缴费”则视为报名成功,反之,报名未成功。
自考华工热门专业推荐
行政管理(本科)
可以系统学习企业管理与政府行政两个方向的知识主要学习领导学、组织行为学、管理心理学、人力资源管理、公共关系、公务员制度、行政法学等等。
行政管理专业简单,高效学习,考试次数多,拿证时间比较快。
就业面广,可以从事大部分与文字有关的职业。
社会需求量大,万金油专业,适合大部分管理类工作,工作压力小,可兼顾家庭,非常适合女孩子的报考专业。
计算机科学与技术(本科)
计算机科学与技术,本专业主要学习计算机科学与技术包括计算机硬件、软件与应用的基本理论、基础知识和基本技能与方法,接受从事计算机应用开发和研究能力的基本训练等。
计算机科学与技术的行业需求量大,各行各业都在转型数字化,而且在薪资待遇方面很高。
计算机专业的毕业生起薪在各个专业里都是位居前列的。工作经验越多工资越高。
职业发展空间广,累计经验后还可以跨领域发展。
创业机会多,开发新的软件应用、互联网平台或技术解决方案,创办自己的科技公司。
面向岗位为软件工程师、系统架构师、全栈开发工程师、数据分析师等。
学士学位申请要求
1.遵纪守法,遵守学校管理规定,品行端正,恪守学术道德,坚持学术诚信;
2.本科毕业论文(设计)成绩良好(含良好)以上;
3.学位外语成绩合格。认可考生参加如下类型考试之一所取得的相应成绩:
(1)2021年之前(含2021年)参加广东省成人高等教育学士学位外国语统考(仅限华南理工大学考点及授权考点)取得合格成绩继续有效。
(2)参加成人学士学位广东高校联盟外语水平考试(仅限华南理工大学考点及授权考点)取得合格成绩。
(3)针对非外语专业的本科毕业生:
①参加全国英语等级考试(PETS)三级或以上,笔试成绩合格;
②参加全国大学英语四级或以上考试,成绩达到425分。
(4)针对外语专业的本科毕业生:
①参加全国英语等级考试(PETS)四级或以上,笔试成绩合格;
②参加全国大学英语六级考试,成绩达到425分;
③通过全国外语水平考试除专业外的其他语种(法语、德语、日语和俄语)的考试。
粤ICP备18120811号
电子营业执照


