广东省2026年上半年高等教育自学考试报考指南及须知
添加顾问 立领优惠
2026年上半年广东高等教育自学考试计划已更新!4月自考报名时间不到两个月时间。今天就给大家整理2026年上半年高等教育自学考试报考指南及须知。
一、2026年上半年广东自考报考时间
1、自考时间节点
| 事项/时间 | 上半年 |
| 1月报名报考 | 报名:2025年11月25日-28日 |
| 报考:2025年12月2-5日 | |
| 4月考试 | 报名:2月26日-3月1日 |
| 报考:3月3日-6日 | |
| 考试 | 1月考试:1月10-11日 4月考试:4月11日-12日 |
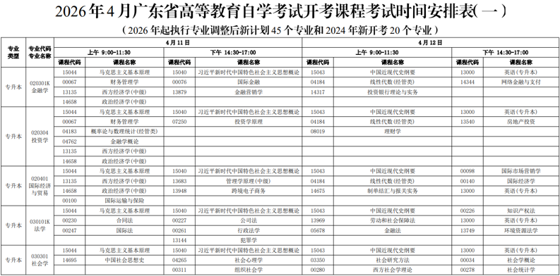
考试时间:
2026年4月11日—12日(上午:9:00-11:00、下午:14:30-17:00)
打印准考证: 考前10天内登录系统打印。
二、报名条件
1.凡是中华人民共和国公民,不受性别、年龄、民族、种族和已受教育程度的限制,均可报名参加高等教育自学考试,有特殊要求的专业除外。被给予暂停参加自学考试处理且在停考期内的考生,不得报名报考。
2.申请高等教育自学考试专升本专业毕业的考生,须持具有学历教育资格的高等学校、高等教育自学考试机构颁发的专科(或以上)学历证书,审核依据为《教育部学历证书电子注册备案表》或《中国高等教育学历认证报告》。
3.部分专业(如护理学等)设有特殊的报考条件,建议考生在报名前认真阅读对应专业的计划说明及相关报考规定。
三、开考专业以及考试时间安排表
1、2026年起执行专业调整后新计划45个专业和2024年新开考20个专业







上下滑动查看
2、2026年起仅调整专业代码、专业名称,暂不调整专业考试计划专业

四、广东自考报考流程
首次参加自学考试须先办理新生报名手续,然后才可选择课程报考。已进行过新生报名,取得准考证号且个人信息完整的考生可直接报考。对于个人信息资料不完整,如身份证号和姓名为空、缺相片等情况的考生,将不能报考,请考生提前联系所在地市自学考试办公室,及时完善个人相关信息,以免影响报考。
(一)新生报名
①预报名
在自考报名期间,考生需要进入广东省自学考试管理系统,在网站页面的左侧【考生入口】中进行预报名,获得预报名号后绑定好本人手机号码。
②正式报名
考生可以凭借刚获取预报名号,在广东自考管理系统内通过照片上传验证等程序。完成正式报名并获取广东省自考准考证号。
(二)考生报名
1.考生报考。所有考生须在规定时间内通过省教育考试院官网进入广东省自学考试管理系统的【考生报考】通道报考课程,并进行网上缴费。考生报考时如未绑定联系手机,则须先完成本人手机绑定方可报考。如忘记准考证号、密码(已更换或无绑定手机号码,无法通过自考系统的【考生入口】通道登录界面“找回准考证号或密码”功能找回),考生可使用“省统一平台认证登录”进行人脸识别功能重置密码并绑定手机,查询准考证号。通过“省统一平台认证登录”仍无法登录系统的,请联系当地市考办协助。
考生需要进行广东省自学考试缴费,如果考生的交费状态为“已缴费”则视为报名成功,反之,报名未成功。
五、违规处理
广东省自学考试委员会办公室将严格按照《国家教育考试违规处理办法》及相关规定严肃处理违纪作弊考生,并如实将相关信息记入诚信档案,涉嫌组织作弊、替考等违法犯罪行为的,移交有关部门依法处理,广大考生务必诚信应考。
考试违规处理事先告知书和决定书将采用电子送达方式,并按照当次报考时考生确认的联系手机号码发送信息提醒,相关考生需及时登录广东省自学考试管理系统(https://www.eeagd.edu.cn/selfec)进行查收,相关文书上传至广东省自学考试管理系统后,考生即可同步查阅(广东省自学考试管理系统显示上传成功的日期为相关文书的送达日期)。
粤ICP备18120811号
电子营业执照


