广财|关于2026年上半年自学考试非毕业论文(设计)实践考试报考的通知
2026-03-20 11:10:41 大牛学历网
添加顾问 立领优惠
广东财经大学关于2026年上半年自学考试非毕业论文(设计)实践考试报考的通知已发布,请相关考生注意查收!
一、广东财经大学通知
信息来源:https://ae.gdufe.edu.cn/2026/0318/c4840a234711/page.htm


二、附件
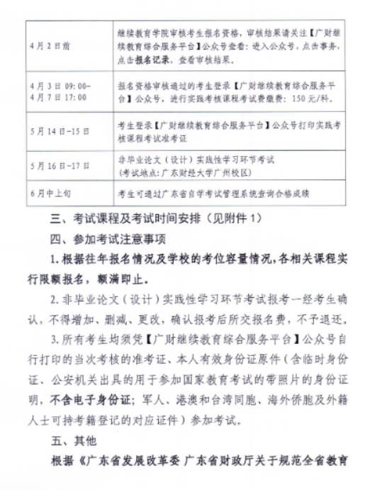
附件:
附件1:2026年上半年实践考核课程及考核时间安排.xlsx
附件2:考试报名(社会考生)操作手册.pdf
(扫描二维码查看附件)
三、毕业论文报考注意事项
1.确认报考条件
多数院校要求考生完成专业考试计划规定的全部课程或剩余课程不超过一定数量(如3门以内),且成绩合格。部分院校可能要求具备前置学历(如专科毕业证)。
2.关注报名时间
毕业论文报考通常每年有两次机会,上半年一般在4-6月,下半年在11-12月,具体时间以主考院校官网通知为准。逾期未报名视为放弃,需提前规划时间。
3.准备报名材料
一般需准备身份证、准考证、成绩单、前置学历证明(如有要求)等材料,部分院校可能要求上传电子版或填写特定表格。确保材料真实、完整,避免因材料问题导致报名审核不通过。
4.完成报名审核与缴费
报名提交后,需关注审核结果,审核通过后在规定时间内完成缴费,逾期未缴费视为报名失败。缴费金额因院校而异,一般包含报考费、培训费(可选)等。
5.选题与导师安排
部分院校提供选题方向或指定题目,考生需在规定时间内确定选题并提交开题报告。若需自主选题,应结合专业知识和兴趣,避免选题过大或过难,同时注意查重风险。
下一篇: 暂无数据
距离26年自考考试还剩
0
2
2
天
考试辅导
报考咨询
精彩推荐
2026年广东4月份自考本科报名报考这些步骤你要去提前了解!
2025-12
广东外语外贸大学2026 年上半年实践考核课程报考时间通知-面向社会考生
2025-12
收藏!广东自考本科学位英语报考时间和报考指南!
2025-12
韶关性价比很高的10大自考助学点排行榜2026(盘点)
2025-12
珠海性价比很高的10大自考助学点排行榜2026(盘点)
2025-12
紧急提醒!2026年4月自考,这2个省份自考报名即将开启!
2026-01
2026年4月自考考试备考指南!附上各地区考试办联系方式
2026-01
注意|2026年广东自考人力资源改革后考试科目,附上新旧课程顶替表!
2026-01
2026年4月广东自考本科新生报名全攻略!附上4月自考备考
2026-01
广东学位英语没有及格,还能拿到学位证书吗?
2026-01
最新文章
广财|关于2026年上半年自学考试非毕业论文(设计)实践考试报考的通知
2026-03
四川师范大学继续教育学院2026年4月自考统考报考及相关工作安排的通知
2026-03
上海财经大学自学考试2026年上半年实践课支付提醒
2026-03
新疆2026年上半年自学考试报名报考公告
2026-02
4月广东自考人力资源管理专业考试安排表!
2026-02
2026年4月广东小自考本科报名开始!附上院校专业以及学费
2026-02
2026年4月广东自考报名开始!附上开考科目以及报名流程
2026-02
2026年广东学位英语3月5日报名指南!
2026-02
广东今年4月自考报名报考温馨提醒!
2026-02
青海省2026年高等教育自学考试报名报考简章
2026-02
粤ICP备18120811号
电子营业执照


