2026年4月广东自考本科什么时候报名?附开考课程时间安排及报名流程
2026-01-05 18:05:56 大牛学历网
添加顾问 立领优惠
1.广东4月自考报名时间
2026年4月广东自考考试时间已公布,将在4月11-12日举行。
报名时间暂未公布,根据广州市招生考试办公布了《2026年广州市自学考试常规工作时间安排表》,我们可以看到2026年4月广东自考报名时间预计是2月26日-3月6日,具体以考试院最新公布为准。
广东自学考试需要了解报考时间、各类政策、实践考核、毕业论文、毕业/学位申请等诸多问题!
可以扫描下方二维码在线咨询
4月自考开考课程时间安排
(2026年起执行专业调整后新计划45个专业和2024年新开考20个专业)








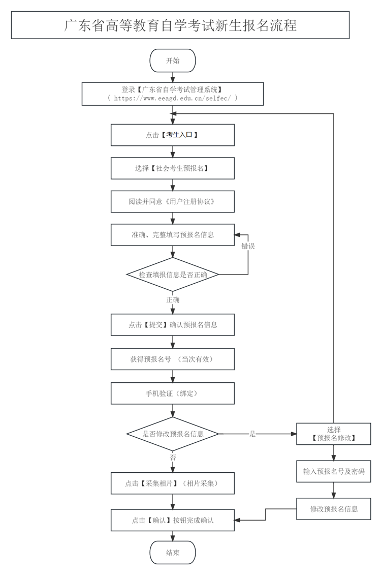
广东自考新生报名流程指南
广东省自学考试管理系统报名入口(https://www.eeagd.edu.cn/selfec/)。
新生报名分预报名和正式报名两个阶段,预报名时需录入个人信息并设置密码,获得预报名号,之后完成手机绑定及相片采集且审核通过后,凭预报名号进行正式报名,正式报名成功后将获得唯一准考证号。已取得准考证号且个人信息完整的考生可直接登录系统报考课程,并进行网上缴费。
自考报名步骤:
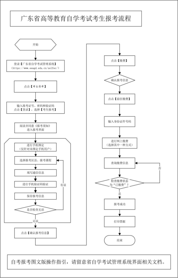
进入广东省自学考试管理系统→新生注册点击“考生预报名”按钮→按提示填写考生姓名、报考专业等基本信息→采集照片→考生新生进入报考→选择“考试县区”→输入报考科目→保持报考信息→确认报考信息→缴费→查询缴费信息。
新生报名流程:
老生报考流程图:
距离26年自考报名还剩
0
2
4
天
考试辅导
报考咨询
精彩推荐
【收藏】全国各省份2026年4月自考报名时间汇总以及收费标准!
2025-12
珠海性价比很高的10大自考助学点排行榜2026(盘点)
2025-12
江门靠谱的10大自考助学机构排名 哪个实力强
2026-01
广东自考大专要怎么报名?没有高中或中专学历可以报吗?
2026-01
提醒:广东省2026年4月自考时间要开始!附上时间安排、科目难度以及备考攻略
2026-01
2026年28个省公布4月自考报名时间和考试费用
2026-01
陕西省2026年自学考试报名工作的通知(3月5号报名)
2026-01
初中学历也能直接读大专?附成人大专报考条件与考试难度详解
2026-01
2026年各省上半年自考时间汇总:报考时间/成绩查询时间/毕业申请时间
2026-01
错过大学学位证不用愁!这个几个补救方法帮你拿学位证
2026-01
最新文章
学历提升必看!2026年成人高考和自考有何区别,看看自己适合哪一种
2026-01
2026年广东成人高考报名已开启,报考流程、报名院校专业全汇总!
2026-01
【官方通知】2026年广东省更等教育自学考试报名报考时间已公布!
2026-01
2026年广东自考学位英语变难了?学位英语通过率只有20%?
2026-01
一次教你搞定2026年自考毕业论文!选题到答辩全程干货
2026-01
2026年自考改革开始:实行什么新规定?自考生如何应对?
2026-01
2026年4月广东自考报名时间公布了吗?1月考期成绩怎么查询?
2026-01
2026年广东小自考:哪些专业统考最少?有没有加分呢?
2026-01
错过大学学位证不用愁!这个几个补救方法帮你拿学位证
2026-01
2026年自考新政策:实行哪些新规定?又该如何高效应对?
2026-01
粤ICP备18120811号
电子营业执照


