自考|2026年4月汉语言文学自学考试报名报考指南!
添加顾问 立领优惠
自考成为职场人拓宽发展路径的热门选择。对于计划报考
广东4月自考
的同学来说,提前摸清专业方向、招生院校、考试科目等核心信息,是制定科学报考规划的关键前提。今天,小编拆解
自考本科汉语言文学
这一热门专业要点,助力大家精准备考、顺利上岸!
一、汉语言文学科目表
自考汉语言文学专业科目表:
核心变化解读:
思政课 “三课并考”:新增《习近平新时代中国特色社会主义思想概论》,与调整后的两门经典思政课共同构成 3 门必考思政课,总学分从6分增至9分;
新增专业基础课:《古代汉语》从选考改为必考,强化语言文字功底考核,为教育、编辑等岗位打基础;
选考灵活性提升:保留英语选考选项,同时新增5门文学类专题课程,考生可结合就业方向选择(如想当语文老师可选《唐宋诗词专题》)。
二、汉语言主考院校
(1)华南师范大学简介
华南师范大学,位于美丽的羊城广州,是国家“双一流”建设高校和“211工程”重点建设大学。学校拥有广州校区石牌校园、大学城校园、佛山校区南海校园和汕尾校区滨海校园,总占地面积广阔。作为一所教师教育特色鲜明、学科门类齐全的高水平综合性师范大学,华南师范大学致力于培养优秀的教育人才,为中国教育事业的繁荣贡献力量。
(2)华师汉语言培养目标
系统掌握古今汉语、文学理论 具备文案写作、文学鉴赏等实用技能达到教师编/公务员报考学历要求
(3)专业优势
考公考编王牌专业:2024年国考"中国语言文学类"岗位占比12.7%考试科目少:考试科目比同类专业少?? 通过率超高:纯文科背记,历年通过率92%+
(4)适合人群
在职教师:提升学历评职称(二级→一级教师)? 考公族:需要"中国语言文学类"专业门槛? 文案/新媒体从业者:系统提升写作能力 宝妈/自由职业者:时间灵活,可兼职写作
(5)华南师范大学学位申请条件如下:
三、自考新生老生报名攻略
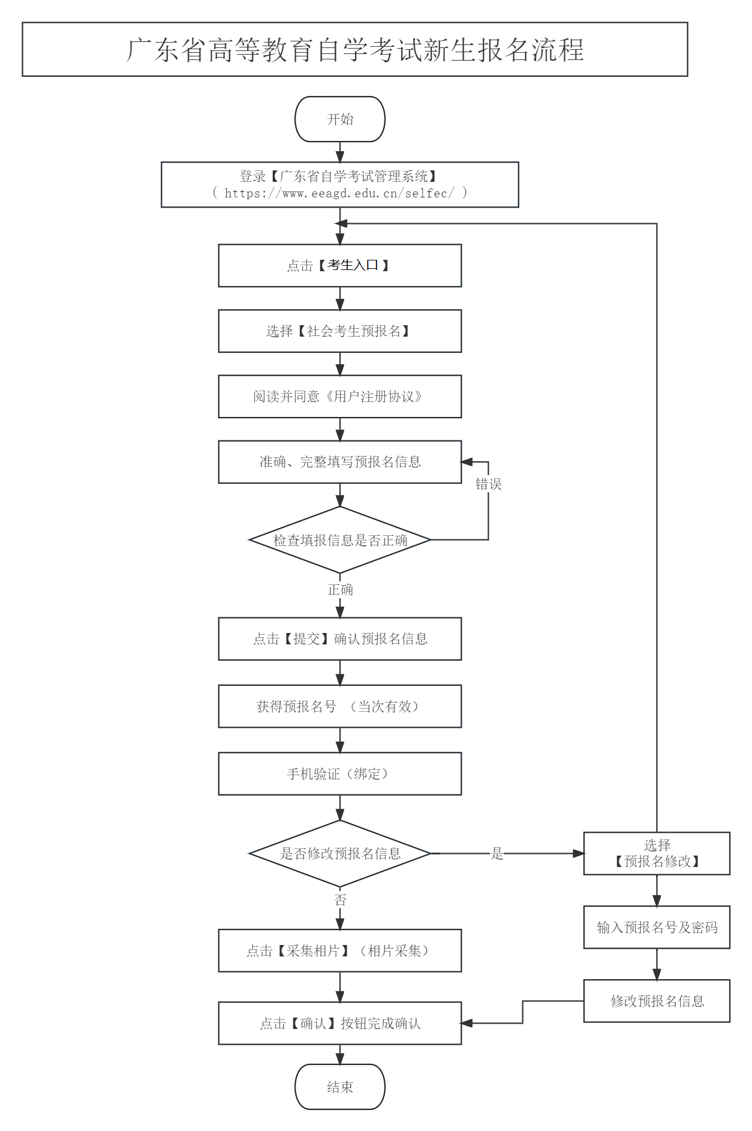
(一)新生报名
①预报名
在自考报名期间,考生需要进入广东省自学考试管理系统,在网站页面的左侧【考生入口】中进行预报名,获得预报名号后绑定好本人手机号码。
②正式报名
考生可以凭借刚获取预报名号,在广东自考管理系统内通过照片上传验证等程序。完成正式报名并获取广东省自考准考证号。
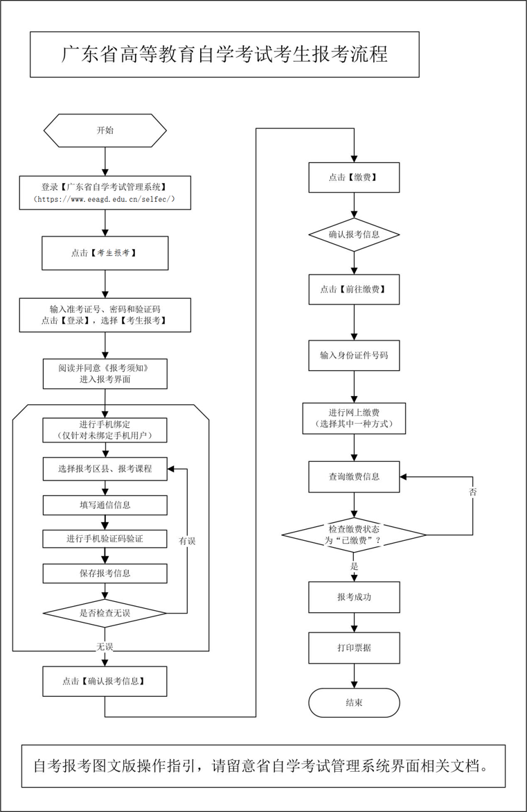
(二)考生报名
1.考生报考。所有考生须在规定时间内通过省教育考试院官网进入广东省自学考试管理系统的【考生报考】通道报考课程,并进行网上缴费。考生报考时如未绑定联系手机,则须先完成本人手机绑定方可报考。如忘记准考证号、密码(已更换或无绑定手机号码,无法通过自考系统的【考生入口】通道登录界面“找回准考证号或密码”功能找回),考生可使用“省统一平台认证登录”进行人脸识别功能重置密码并绑定手机,查询准考证号。通过“省统一平台认证登录”仍无法登录系统的,请联系当地市考办协助。
考生需要进行广东省自学考试缴费,如果考生的交费状态为“已缴费”则视为报名成功,反之,报名未成功。
粤ICP备18120811号
电子营业执照


