【注意】广东2026年上半年高等教育自学考试报考指南!附上4月教材和开考课程
添加顾问 立领优惠
2026年上半年广东高等教育自学考试计划已更新!
今天就给大家整理2026年上半年高等教育自学考试的报考指南,有需要的同学一定要码住!

考试时间:
4月11日-12日(上午:9:00-11:00、下午:14:30-17:00)
报考入口:https://www.eeagd.edu.cn
报名条件:
1.凡是中华人民共和国公民,不受性别、年龄、民族、种族和已受教育程度的限制,均可报名参加高等教育自学考试,有特殊要求的专业除外。被给予暂停参加自学考试处理且在停考期内的考生,不得报名报考。
2.申请高等教育自学考试专升本专业毕业的考生,须持具有学历教育资格的高等学校、高等教育自学考试机构颁发的专科(或以上)学历证书,审核依据为《教育部学历证书电子注册备案表》或《中国高等教育学历认证报告》。
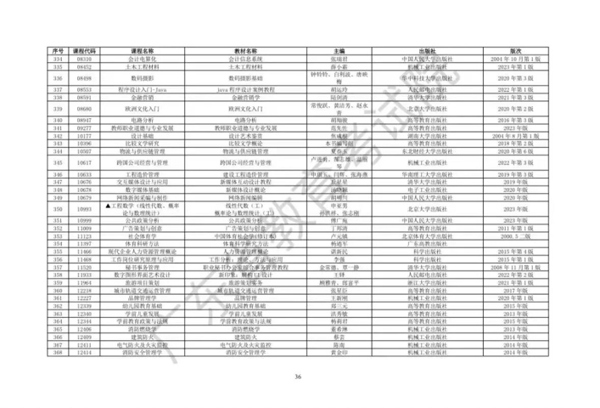
二、开考课程以及使用教材
2026年4月广东省高等自学考试开考课程使用教材表









2026年起执行专业调整后新计划45个专业和2024年新开考20个专业







上下滑动查看
2026年起仅调整专业代码、专业名称,暂不调整专业考试计划专业

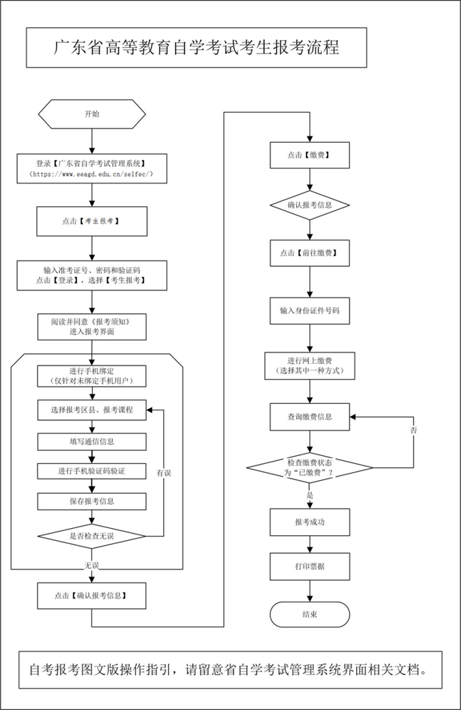
三、报考指南
(1)新生预报名流程:
本次正式报名全部网上进行,考生须凭当次预报名号,在规定时间内进行确认操作,完成正式报名(相片采集)。正式报名成功后将获得唯一准考证号,所有考生务必牢记。
(2)考生报考。
所有考生须通过广东省自学考试管理系统的【考生报考】通道报考课程,并进行网上缴费。考生报考时如未绑定联系手机,则须先完成本人手机绑定方可报考,需要修改已绑定手机的也可通过报考菜单栏的【手机绑定】功能进行解绑和重新绑定。无法自行解绑手机的,可到考区所在地市自学考试办公室或其指定单位解绑。
四、注意事项
资格与时间:
无户籍/学历限制(本科毕业需专科证),特殊专业需对应资质;11月25日-12月6日报名,提前操作避拥堵,仅通过省自考管理系统报考。
材料与操作:用有效期内身份证,按官方要求采集合规照片(审核不通过及时重拍);填写信息逐段保存,缴费后确认 “已缴费” 状态,保留凭证。
专业与考区:核对开考计划,结合自身基础 / 规划选专业院校,避开停考专业;就近选考区,热门考区尽早锁定,考位满额可换周边县区。
报考与备考:每次最多报4门,优先搭配公共课+1-2门专业课;缴费后及时启动复习,用官方教材 + 真题备考,不轻信 “代报名”“包过” 骗局。
后续衔接:考前10天打印准考证(多备1份),报名后信息变更及时修改,确保接收考试通知。
部分专业考试较具挑战性,谨慎报考:在广东成人自考报名中,某些专业如计算机类和建筑学类专业的考试相对较为困难,考生需要具备一定的学习基础和时间精力,方可更好地通过,否则可能会面临长时间无法通过的情况。
计划申请学位要选对学校:
如果有计划要同时拿毕业证和学位证的同学,在选择专业和主考院校的时候,就要做好全方位的考虑,因为每个学校的申请学位要求是不一样的。
粤ICP备18120811号
电子营业执照


