自考|2026年广东4月自考本科新生科目选择须知!
2026-01-26 18:02:54 大牛学历网
添加顾问 立领优惠
距2026年4月11-12日自考考试还有不到70天的时间!除了备考期间全力学习,报考科目搭配上也是有小技巧的。今天小编就跟大家讲解一下,在报考时该怎样合理搭配呢?
一、报考科目不能太多
自学考试的门数一般是12~18门科目左右,每次考试最多报考四门,特别是想要尽早拿证的同学报满四门是最有利的,但对于大多上班族来说,学习压力就比较大了。
所以小编建议比较有把握的同学可以一次报考四科,若没有一次报考2~3科就可以了,每科科目都能认真准备,尽全力一次性过。
对于自己需要考试的科目大家需要提前了解情况,有些科目每年只考一次,这样如果考完成绩不理想,就只能等待下一年才能继续报考。
这样就拖延了拿证的时间。开考次数少的科目一定要优先报考,避免把时间浪费在等待上。
二、科目搭配推荐
报考前一定要先查阅目标专业
当年或上一年的课程清单
,
提前摸清各科的难易梯度。
这里不建议大家把简单科目集中放在前期备考,否则越到后期,面对扎堆的难啃专业课,很容易陷入备考压力大、通过率下滑的困境。
更推荐“1 门公共课 + 1-2 门专业课”的报考组合:既能保证每次考试都有合适的科目可选,避免考期浪费;又能利用公共课难度较低的特点,实现难易搭配备考,大大提升单次考试的通过率。
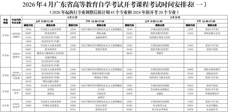
三、4月开考课程
1、2026年起执行专业调整后新计划45个专业和2024年新开考20个专业






上下滑动查看
2、2026年起仅调整专业代码、专业名称,暂不调整专业考试计划专业

上下滑动查看
距离26年自考报名还剩
0
2
3
天
考试辅导
报考咨询
精彩推荐
【通知】广东财经大学关于2026年4月批次自学考试新生报名时间
2025-12
广东省2026年上半年高等教育自学考试报考指南及须知
2025-12
自考报名!2026年4月广东自考本科报考时间和官方入口已出!
2026-01
2026年专本连读还值得报考吗?一定能拿到本科证?
2026-01
报考须知|2026年各省自考报名入口以及热门专业一次看清!
2026-01
2026年广东自考课程免考政策有变,这些调整要知道
2026-01
定了|2026年4月广东自学考试关键信息:时间/备考建议/注意事项一次讲清
2026-01
2026年各省上半年自考时间汇总:报考时间/成绩查询时间/毕业申请时间
2026-01
【专业建议】上班族选对成人高考专业,少走3年弯路
2026-01
2026年广东自考学位英语变难了?学位英语通过率只有20%?
2026-01
最新文章
学历提升必看!2026年成人高考和自考有何区别,看看自己适合哪一种
2026-01
2026年广东成人高考报名已开启,报考流程、报名院校专业全汇总!
2026-01
【官方通知】2026年广东省更等教育自学考试报名报考时间已公布!
2026-01
2026年广东自考学位英语变难了?学位英语通过率只有20%?
2026-01
一次教你搞定2026年自考毕业论文!选题到答辩全程干货
2026-01
2026年自考改革开始:实行什么新规定?自考生如何应对?
2026-01
2026年4月广东自考报名时间公布了吗?1月考期成绩怎么查询?
2026-01
2026年广东小自考:哪些专业统考最少?有没有加分呢?
2026-01
错过大学学位证不用愁!这个几个补救方法帮你拿学位证
2026-01
2026年自考新政策:实行哪些新规定?又该如何高效应对?
2026-01
粤ICP备18120811号
电子营业执照


