内蒙古2026年上半年自学考试网上报名时间、条件
添加顾问 立领优惠
内蒙古自治区2026年上半年高等教育自学考试网上报名工作的公告
2026年上半年高等教育自学考试(含实践课程、毕业论文)网上报名、选课、缴费工作将于3月9日开始。本次考试在呼和浩特市、包头市、鄂尔多斯市、赤峰市、通辽市、及兴安盟设立考区。考生在报考时,依照自愿的原则选择考区,认真核对所选课程,缴费成功后不可以再变更所选课程和考区,报名结束后不予退费。具体工作安排如下:
一、报名时间
网上报名、选课、缴费时间:3月9日9时—3月13日17时,逾期不予受理。
二、报名报考对象
中华人民共和国公民,不受性别、年龄、民族、种族和已受教育程度的限制,均可按自治区教育考试院规定的时间和地点报名参加自学考试,有特殊要求的专业除外。“公安管理学(专升本)”是内蒙古自治区公安厅委托开考专业,报考对象为“在职在编人民警察和公安院校公安专业当年度在校学生”,不接收社会考生报考,自治区公安厅将提前组织预报名工作,对考生报考资格进行审核,审核通过后方可在网上报名报考。
三、报名报考方式
(一)在籍考生(老考生)报名方式
已经参加过我区自学考试或已经进行过信息采集,拥有准考证号的在籍考生,在规定时间内直接登录内蒙古招生考试信息网(https://www.nm.zsks.cn/)自学考试栏目的报名报考系统选课、缴费即可。2023年下半年后没有报考过自学考试的在籍考生,请在报名报考系统中进行注册后再选课、缴费。
(二)首次报考考生(新考生)报名方式
1.登录内蒙古招生考试信息网自学考试栏目,查询报考简章、开考专业计划设置和报考课程安排等,了解我区自学考试的相关政策。
2.首次报考考生要先登录内蒙古招生考试信息网自学考试栏目的报名报考系统进行网上注册,注册时须准确填写本人自然信息、手机号码等。注册成功后,要按照页面流程提示线上采集个人图像,图像采集要求见附件1。考生采集个人图像时,如有特殊情况,例如线上采集图像的验证次数超过10次(上限),仍无法通过验证,需到所在地旗县区教育招生考试机构(报名点),现场采集个人图像。
3.考生完成信息采集后,报名点要对考生报名信息进行审核。审核通过后,考生根据身份证号和密码登录报名报考系统,选择本次参加考试的考区及考试课程。考生通过网上银行、微信、支付宝等途径支付报考费用,报考费标准为45元/科。如未在规定时间内缴费,视为放弃本次报考资格。
以上所有操作均须在3月9日9时—3月13日17时内完成。
(三)首次报考公安管理学(专升本)专业考生报名方式
1.3月2日9时— 3月4日17时,首次报考公安管理学(专升本)专业新考生务必要在此期间进行网上注册(预报名)。
2.3月5日,自治区公安厅审核报考资格。
3.3月6日上午,自治区公安厅将审核通过的考生名单报自治区教育考试院。
4.3月9日9时—3月13日17时,审核通过的考生按照页面流程提示线上采集个人图像并选课、缴费。
以上所有操作均须在3月2日9时—3月13日17时内完成。
(四)实践课程、毕业论文报名
考生通过一门及以上笔试课程后方可报名实践课程,每次报名最多可选择4门实践课程;“笔试含实践”课程中的实践课程,必须在笔试课程合格后报考,否则成绩无效;依照主考学校规定,考生参加毕业论文答辩的条件为原则上要求完成专业计划中全部课程后方可报名。
3月9日9时—3月13日17时,考生登录内蒙古招生考试信息网自学考试栏目的报名报考系统,按页面流程提示进行网上报名、缴费,报名费标准为30元/科;如未能按时缴费,视为放弃本次报考申请。本次网上缴费仅为2026年上半年实践课程、毕业论文报名费,实践课程考核、毕业论文答辩费用由主考学校按有关主管部门规定核收,考生在网上报名成功后要主动与主考学校联系,确定考核(答辩)时间、地点、方式等,并及时参加考核(答辩)(联系方式见附件2)。注意:考生未在上半年完成实践课程考核(毕业论文答辩)或实践课程考核(毕业论文答辩)未通过,后续再报名还需网上缴纳报名费。
四、有关要求
(一)考生须认真阅读《高等教育自学考试暂行条例》的有关条款及《国家教育考试违规处理办法》和《中华人民共和国刑法修正案(九)》等有关考试作弊入刑的条款。凡网上选课、缴费成功的考生,均视为已知晓并同意相关规定和要求。
(二)我区自学考试在籍考生均可按照有关规定,自愿报名参加试点专业“过程性考核”项目。试点项目报名工作由主考学校统一组织,有意向参加试点项目的考生可联系主考学校(联系方式见附件2)咨询具体报名事宜。不参加试点项目的考生仍按照原考试模式进行报名、考试。
目前开展的“过程性考核”试点专业有:西南交通大学的公共事业管理(专升本)、交通运输(城市轨道交通方向,专升本);四川农业大学的农学(专升本)、动物医学(专升本);中国传媒大学的数字媒体艺术(专升本)、动漫设计(专);中国人民警察大学的消防工程(专升本);江南大学的食品科学与工程(专升本);北京体育大学的体育教育(专升本)、应用心理学(专升本);北京交通大学的工商管理(专升本)、工程管理(专升本)、环境设计(专升本)、视觉传达设计(专升本)、交通运输(铁路运输方向,专升本);内蒙古财经大学的财务管理(专升本);电子科技大学的产品设计(专升本);中国地质大学(北京)文化产业管理(专升本)、安全工程(专升本);武汉科技大学社会工作(专升本);湖北师范大学汉语国际教育(专升本)等。具体试点课程请咨询主考学校。未经审批的专业和课程不得开展过程性考核工作。
自学考试“过程性考核”课程成绩合成方式:过程性评价成绩通过主考学校过程性考核取得,统考成绩通过参加自学考试全国统一考试取得。课程总成绩=国家统一考试成绩×70%+过程性评价成绩×30%。考生合成后的成绩低于国家统一考试成绩时,以国家统一考试成绩为准。
考生取得的自学考试过程性评价成绩从自治区教育考试院审核通过起两年内有效,考生须在有效期内,通过该课程考试。
(三)自2026年起,护理学(专升本)专业采用“双主考学校”模式,分别为内蒙古医科大学和内蒙古民族大学,考生在报名时可自愿选择主考学校。
护理学(专升本)专业申请毕业时,要求考生取得医学类专科(或以上)前置学历毕业证书,其他专科(或以上)专业在校或毕业生不得报考护理学(专升本)专业。
(四)2026年起,我区新开考质量管理工程(专升本)专业,由武汉科技大学担任主考学校。
(五)自2026年起,计算机科学与技术专业和法学专业主考学校由内蒙古大学变更为电子科技大学,由电子科技大学履行主考学校职责。相关工作过渡期安排,请见官网发布的公告。
(六)根据教育部有关规定,汉语言文学(专科)专业已停考,2026年起不再安排考试,不再颁发毕业证书。
(七)根据我区报名报考实际情况,决定自2026年起,网络工程(专升本)、信息系统与信息管理(专升本 )、城市管理(专升本)等3个专业停止接收新生报考,停止安排考试,2027年起不再颁发毕业证书。
(八)停考专业的有关政策规定
停考专业老考生可按以下办法选择报考或转考:
1.网络工程专业和信息系统与信息管理专业的考生可转入计算机科学与技术专业(专升本)继续考试,城市管理专业的考生可转入我区目前开考的管理类专业继续考试,合格的专业笔试课程可按照“一门顶替一门”原则,顶替新专业中的专业笔试课程。若转入其他现开考的专业继续考试,可按照“一门顶替一门”的原则,顶替新专业中的非核心笔试课程。具体顶替规则,请见官网发布的公告。
2.其他停考专业的老考生可转入我区相同学历层次的现开考专业参加考试,已经合格的原专业笔试课程可免考新专业计划中课程名称相同的课程,也可按照“一门顶替一门”的原则,顶替新专业中的非核心笔试课程。达到转入专业计划规定的课程要求后,按照转入专业申请毕业。毕业论文及实践课程也需按新专业要求进行。
3.考生也可按照转考规定,选择将我区合格课程成绩办理转出,到其他省份继续报考。
(九)上半年自学考试将于4月11日—4月12日进行,考生在考前一周登录报名报考系统自行打印准考证。
考前如有相关事项通告,我们将通过内蒙古招生考试信息网进行公告,请考生及时关注相关信息,如有疑问可电话咨询自治区及所在盟市教育招生考试机构,联系方式见附件3。
附件1:考生图像采集要求
附件2:内蒙古自学考试实践性环节考核各主考院校联系方式
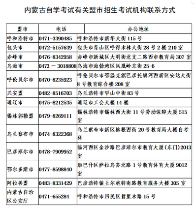
附件3:内蒙古自学考试有关盟市招生考试机构联系方式
附件1
考生图像采集要求
一、正面免冠,人像居中,左右对称,不得穿公安等国家制式服装。
二、人物表情自然,双眼自然睁开并平视,耳朵对称,嘴唇自然闭合,仪态端正。常戴眼镜者应佩戴眼镜,但不得戴有色眼镜,不得遮挡眼睛,眼镜不能有反光。不得佩戴耳环、项链等饰品,头发不得遮挡眉毛、眼睛和耳朵,不宜化妆。
三、背景颜色均匀,须为浅蓝色或白色。
附件2

附件3

粤ICP备18120811号
电子营业执照


