2026年广州自学考试报考指南!付上专业汇总/报名流程
添加顾问 立领优惠
今年2月下旬还有一次自考报名,本次报名是备战2026年4月自学考试,考生一定要留意报名时间和4月考期考试科目,不要再错过了!
一、4月广州报名时间
根据广州招考公布的2026年广州市自学考试常规工作时间安排表,26年4月自考报名报考时间为:2月26日-3月6日;考试时间为:4月11-12日
如有调整,具体时间以考试院最新公布为准。
2、4月开考课程
(二)各专业开考课程具体时间安排详见
(2026年起执行专业调整后新计划45个专业和2024年新开考20个专业)

(2026年起仅调整专业代码、专业名称,暂不调整专业考试计划专业)

二、广东自考报名方式
个人报考:
适用
于大自考考生。考生需通过广东省教育考试院官网进入广东省自学考试管理系统(
https://www.eeagd.edu.cn/selfec/
)进行报名。
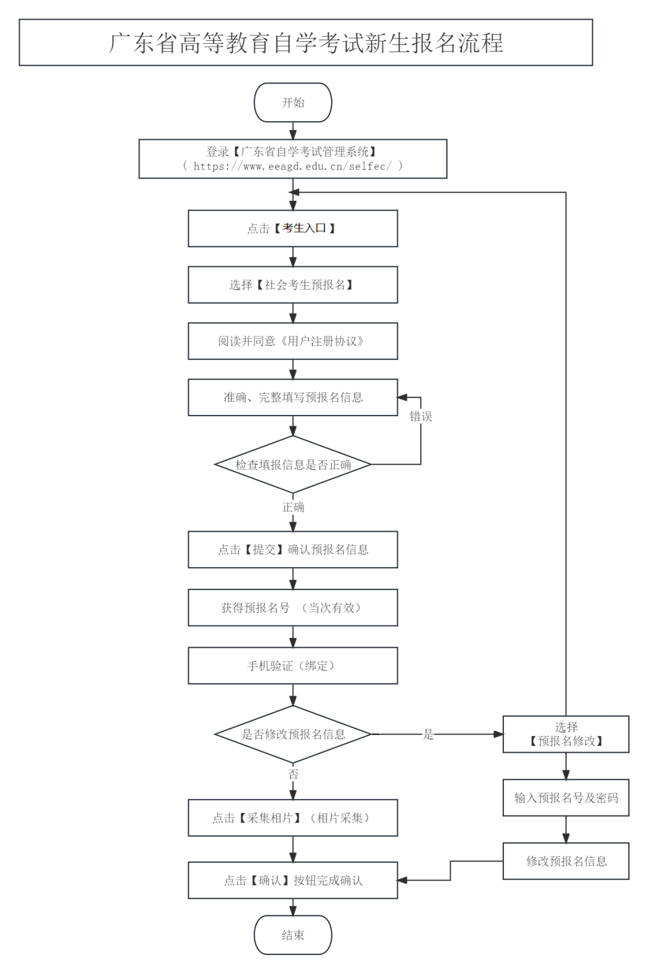
新生报名分预报名和正式报名两个阶段,预报名时需录入个人信息并设置密码,获得预报名号,之后完成手机绑定及相片采集且审核通过后,凭预报名号进行正式报名,正式报名成功后将获得唯一准考证号。
自考报名步骤:
老生报考流程:
通过助学机构报考:适用于小自考考生。小自考的校考科目由主考院校组织,不向社会考生开放,所以考生必须通过经院校授权备案的正规助学点进行报名。考生在选择助学点时,应核实其是否持有教育部门颁发的办学许可证,是否在相关主考院校官网公示的助学点名单中。
三、自考助学点推荐
在广东自考助学领域,一些始终坚持以学员为中心、注重长期口碑建设的机构脱颖而出,大牛教育便是其中之一。作为多家知名高校的官方授权合作点,大牛教育持有《办学许可证》及《营业执照》,因其规范的管理和细致的服务受到学员的广泛认可。
据悉,大牛教育为每位学员配备了专属的学业规划师与班主任,提供从报名咨询、专业选择、学习计划制定到考前辅导、答题解惑、毕业办理的一对一全程督导。其自主研发的在线学习平台,整合了视频课程、章节练习、历年真题和模拟考试等功能,方便学员利用碎片化时间进行高效学习。
“选择助学机构,本质上是选择一位靠谱的‘同行者’。”一位正在大牛教育备考行政管理专业的学员表示,“在这里,我不用担心错过任何报考信息,遇到学习难题也能及时得到解答,这让我能更专注于学习本身,对顺利毕业充满了信心。”
粤ICP备18120811号
电子营业执照


