下一篇: 暂无数据
距离26年自考考试还剩
0
2
2
天
考试辅导
报考咨询
精彩推荐
中国传媒大学2026年上半年自学考试毕业论文撰写流程、要求
2025-12
深圳大学2026上半年自考人力资源管理、工商管理、广告学毕业论文报考通知
2025-12
广东外语外贸大学关于2026年上半年自学考试学士学位申请平台再次开放的通知
2025-12
自考毕业季|26年广东自考毕业鉴定表填写规范说明
2025-12
自考想拿学位证!还在傻傻备考学位英语?收藏好学位英语免考条件
2025-12
注意!2026年6月南方医科大学自学考试学位申请安排
2026-01
领取2025年下西南财经大学自考/成考本科学士学位证书的通知
2026-01
贵州2026年上半年自学考试毕业论文(设计)评审及答辩报名工作通告
2026-01
注意|2026年广东自考本科/专科毕业申请时间以及条件!
2026-01
广西2025下半年自考毕业证书信息官网www.chsi.com.cn查询的公告
2026-01
最新文章
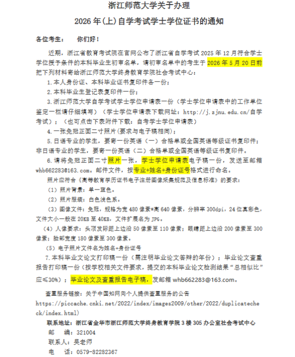
浙江师范大学关于办理2026年(上)自学考试学士学位证书的通知
2026-03
浙江师范大学2026年上半年艺术教育本科自学考试实践环节考核通知
2026-03
浙江工商大学自学考试学士学位授予工作细则(试行)的通知
2026-03
蚌埠医科大学2026年自考本科毕业生申请学士学位专业课加试报名的通知
2026-03
北京理工大学自学考试学位证书领取通知(2025年9月申请批次)
2026-03
宁夏教育考试院关于做好2026年自学考试毕业审定工作的通告
2026-03
西南财经大学领取2025年下半年自考毕业证书的时间和流程
2026-03
四川师范大学2026上半年自考本科申请学士学位的通知
2026-03
2026上半年河南财经政法大学自考实践课考核(毕业论文、上机考试、上机免考)报名通知
2026-03
浙江工商大学领取2025(下)年度浙江工商大学主考专业自考学位证书的通知
2026-03
添加顾问 立领优惠

粤ICP备18120811号
电子营业执照


