广东2026年4月开考课程已公布,附上4月的报考指南!
2025-12-27 11:54:39 大牛学历网
添加顾问 立领优惠

2026年广东自考计划已经更新了!4月自考报名还有3个月,要冲刺4月自考的小伙伴,我们要确定专业和院校,再开始备考。
今天小编帮大家整理一份2026年4月的报考指南!
广东自考时间安排
1、自考重要时间节点

考试时间:
2026年4月11日—12日(周六、日)
打印准考证: 考前10天内登录系统打印。
PS:如果对自考报名时间、报考流程、考试安排、专业介绍、院校选择、课程顶替、成绩记录等问题,可以识别下方二维码向在线老师咨询。
广东自考开考课程
1、2026年起执行专业调整后新计划45个专业和2024年新开考20个专业






上下滑动查看
2、2026年起仅调整专业代码、专业名称,暂不调整专业考试计划专业

自考教材要提前买吗?
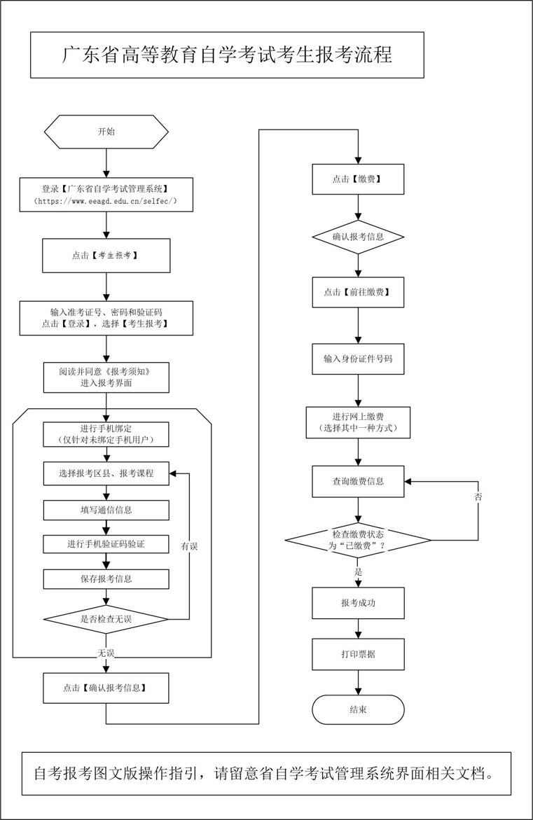
(一)新生报名
①预报名
在自考报名期间,考生需要进入广东省自学考试管理系统,在网站页面的左侧【考生入口】中进行预报名,获得预报名号后绑定好本人手机号码。
②正式报名
考生可以凭借刚获取预报名号,在广东自考管理系统内通过照片上传验证等程序。完成正式报名并获取广东省自考准考证号。
(二)考生报名
新生和老生都需要通过广东省自学考试管理系统的【考生报考】进行课程报考、考区选择。
考生需要进行广东省自学考试缴费,如果考生的交费状态为“已缴费”则视为报名成功,反之,报名未成功。
(三)报考费用
笔试科目: 每科52元(报多少科就交多少钱,比如说:报来了2门,52*2=104元);实践考核科目: 每科150元 ;记住缴费成功才算报考完成哦!
距离26年自考报名还剩
0
2
4
天
考试辅导
报考咨询
精彩推荐
山东2026年12月起调整自考计算机科学与技术等6个专业部分课程的通知
2025-12
2026年江苏自考4月和7月考试日程及开考课程教材计划的通知
2025-12
2026年所有的自考生都要加考思政课吗?附上4月专业推荐
2025-12
广东2026年4月和10月自考开考课程考试时间安排和使用教材的通知
2026-01
注意|1月自考准考证打印入口早已开启!最后一周这样复习,告别熬夜复习!
2026-01
2026年广东高校联盟学位外语报考时间+考试题型分享
2026-01
2026年4月自考公共课备考笔记!附上自考章节练习题以及答案解析
2026-01
【图】四川自学考试2026年4月考试各专业开考科目、课表、课程简表
2026-01
【最新】2026年广东学位英语备考全攻略!附上考试注册报名时间
2026-01
2026年广东高校联盟学位英语题型是什么?背多少个单词?
2026-01
最新文章
2026年广东自考难度升级!学位英语也会加码吗?20%通过率是真的吗?
2026-01
自考|2026年4月广东自考英语(050201)专业开考科目安排表!
2026-01
重要通知!2026年广东高校联盟学位外语报考注意事项汇总
2026-01
2026广东高校联盟学位外语考试内容/报考条件/联盟高校名单!
2026-01
2026年这些院校学位英语可免考,你还不知道?
2026-01
学位英语报考通知!2026广东省高校联盟学位英语报考指南(事关学位证)
2026-01
自考安排|2026年4月广东自考计算机科学与技术考试计划安排!
2026-01
自考生必看:学位英语什么时候报名?一年有几次机会?
2026-01
湖北省2026年4月高等教育自学考试网上报名须知
2026-01
湖北省2026年上半年高等教育自学考试计算机化考试网上报名须知
2026-01
粤ICP备18120811号
电子营业执照


