2026年4月自考公共课备考笔记!附上自考章节练习题以及答案解析
添加顾问 立领优惠
2026年4月自考仅剩3个月了,现在正是学习备考的时候。今天小编就整理部分公共课的章节练习以及答案解析,别错过!
一、英语二章节练习
上半年
自考英语二高频词汇

英语二章节练习题:
一、单选题
1.【题干】March 8 is _____ day.
【选项】
A. Women’s
B. Women
C. Woman’s
D. Womens’
【答案】A
【解析】woman 变复数为 women,所属格为 women’s
2.【题干】_____ apple fell from the tree and hit him on _____ head.
【选项】
A. An; the
B. The; the
C. An;/
D. The;/
【答案】A
【解析】本题考查冠词的用法.泛指的单数名词 apple 前应该用不定冠词 an,而在句型 hit sb.in/on theface/head 中,head,nose,face,eye 等表示身体部位的名词前要用定冠词 the.
3.【题干】He didn’t make _____ clear when and where the meeting would be held.
【选项】
A. this
B. that
C. It
D. these
【答案】C
【解析】本题重在理解 it 用法,本题中指代 when and where the meeting would be held. 在句中作 make的宾语,clear 清楚的,在句中作宾语补足语。
二、句子成分分析
5.【题干】She likes the children to read newspapers and books in the reading-room.
【解析】She(主语) likes(谓语) the children(宾语) to read newspapers and books in the reading-room.(宾补)
6.【题干】The man on the motorbike was travelling too fast.
【解析】The man(主语) on the motorbike(定语) was(系动词) travelling(表语) too fast(状语).
7.【题干】Soon They all became interested in the subject.
【解析】Soon(状语) They 主语 all became(系动词) interested in the subject(表语) .
篇幅有限 不一一展示
PS:如果对自考报名时间、报考流程、考试安排、专业介绍、院校选择、课程顶替、成绩记录等问题,可以识别下方二维码向在线老师咨询↓↓↓
二、马原内容
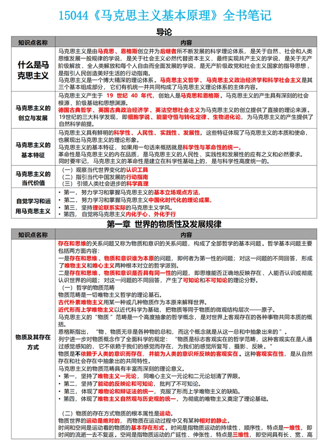
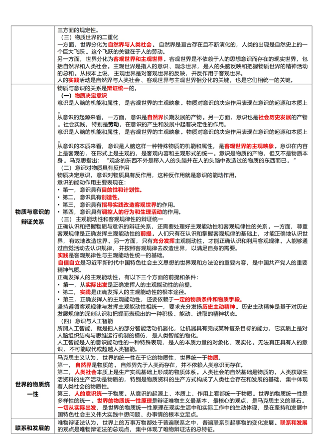
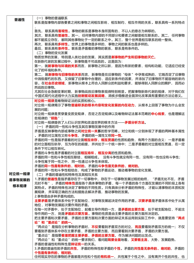
马原书本笔记总结


马原章节练习:
一、单选题
1.【题干】马克思主义是时代的产物。马克思恩格斯所处的历史时代及其提出的各项任务,为马克思主义的产生提供了( )
【选项】
A.主观条件
B.客观条件
C.理论基础
D.理论前提
【答案】B
【解析】马克思主义是时代的产物。马克思恩格斯所处的历史时代及其提出的各项任务,为马克思主义的产生提供了客观条件。
【考点】马克思主义是时代的产物
2.【题干】马克思主义哲学产生的直接理论来源是( )
【选项】
A.古希腊罗马哲学
B.英国唯物主义哲学
C.法国启蒙哲学
D.德国古典哲学
【答案】D
【解析】马克思主义哲学:(1)理论来源:德国古典哲学。(2)代表:黑格尔的辩证法,费尔巴哈的唯物主义。马克思主义政治经济学:(1)理论来源:英国古典政治经济学。(2)代表:亚当·斯密、大卫·李嘉图。科学社会主义:(1)理论来源:19 世纪英法空想社会主义。(2)代表:圣西门、傅立叶、欧文。
【考点】马克思主义对人类文明成果的继承与创新
3.【题干】作为马克思、恩格斯一生最重要的理论发现,使社会主义从空想变成科学的是( )
【选项】
A.唯物论和辩证法学说
B.唯物论和劳动价值学说
C.唯物史观和阶级斗争学说
D.唯物史观和剩余价值学说
【答案】D
【解析】马克思、恩格斯以唯物史观(哲学领域的革命性变革)和剩余价值学说(政治经学的革命性变革)为基础,深入研究资本主义制度的内在矛盾和发展趋势,总结工人阶级斗争的实践经验,批判地吸收了空想社会主义学说的积极成果,对未来社会主义和共产主义社会的基本特征做了科学的预测和设想,创立了科学社会主义理论,实现了社会主义理论的革命性的变革。
【考点】马克思主义对人类文明成果的继承与创新
4.【题干】马克思主义公开问世的标志性著作是( )
【选项】
A.《哲学的贫困》和《共产党宣言》
B.《关于费尔巴哈提纲》和《德意志意识形态》
C.《人类笔记》和《资本论》
D.《反杜林论》和《家庭、私有制和国家的起源》
【答案】A
【解析】马克思 1845 年春天写作的《关于费尔巴哈提纲》和马恩 1845-1846 共同合写的《德意志意识形态》一书,是标志着马克思主义基本形成的著作;马克思 1847 年发表的《哲学的贫困》和马恩1848 年 2 月发表的《共产党宣言》标志着马克思主义的公开问世。
【考点】马克思主义在实践中不断发展
篇幅有限 不一一展示
如果你想要提升学历
但不知道如何报考4月的自考
点击下方小卡片
↓在线了解自考报名报考详情吧↓
三、毛概科目复习
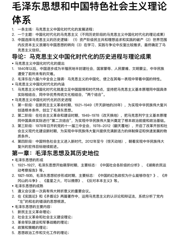
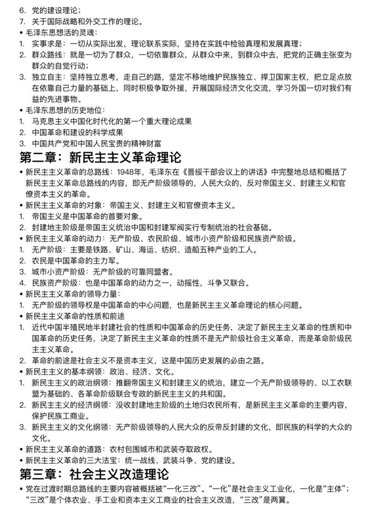
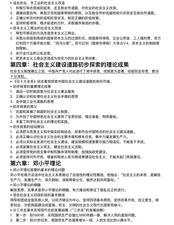
毛概章节笔记


毛概章节练习
一、单选题
1.【题干】毛泽东提出新民主主义革命基本思想是在()
【选项】
A.大革命时期
B.土地革命战争时期
C.抗日战争时期
D.解放战争时期
【答案】A
【解析】大革命时期,毛泽东运用马克思列宁主义探索中国革命的基本问题,深入实际调查研究,分析了中国社会各阶级在革命中的地位和作用,提出了新民主主义革命的基本思想。答案为 A。
【考点】毛泽东思想及其历史地位——毛泽东思想的形成和发展
2.【题干】毛泽东思想初步形成是在()
【选项】
A.国民革命时期
B.土地革命战争时期
C.解放战争时期
D.抗日战争时期
【答案】B
【解析】土地革命战争时期,以毛泽东为主要代表的中国共产党人,坚持马克思列宁主义必须与中国革命具体实际相结合的基本原则,在探索中国革命新道路的具体实践中,在同党内一度盛行的把马克思主义教条化、把共产国际决议和苏联经验神圣化的错误倾向作斗争中,逐步开辟了农村包围城市、武装夺取政权的革命道路。这标志着毛泽东思想的初步形成。答案为 B
【考点】毛泽东思想及其历史地位——毛泽东思想的形成和发展
3.【题干】毛泽东思想走向成熟的时期是()
【选项】
A.大革命时期
B.土地革命战争时期
C.遵义会以后到抗日战争时期
D.解放战争时期
【答案】C
【解析】遵义会议后到抗日战争时期,毛泽东在理论上系统地总结了党领导中国革命的实践经验,逐渐形成了比较系统的哲学思想、军事思想、统一战线思想和党的建设思想,科学地阐述了中国新民主主义革命的基本理论、基本路线和基本纲领,精辟地论证了党的政策和策略。这标志着毛泽东思想走向成熟。答案为 C
【考点】毛泽东思想及其历史地位——毛泽东思想的形成和发展
4.【题干】把毛泽东思想确立为党的指导思想的会议是()
【选项】
A.中共七大
B.古田会议
C.中共六届六中全会
D.遵义会议
【答案】A
【解析】1945 年党的七大,毛泽东思想被确立为党的指导思想。
【考点】毛泽东思想及其历史地位——毛泽东思想的形成和发展
5.【题干】毛泽东思想初步形成的主要标志是()
【选项】
A.开辟了农村包围城市、武装夺取政权的革命道路
B.新民主主义革命的阶段
C.着重从思想上建党的理论的阐述
D.新民主主义革命理论的形成
【答案】A
【解析】土地革命战争时期,以毛泽东为主要代表的中国共产党人,坚持马克思列宁主义必须与中国革命具体实际相结合的基本原则,在探索中国革命新道路的具体实践中,在同党内一度盛行的把马克思主义教条化、把共产国际决议和苏联经验神圣化的错误倾向作斗争中,逐步开辟了农村包围城市、武装夺取政权的革命道路。这标志着毛泽东思想的初步形成。答案为 A
【考点】毛泽东思想及其历史地位——毛泽东思想的形成和发展
粤ICP备18120811号
电子营业执照


