2026年4月自考公共课程备考攻略!附上自考试卷以及答案
添加顾问 立领优惠
2026年4月自考报考不到40天,4月考试时间将在4月11日-12日进行。剩下不到80的考试时间。这段时间如何复习呢,今天小编就来分享一下公共课备考攻略。
一、马原备考攻略
1.马原内容笔记总结


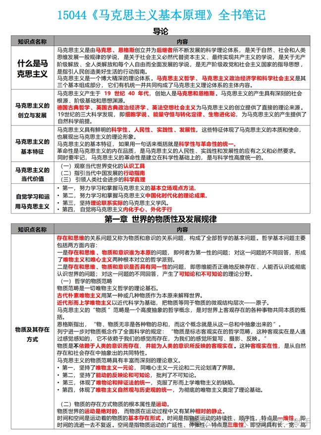
马克思主义基本原理概论(03709)
(一)单项选择题
马克思主义最鲜明的政治立场是()
A. 一切从实际出发
B. 与时俱进
C. 实事求是
D. 致力于实现最广大人民的根本利益
答案:D
物质的唯一特性是()
A. 运动性
B. 客观实在性
C. 可知性
D. 矛盾性
答案:B
(二)简答题
简述马克思主义经典作家预见未来社会的方法论原则。
参考答案:
在揭示人类社会发展一般规律的基础上指明社会发展的方向;
在剖析资本主义旧世界的过程中阐发未来新世界的特点;
在社会主义社会发展中不断深化对未来共产主义社会的认识;
立足于揭示未来社会的一般特征,而不对各种细节作具体描绘。
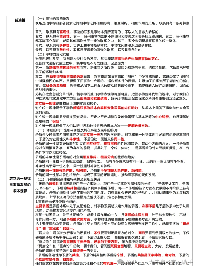
简述经济全球化的含义及表现。
参考答案:
含义:在生产不断发展、科技加速进步、社会分工和国际分工不断深化、生产的社会化和国际化程度不断提高的情况下,世界各国、各地区的经济活动越来越超出某一国家和地区的范围而相互联系、相互依存的过程;
表现:生产全球化、贸易全球化、金融全球化。
(三)论述题
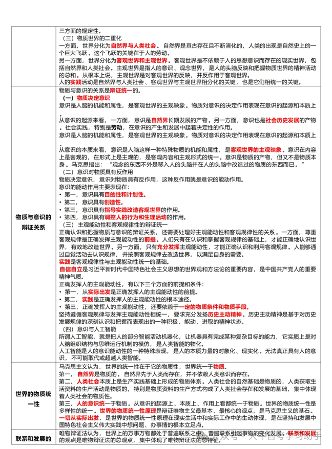
论述社会意识的相对独立性及其表现。
参考答案:
含义:社会意识在从根本上受到社会存在决定的同时,还具有自身特有的发展形式和发展规律;
表现:①社会意识与社会存在发展具有不完全同步性和不平衡性;②社会意识内部各种形式之间存在相互影响且各自具有历史继承性;③社会意识对社会存在具有能动的反作用(先进的社会意识促进社会发展,落后的社会意识阻碍社会发展)。
PS:如果对自考报名时间、报考流程、考试安排、专业介绍、院校选择、课程顶替、成绩记录等问题,可以识别下方二维码向在线老师咨询。
二、毛概内容笔记
毛概章节笔记:


毛概章节练习
一、单选题
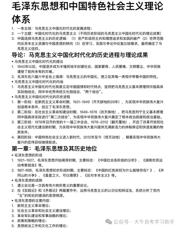
1.【题干】毛泽东提出新民主主义革命基本思想是在()
【选项】
A.大革命时期
B.土地革命战争时期
C.抗日战争时期
D.解放战争时期
【答案】A
【解析】大革命时期,毛泽东运用马克思列宁主义探索中国革命的基本问题,深入实际调查研究,分析了中国社会各阶级在革命中的地位和作用,提出了新民主主义革命的基本思想。答案为 A。
【考点】毛泽东思想及其历史地位——毛泽东思想的形成和发展
2.【题干】毛泽东思想初步形成是在()
【选项】
A.国民革命时期
B.土地革命战争时期
C.解放战争时期
D.抗日战争时期
【答案】B
【解析】土地革命战争时期,以毛泽东为主要代表的中国共产党人,坚持马克思列宁主义必须与中国革命具体实际相结合的基本原则,在探索中国革命新道路的具体实践中,在同党内一度盛行的把马克思主义教条化、把共产国际决议和苏联经验神圣化的错误倾向作斗争中,逐步开辟了农村包围城市、武装夺取政权的革命道路。这标志着毛泽东思想的初步形成。答案为 B
【考点】毛泽东思想及其历史地位——毛泽东思想的形成和发展
3.【题干】毛泽东思想走向成熟的时期是()
【选项】
A.大革命时期
B.土地革命战争时期
C.遵义会以后到抗日战争时期
D.解放战争时期
【答案】C
【解析】遵义会议后到抗日战争时期,毛泽东在理论上系统地总结了党领导中国革命的实践经验,逐渐形成了比较系统的哲学思想、军事思想、统一战线思想和党的建设思想,科学地阐述了中国新民主主义革命的基本理论、基本路线和基本纲领,精辟地论证了党的政策和策略。这标志着毛泽东思想走向成熟。答案为 C
【考点】毛泽东思想及其历史地位——毛泽东思想的形成和发展
4.【题干】把毛泽东思想确立为党的指导思想的会议是()
【选项】
A.中共七大
B.古田会议
C.中共六届六中全会
D.遵义会议
【答案】A
【解析】1945 年党的七大,毛泽东思想被确立为党的指导思想。
【考点】毛泽东思想及其历史地位——毛泽东思想的形成和发展
5.【题干】毛泽东思想初步形成的主要标志是()
【选项】
A.开辟了农村包围城市、武装夺取政权的革命道路
B.新民主主义革命的阶段
C.着重从思想上建党的理论的阐述
D.新民主主义革命理论的形成
【答案】A
【解析】土地革命战争时期,以毛泽东为主要代表的中国共产党人,坚持马克思列宁主义必须与中国革命具体实际相结合的基本原则,在探索中国革命新道路的具体实践中,在同党内一度盛行的把马克思主义教条化、把共产国际决议和苏联经验神圣化的错误倾向作斗争中,逐步开辟了农村包围城市、武装夺取政权的革命道路。这标志着毛泽东思想的初步形成。答案为 A
【考点】毛泽东思想及其历史地位——毛泽东思想的形成和发展
如果你有想报自考的想法
那么建议先了解一下自考助学班
点击下方小卡片
↓在线了解自考助学点详情吧↓
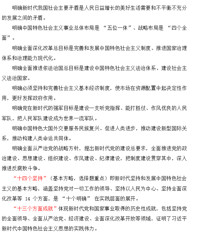
三、习概内容笔记
习概内容笔记



习概真题回忆
(一)单项选择题
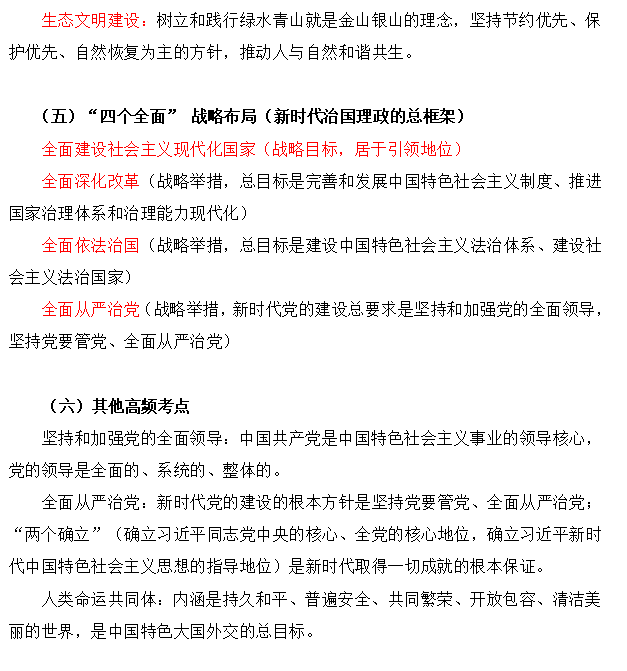
新时代党的建设的根本方针是()
A. 坚持党要管党、全面从严治党
B. 坚持思想建党、理论强党
C. 坚持制度治党、依规治党
D. 坚持以人民为中心
答案:A
我国生态文明建设必须树立的核心理念是()
A. 绿水青山就是金山银山
B. 人与自然和谐共生
C. 节约优先、保护优先、自然恢复为主
D. 绿色发展、循环发展、低碳发展
答案:A
新发展理念中,引领发展的第一动力是()
A. 协调 ?B. 绿色 ?C. 创新 ?D. 开放
答案:C
我国社会主义民主政治的本质和核心是()
A. 人民当家作主 ?B. 多党合作 ?C. 民主集中制 ?D. 基层群众自治
答案:A
(二)简答题
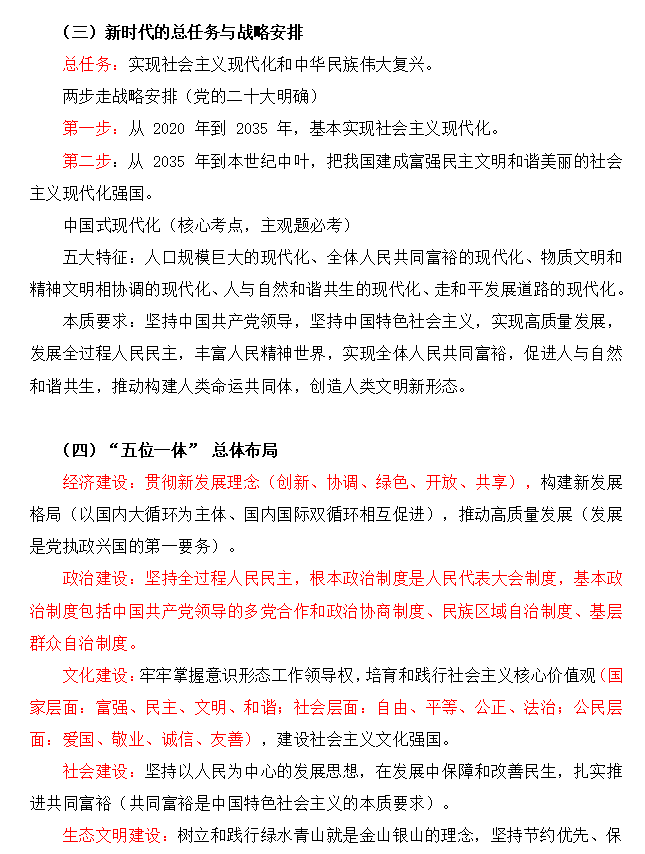
简述 “四个全面” 战略布局的内容。
参考答案:全面建设社会主义现代化国家、全面深化改革、全面依法治国、全面从严治党。
简述中国式现代化的本质要求。
参考答案:坚持中国共产党领导,坚持中国特色社会主义,实现高质量发展,发展全过程人民民主,丰富人民精神世界,实现全体人民共同富裕,促进人与自然和谐共生,推动构建人类命运共同体,创造人类文明新形态。
粤ICP备18120811号
电子营业执照


